Suppr超能文献

胰腺(前)酶治疗抑制 BXPC-3 胰腺肿瘤干细胞亚群并损害肿瘤植入。

Pancreatic (pro)enzymes treatment suppresses BXPC-3 pancreatic Cancer Stem Cell subpopulation and impairs tumour engrafting.

机构信息

Department of Health Sciences, University of Jaén, Jaén, Spain.

Excellence Research Unit "Modeling Nature" (MNat), University of Granada, Granada, E-18016, Spain.

出版信息

Sci Rep. 2019 Aug 6;9(1):11359. doi: 10.1038/s41598-019-47837-7.

Abstract

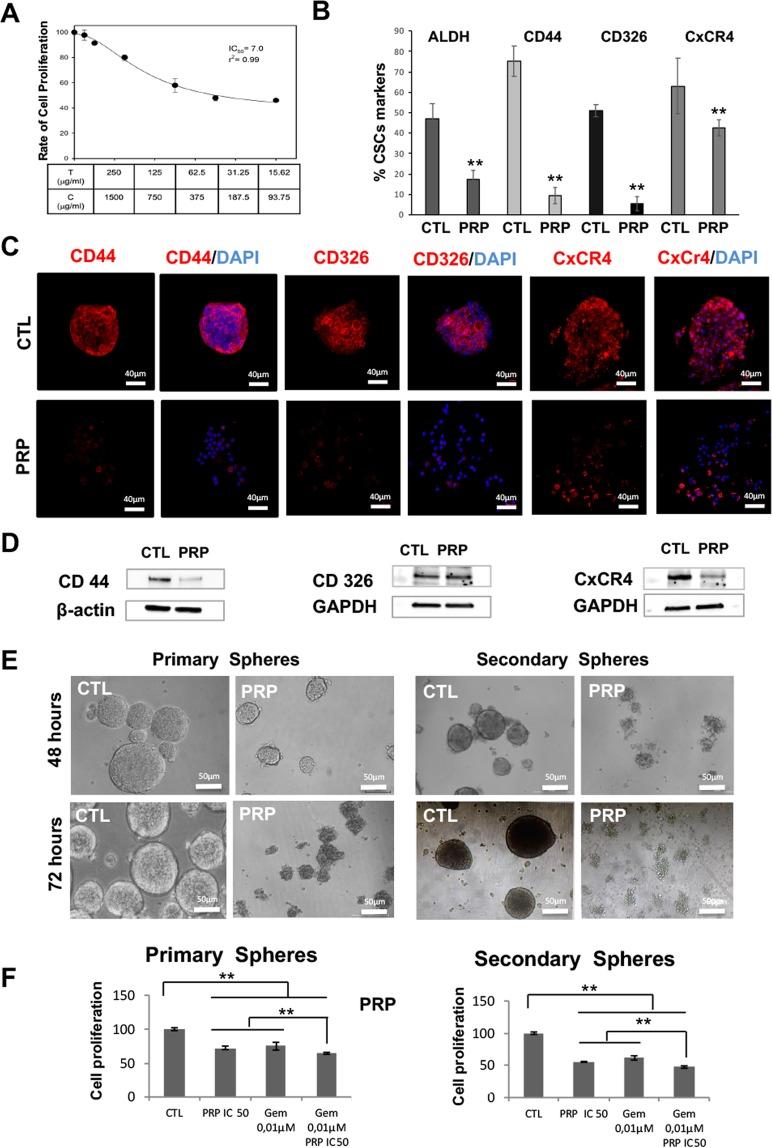
Cancer stem cells (CSCs) subpopulation within the tumour is responsible for metastasis and cancer relapse. Here we investigate in vitro and in vivo the effects of a pancreatic (pro)enzyme mixture composed of Chymotrypsinogen and Trypsinogen (PRP) on CSCs derived from a human pancreatic cell line, BxPC3. Exposure of pancreatic CSCs spheres to PRP resulted in a significant decrease of ALDEFLUOR and specific pancreatic CSC markers (CD 326, CD 44 and CxCR4) signal tested by flow cytometry, further CSCs markers expression was also analyzed by western and immunofluorescence assays. PRP also inhibits primary and secondary sphere formation. Three RT Profiler PCR Arrays were used to study gene expression regulation after PRP treatment and resulted in, (i) epithelial-mesenchymal transition (EMT) inhibition; (ii) CSCs related genes suppression; (iii) enhanced expression of tumour suppressor genes; (iv) downregulation of migration and metastasis genes and (v) regulation of MAP Kinase Signalling Pathway. Finally, in vivo anti-tumor xenograft studies demonstrated high anti-tumour efficacy of PRP against tumours induced by BxPC3 human pancreatic CSCs. PRP impaired engrafting of pancreatic CSC's tumours in nude mice and displayed an antigrowth effect toward initiated xenografts. We concluded that (pro)enzymes treatment is a valuable strategy to suppress the CSC population in solid pancreatic tumours.

摘要

肿瘤中的癌症干细胞 (CSC) 亚群是转移和癌症复发的原因。在这里,我们研究了由胰蛋白酶原和胰凝乳蛋白酶原组成的胰腺(前)酶混合物在体外和体内对源自人胰腺细胞系 BxPC3 的 CSC 的影响。PRP 暴露于胰腺 CSC 球体导致 ALDEFLUOR 和通过流式细胞术测试的特定胰腺 CSC 标志物 (CD326、CD44 和 CxCR4) 信号显著降低,进一步通过 Western 和免疫荧光测定分析 CSCs 标志物的表达。PRP 还抑制原发性和继发性球体形成。使用三个 RT Profiler PCR 阵列来研究 PRP 处理后的基因表达调控,结果表明:(i)上皮-间充质转化 (EMT) 抑制;(ii)CSC 相关基因抑制;(iii)肿瘤抑制基因表达增强;(iv)迁移和转移基因下调;(v)MAP Kinase 信号通路调节。最后,体内抗肿瘤异种移植研究表明,PRP 对由 BxPC3 人胰腺 CSC 诱导的肿瘤具有很高的抗肿瘤功效。PRP 损害了裸鼠中胰腺 CSC 肿瘤的植入,并对起始异种移植物显示出抗生长作用。我们得出的结论是,(前)酶治疗是抑制实体胰腺肿瘤中 CSC 群体的一种有价值的策略。

https://cdn.ncbi.nlm.nih.gov/pmc/blobs/0f93/6684636/3be73778d96c/41598_2019_47837_Fig1_HTML.jpg

文献AI研究员

20分钟写一篇综述,助力文献阅读效率提升50倍。

立即体验

用中文搜PubMed

大模型驱动的PubMed中文搜索引擎

马上搜索

文档翻译

学术文献翻译模型,支持多种主流文档格式。

立即体验