Suppr超能文献

一种胰腺酶原制剂具有强大的抗肿瘤疗效:以胰腺癌和卵巢癌为重点的初步研究。

A formulation of pancreatic pro-enzymes provides potent anti-tumour efficacy: a pilot study focused on pancreatic and ovarian cancer.

机构信息

Department of Health Sciences, University of Jaén, Jaén, Spain.

Biopathology and Regenerative Medicine Institute (IBIMER), Centre for Biomedical Research (CIBM), University of Granada, Granada, Spain.

出版信息

Sci Rep. 2017 Oct 25;7(1):13998. doi: 10.1038/s41598-017-14571-x.

Abstract

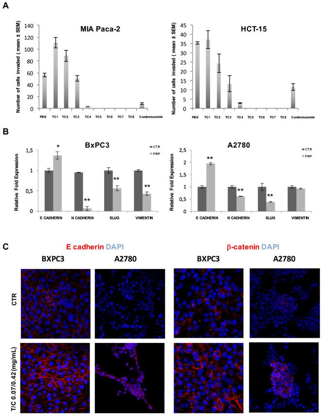
Proteolytic enzymes have shown efficacy in cancer therapy. We present a combination of the two pro-enzymes Trypsinogen and Chymotrypsinogen A with potent in vitro and in vivo anti-tumour efficacy. A synergetic anti-tumour effect for Trypsinogen and Chymotrypsinogen A was determined at a ratio 1:6 (named PRP) using 24 human cancer cell lines. The antiangiogenic effect of PRP was analysed by matrigel-based tube formation and by fibrous capsule formation assays. Furthermore, cell invasion and wound healing assays together with qRT-PCR determination of epithelial-to-mesenchymal transition (EMT) markers were performed on human cancer cells treated with PRP. Additionally, in vivo pharmacokinetic studies were implemented and the PRP's anti-tumour efficacy was explored against orthotopic pancreatic and ovarian cancer tumours. PRP formulation was proven to inhibit in vitro angiogenesis, tumour growth, cancer cell migration and invasiveness; and to be an effective and well tolerated in vivo anti-tumour treatment. Finally, the clinical efficacy of a suppository formulation containing both pancreatic pro-enzymes in the context of a UK Pharmaceuticals Special Scheme was evaluated in advanced cancer patients. Consequently, PRP could have relevant oncological clinical applications for the treatment of advanced or metastatic pancreatic adenocarcinoma and advanced epithelial ovarian cancer.

摘要

蛋白酶在癌症治疗中显示出疗效。我们提出了两种前酶胰蛋白酶原和糜蛋白酶原 A 的组合,具有强大的体外和体内抗肿瘤功效。使用 24 个人类癌细胞系,确定了胰蛋白酶原和糜蛋白酶原 A 的协同抗肿瘤作用比例为 1:6(命名为 PRP)。通过基于基质胶的管形成和纤维囊形成测定分析了 PRP 的抗血管生成作用。此外,还对用 PRP 处理的人癌细胞进行了细胞侵袭和伤口愈合测定以及上皮-间充质转化 (EMT) 标志物的 qRT-PCR 测定。此外,还进行了体内药代动力学研究,并探讨了 PRP 对原位胰腺和卵巢癌肿瘤的抗肿瘤功效。PRP 配方被证明可抑制体外血管生成、肿瘤生长、癌细胞迁移和侵袭性;并在体内具有有效的抗肿瘤治疗作用且耐受性良好。最后,评估了英国制药特殊方案中包含两种胰腺前酶的栓剂配方在晚期癌症患者中的临床疗效。因此,PRP 可能在治疗晚期或转移性胰腺腺癌和晚期上皮性卵巢癌方面具有相关的肿瘤临床应用。

https://cdn.ncbi.nlm.nih.gov/pmc/blobs/e216/5656641/97b08abacaba/41598_2017_14571_Fig1_HTML.jpg

文献检索

告别复杂PubMed语法,用中文像聊天一样搜索,搜遍4000万医学文献。AI智能推荐,让科研检索更轻松。

立即免费搜索

文件翻译

保留排版,准确专业,支持PDF/Word/PPT等文件格式,支持 12+语言互译。

免费翻译文档

深度研究

AI帮你快速写综述,25分钟生成高质量综述,智能提取关键信息,辅助科研写作。

立即免费体验