From the Division of Cardiovascular Medicine, Department of Medicine, University of Cambridge, United Kingdom (J.L.H., L.D., J.C., A.D., K.F., A.F., A.L.T., M.D.W., R.R.M., E.L., A.U., M.R.B., H.F.J.).
Babraham Institute, Babraham Research Campus, Cambridge, United Kingdom (L.D., P.F.-P.).
Arterioscler Thromb Vasc Biol. 2019 Nov;39(11):2289-2302. doi: 10.1161/ATVBAHA.119.312765. Epub 2019 Aug 22.
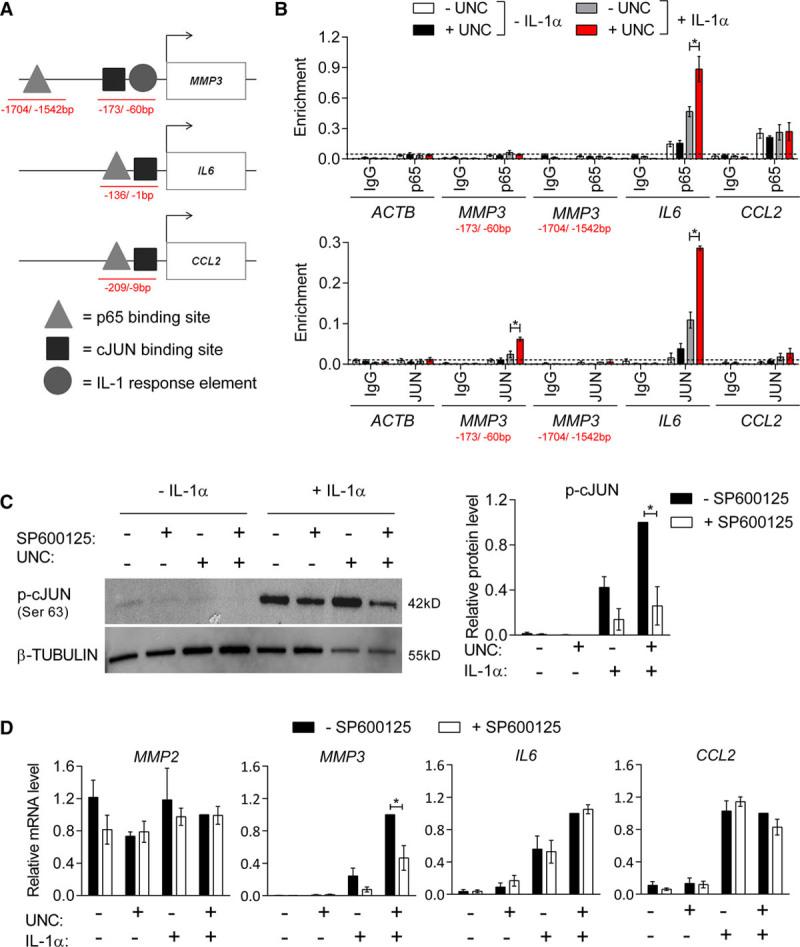
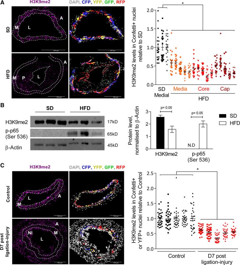
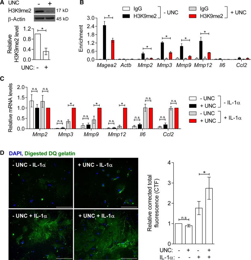
Vascular inflammation underlies cardiovascular disease. Vascular smooth muscle cells (VSMCs) upregulate selective genes, including MMPs (matrix metalloproteinases) and proinflammatory cytokines upon local inflammation, which directly contribute to vascular disease and adverse clinical outcome. Identification of factors controlling VSMC responses to inflammation is therefore of considerable therapeutic importance. Here, we determine the role of Histone H3 lysine 9 di-methylation (H3K9me2), a repressive epigenetic mark that is reduced in atherosclerotic lesions, in regulating the VSMC inflammatory response. Approach and Results: We used VSMC-lineage tracing to reveal reduced H3K9me2 levels in VSMCs of arteries after injury and in atherosclerotic lesions compared with control vessels. Intriguingly, chromatin immunoprecipitation showed H3K9me2 enrichment at a subset of inflammation-responsive gene promoters, including , , , and , in mouse and human VSMCs. Inhibition of G9A/GLP (G9A-like protein), the primary enzymes responsible for H3K9me2, significantly potentiated inflammation-induced gene induction in vitro and in vivo without altering NFκB (nuclear factor kappa-light-chain-enhancer of activated B cell) and MAPK (mitogen-activated protein kinase) signaling. Rather, reduced G9A/GLP activity enhanced inflammation-induced binding of transcription factors NFκB-p65 and cJUN to H3K9me2 target gene promoters and . Taken together, these results suggest that promoter-associated H3K9me2 directly attenuates the induction of target genes in response to inflammation in human VSMCs.
This study implicates H3K9me2 in regulating the proinflammatory VSMC phenotype. Our findings suggest that reduced H3K9me2 in disease enhance binding of NFκB and AP-1 (activator protein-1) transcription factors at specific inflammation-responsive genes to augment proinflammatory stimuli in VSMC. Therefore, H3K9me2-regulation could be targeted clinically to limit expression of MMPs and IL6, which are induced in vascular disease.
血管炎症是心血管疾病的基础。血管平滑肌细胞(VSMCs)在局部炎症时上调选择性基因,包括 MMPs(基质金属蛋白酶)和促炎细胞因子,这些直接导致血管疾病和不良临床结局。因此,确定控制 VSMC 对炎症反应的因素具有重要的治疗意义。在这里,我们确定组蛋白 H3 赖氨酸 9 二甲基化(H3K9me2)在调节 VSMC 炎症反应中的作用,H3K9me2 是一种在动脉粥样硬化病变中减少的抑制性表观遗传标记。
我们使用 VSMC 谱系追踪来揭示损伤后和动脉粥样硬化病变中动脉中的 VSMCs 中 H3K9me2 水平降低,与对照血管相比。有趣的是,染色质免疫沉淀显示 H3K9me2 在一组炎症反应基因启动子上富集,包括在人和小鼠的 VSMCs 中。在体外和体内,抑制 G9A/GLP(G9A 样蛋白),负责 H3K9me2 的主要酶,显著增强了炎症诱导的基因诱导,而不改变 NFκB(核因子 kappa-轻链增强子的激活 B 细胞)和 MAPK(丝裂原激活蛋白激酶)信号。相反,减少 G9A/GLP 活性增强了炎症诱导的转录因子 NFκB-p65 和 cJUN 与 H3K9me2 靶基因启动子的结合,和。总之,这些结果表明,启动子相关的 H3K9me2 直接抑制了人 VSMCs 对炎症的靶基因诱导。
本研究表明 H3K9me2 参与调节促炎 VSMC 表型。我们的研究结果表明,疾病中的 H3K9me2 减少增强了 NFκB 和 AP-1(激活蛋白-1)转录因子在特定炎症反应基因上的结合,以增强 VSMC 中的促炎刺激。因此,H3K9me2 的调节可以在临床上作为限制 MMPs 和 IL6 的表达,这些在血管疾病中诱导。