• 文献检索
  • 文档翻译
  • 深度研究
  • 学术资讯
  • Suppr Zotero 插件Zotero 插件
  • 邀请有礼
  • 套餐&价格
  • 历史记录
应用&插件
Suppr Zotero 插件Zotero 插件浏览器插件Mac 客户端Windows 客户端微信小程序
定价
高级版会员购买积分包购买API积分包
服务
文献检索文档翻译深度研究API 文档MCP 服务
关于我们
关于 Suppr公司介绍联系我们用户协议隐私条款
关注我们

Suppr 超能文献

核心技术专利:CN118964589B侵权必究
粤ICP备2023148730 号-1Suppr @ 2026

文献检索

告别复杂PubMed语法,用中文像聊天一样搜索,搜遍4000万医学文献。AI智能推荐,让科研检索更轻松。

立即免费搜索

文件翻译

保留排版,准确专业,支持PDF/Word/PPT等文件格式,支持 12+语言互译。

免费翻译文档

深度研究

AI帮你快速写综述,25分钟生成高质量综述,智能提取关键信息,辅助科研写作。

立即免费体验

miR-32-5p 通过抑制 DUSP1 影响高糖诱导的心肌成纤维细胞增殖和表型改变。

MiR-32-5p influences high glucose-induced cardiac fibroblast proliferation and phenotypic alteration by inhibiting DUSP1.

机构信息

Department of Cardiology, Children's Hospital, Zhejiang University School of Medicine, No. 3333 Binsheng Road, Binjiang District, Hangzhou, 310051, Zhejiang, China.

Children's Heart Center, Sichuan Provincial Hospital for Women and Children, Chengdu, 610045, Sichuan, China.

出版信息

BMC Mol Biol. 2019 Aug 22;20(1):21. doi: 10.1186/s12867-019-0135-x.

DOI:10.1186/s12867-019-0135-x
PMID:31438862
原文链接:https://pmc.ncbi.nlm.nih.gov/articles/PMC6704591/
Abstract

BACKGROUND

The current study aimed to investigate the effects of miR-32-5p on cardiac fibroblasts (CFs) that were induced with high levels of glucose; we also aimed to identify the potential mechanisms involved in the regulation of DUSP1 expression.

METHODS

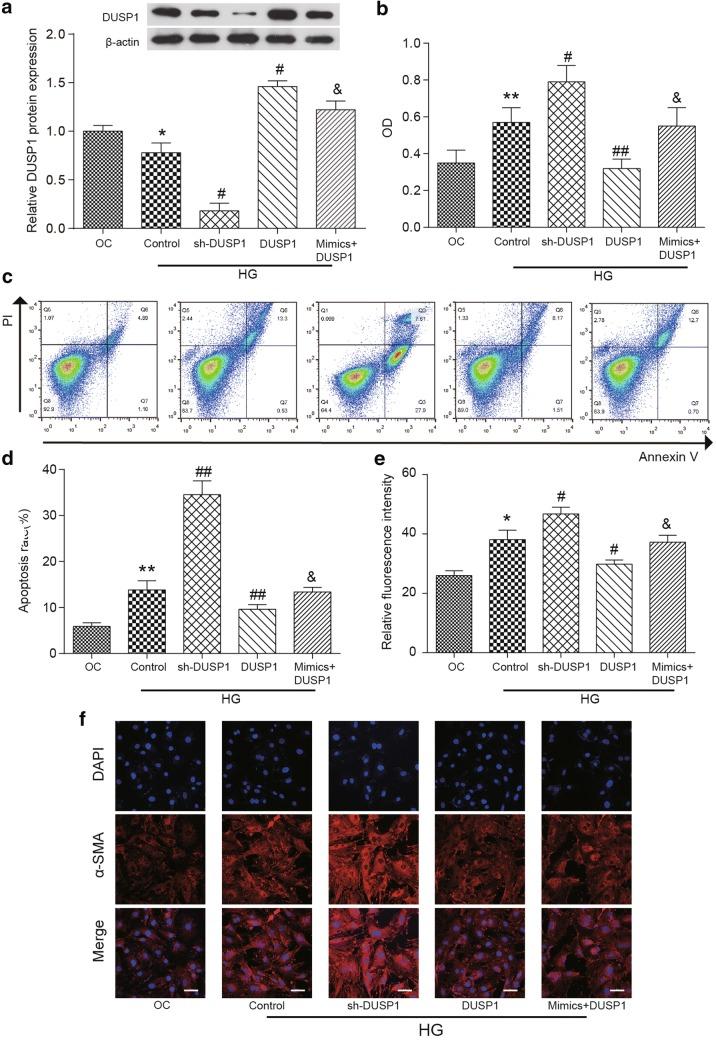
Human CFs were transfected with a miR-32-5p inhibitor or mimic and were treated with a normal concentration or a high concentration of glucose. Flow cytometry analysis was performed to identify cardiac fibroblasts by examining vimentin, fibronectin (FN) and α-actin expression in human CFs. qRT-PCR and western blot assays were performed to confirm the expression of miR-32-5p, DUSP1 and cardiac fibrosis relevant proteins. The proliferation of CFs was assessed by using MTT assay. An immunocytofluorescent staining assay was performed to determine the protein level of α-SMA and to investigate the degree of phenotypic changes in human CFs. The specific relationship between miR-32-5p and DUSP1 was investigated by a dual luciferase reporter assay. Cell apoptosis rates were measured with flow cytometry and the annexin V-FITC and propidine iodide (PI) staining method.

RESULTS

A luciferase reporter assay indicated that miR-32-5p could directly target DUSP1. High glucose levels resulted in the overexpression of miR-32-5p, which downregulated DUSP1 expression. Both the upregulation of miR-32-5p and the downregulation of DUSP1 promoted cell apoptosis, proliferation and phenotypic changes in human CFs.

CONCLUSIONS

All findings in this study provide further evidence for the positive effects of miR-32-5p on cell proliferation and the phenotypic changes in CFs by inhibiting DUSP1 expression, and reveal that miR-32-5p could serve as prognostic diagnostic target for cardiac fibrosis.

摘要

背景

本研究旨在探讨高糖诱导的心肌成纤维细胞(CFs)中 miR-32-5p 的作用,并鉴定其调控 DUSP1 表达的潜在机制。

方法

用 miR-32-5p 抑制剂或模拟物转染人 CFs,并用正常浓度或高浓度葡萄糖处理。通过检查人 CFs 中波形蛋白、纤连蛋白(FN)和α-肌动蛋白的表达,用流式细胞术分析鉴定 CFs。用 qRT-PCR 和 Western blot 检测 miR-32-5p、DUSP1 和与心肌纤维化相关的蛋白的表达。用 MTT 检测 CFs 的增殖。用免疫细胞荧光染色法检测α-SMA 的蛋白水平,并研究人 CFs 表型变化的程度。通过双荧光素酶报告基因检测法研究 miR-32-5p 与 DUSP1 之间的特异性关系。用流式细胞术测量细胞凋亡率,并用 Annexin V-FITC 和碘化丙啶(PI)染色法检测。

结果

荧光素酶报告基因检测表明,miR-32-5p 可以直接靶向 DUSP1。高糖水平导致 miR-32-5p 过表达,从而下调 DUSP1 的表达。miR-32-5p 的上调和 DUSP1 的下调均促进人 CFs 的细胞凋亡、增殖和表型变化。

结论

本研究中的所有发现进一步证明了 miR-32-5p 通过抑制 DUSP1 的表达对 CFs 增殖和表型变化的积极作用,并表明 miR-32-5p 可作为心肌纤维化的预后诊断靶标。

https://cdn.ncbi.nlm.nih.gov/pmc/blobs/73c4/6704591/ba4ba138e964/12867_2019_135_Fig6_HTML.jpg
https://cdn.ncbi.nlm.nih.gov/pmc/blobs/73c4/6704591/2b4ef9b9187a/12867_2019_135_Fig1_HTML.jpg
https://cdn.ncbi.nlm.nih.gov/pmc/blobs/73c4/6704591/8fc5f6015eaa/12867_2019_135_Fig2_HTML.jpg
https://cdn.ncbi.nlm.nih.gov/pmc/blobs/73c4/6704591/797fd7c593e1/12867_2019_135_Fig3_HTML.jpg
https://cdn.ncbi.nlm.nih.gov/pmc/blobs/73c4/6704591/b8fc309f4188/12867_2019_135_Fig4_HTML.jpg
https://cdn.ncbi.nlm.nih.gov/pmc/blobs/73c4/6704591/94457572455a/12867_2019_135_Fig5_HTML.jpg
https://cdn.ncbi.nlm.nih.gov/pmc/blobs/73c4/6704591/ba4ba138e964/12867_2019_135_Fig6_HTML.jpg
https://cdn.ncbi.nlm.nih.gov/pmc/blobs/73c4/6704591/2b4ef9b9187a/12867_2019_135_Fig1_HTML.jpg
https://cdn.ncbi.nlm.nih.gov/pmc/blobs/73c4/6704591/8fc5f6015eaa/12867_2019_135_Fig2_HTML.jpg
https://cdn.ncbi.nlm.nih.gov/pmc/blobs/73c4/6704591/797fd7c593e1/12867_2019_135_Fig3_HTML.jpg
https://cdn.ncbi.nlm.nih.gov/pmc/blobs/73c4/6704591/b8fc309f4188/12867_2019_135_Fig4_HTML.jpg
https://cdn.ncbi.nlm.nih.gov/pmc/blobs/73c4/6704591/94457572455a/12867_2019_135_Fig5_HTML.jpg
https://cdn.ncbi.nlm.nih.gov/pmc/blobs/73c4/6704591/ba4ba138e964/12867_2019_135_Fig6_HTML.jpg

相似文献

1
MiR-32-5p influences high glucose-induced cardiac fibroblast proliferation and phenotypic alteration by inhibiting DUSP1.miR-32-5p 通过抑制 DUSP1 影响高糖诱导的心肌成纤维细胞增殖和表型改变。
BMC Mol Biol. 2019 Aug 22;20(1):21. doi: 10.1186/s12867-019-0135-x.
2
CircHIPK3 alleviates inflammatory response and neuronal apoptosis via regulating miR-382-5p/DUSP1 axis in spinal cord injury.CircHIPK3 通过调控脊髓损伤中的 miR-382-5p/DUSP1 轴缓解炎症反应和神经元凋亡。
Transpl Immunol. 2022 Aug;73:101612. doi: 10.1016/j.trim.2022.101612. Epub 2022 Apr 29.
3
CIRCUSP42 AMELIORATES LPS-INDUCED HUMAN RENAL EPITHELIAL CELLS IN VITRO BY REGULATING THE MIR-182-5P/DUSP1 AXIS.CIRCUSP42 通过调控 miR-182-5p/DUSP1 轴改善 LPS 诱导的人肾小管上皮细胞损伤。
Shock. 2024 Jan 1;61(1):41-48. doi: 10.1097/SHK.0000000000002229. Epub 2023 Oct 16.
4
MicroRNA-223 Regulates Cardiac Fibrosis After Myocardial Infarction by Targeting RASA1.微小RNA-223通过靶向RASA1调控心肌梗死后的心脏纤维化。
Cell Physiol Biochem. 2018;46(4):1439-1454. doi: 10.1159/000489185. Epub 2018 Apr 19.
5
miR-30a-5p inhibits the proliferation and collagen formation of cardiac fibroblasts in diabetic cardiomyopathy.miR-30a-5p抑制糖尿病心肌病中心脏成纤维细胞的增殖和胶原形成。
Can J Physiol Pharmacol. 2022 Feb;100(2):167-175. doi: 10.1139/cjpp-2021-0280. Epub 2022 Jan 13.
6
Abnormal Downregulation of Caveolin-3 Mediates the Pro-Fibrotic Action of MicroRNA-22 in a Model of Myocardial Infarction.小窝蛋白-3的异常下调介导了微小RNA-22在心肌梗死模型中的促纤维化作用。
Cell Physiol Biochem. 2018;45(4):1641-1653. doi: 10.1159/000487732. Epub 2018 Feb 21.
7
Effect of the Diabetic Environment On the Expression of MiRNAs in Endothelial Cells: Mir-149-5p Restoration Ameliorates the High Glucose-Induced Expression of TNF-α and ER Stress Markers.糖尿病环境对内皮细胞中微小RNA表达的影响:miR-149-5p的恢复可改善高糖诱导的肿瘤坏死因子-α表达及内质网应激标志物表达。
Cell Physiol Biochem. 2017;43(1):120-135. doi: 10.1159/000480330. Epub 2017 Aug 28.
8
miR-142-5p and miR-212-5p cooperatively inhibit the proliferation and collagen formation of cardiac fibroblasts by regulating c-Myc/TP53INP1.miR-142-5p 和 miR-212-5p 通过调节 c-Myc/TP53INP1 协同抑制心肌成纤维细胞的增殖和胶原形成。
Can J Physiol Pharmacol. 2020 May;98(5):314-323. doi: 10.1139/cjpp-2019-0495. Epub 2020 Apr 8.
9
[Effect of microRNA-133b on Myocardial Fibrosis].[微小RNA-133b对心肌纤维化的影响]
Zhongguo Yi Xue Ke Xue Yuan Xue Bao. 2019 Oct 30;41(5):589-594. doi: 10.3881/j.issn.1000-503X.10941.
10
M2 macrophage-derived exosomal miR-25-3p improves high glucose-induced podocytes injury through activation autophagy via inhibiting DUSP1 expression.M2巨噬细胞衍生的外泌体miR-25-3p通过抑制DUSP1表达激活自噬来改善高糖诱导的足细胞损伤。
IUBMB Life. 2020 Dec;72(12):2651-2662. doi: 10.1002/iub.2393. Epub 2020 Oct 26.

引用本文的文献

1
Apoptosis-Related Non-Coding RNAs in Cardiac Fibrosis and Heart Failure: Implications for Pathogenesis and Therapy.心脏纤维化和心力衰竭中与细胞凋亡相关的非编码RNA:对发病机制和治疗的意义
J Inflamm Res. 2025 Aug 18;18:11217-11244. doi: 10.2147/JIR.S541159. eCollection 2025.
2
Established and Emerging Roles of Epigenetic Regulation in Diabetic Cardiomyopathy.表观遗传调控在糖尿病心肌病中的既定作用与新出现的作用
Diabetes Metab Res Rev. 2025 Sep;41(6):e70081. doi: 10.1002/dmrr.70081.
3
The Key Role and Mechanism of Oxidative Stress in Hypertrophic Cardiomyopathy: A Systematic Exploration Based on Multi-Omics Analysis and Experimental Validation.

本文引用的文献

1
Cardiac fibrosis: new insights into the pathogenesis.心脏纤维化:发病机制的新见解。
Int J Biol Sci. 2018 Sep 7;14(12):1645-1657. doi: 10.7150/ijbs.28103. eCollection 2018.
2
Toll-like receptor 4 contributes to a myofibroblast phenotype in cardiac fibroblasts and is associated with autophagy after myocardial infarction in a mouse model.Toll 样受体 4 促进心肌成纤维细胞向肌成纤维细胞表型转化,并与小鼠心肌梗死后的自噬相关。
Atherosclerosis. 2018 Dec;279:23-31. doi: 10.1016/j.atherosclerosis.2018.10.018. Epub 2018 Oct 19.
3
MicroRNA-495 inhibits the high glucose-induced inflammation, differentiation and extracellular matrix accumulation of cardiac fibroblasts through downregulation of NOD1.
氧化应激在肥厚型心肌病中的关键作用及机制:基于多组学分析和实验验证的系统探索
Antioxidants (Basel). 2025 May 7;14(5):557. doi: 10.3390/antiox14050557.
4
Differentiation of Endometrium Stem Cells into Cardiomyocytes: The Putative Effect of miR-17-5p, miR-26b-5p, miR-32-5p, and SMAD6.子宫内膜干细胞向心肌细胞的分化:miR-17-5p、miR-26b-5p、miR-32-5p和SMAD6的假定作用
Rep Biochem Mol Biol. 2024 Jul;13(2):243-253. doi: 10.61186/rbmb.13.2.243.
5
Emerging roles of non-coding RNAs in fibroblast to myofibroblast transition and fibrotic diseases.非编码RNA在成纤维细胞向肌成纤维细胞转变及纤维化疾病中的新作用
Front Pharmacol. 2024 Jul 24;15:1423045. doi: 10.3389/fphar.2024.1423045. eCollection 2024.
6
Triply Enhanced Immunotherapy via Dual Glycan Reforming Integrated with Perforation.三重增强免疫疗法通过双重糖基化改造与穿孔相结合。
Adv Sci (Weinh). 2024 Jan;11(2):e2304971. doi: 10.1002/advs.202304971. Epub 2023 Oct 23.
7
Circulating microRNAs and cardiomyocyte proliferation in heart failure patients related to 10 years survival.循环 microRNAs 与心力衰竭患者的心肌细胞增殖及其与 10 年生存率的关系。
ESC Heart Fail. 2023 Dec;10(6):3559-3572. doi: 10.1002/ehf2.14516. Epub 2023 Sep 26.
8
Role of single-cell ferroptosis regulation in intercellular communication and skin cutaneous melanoma progression and immunotherapy.单细胞铁死亡调控在细胞间通讯及皮肤黑色素瘤进展和免疫治疗中的作用。
Cancer Immunol Immunother. 2023 Nov;72(11):3523-3541. doi: 10.1007/s00262-023-03504-5. Epub 2023 Aug 28.
9
Noncoding RNAs: Master Regulator of Fibroblast to Myofibroblast Transition in Fibrosis.非编码 RNA:纤维化中纤维母细胞向肌成纤维细胞转化的主要调节因子。
Int J Mol Sci. 2023 Jan 16;24(2):1801. doi: 10.3390/ijms24021801.
10
Histone methylation-mediated microRNA-32-5p down-regulation in sensory neurons regulates pain behaviors via targeting Cav3.2 channels.组蛋白甲基化介导的感觉神经元中 microRNA-32-5p 的下调通过靶向 Cav3.2 通道调节疼痛行为。
Proc Natl Acad Sci U S A. 2022 Apr 5;119(14):e2117209119. doi: 10.1073/pnas.2117209119. Epub 2022 Mar 30.
微小 RNA-495 通过下调 NOD1 抑制高糖诱导的心肌成纤维细胞炎症、分化和细胞外基质积聚。
Cell Mol Biol Lett. 2018 May 9;23:23. doi: 10.1186/s11658-018-0089-x. eCollection 2018.
4
DUSP1 alleviates cardiac ischemia/reperfusion injury by suppressing the Mff-required mitochondrial fission and Bnip3-related mitophagy via the JNK pathways.DUSP1 通过抑制 JNK 通路调控的 Mff 依赖性线粒体分裂和 Bnip3 相关的线粒体自噬来减轻心脏缺血/再灌注损伤。
Redox Biol. 2018 Apr;14:576-587. doi: 10.1016/j.redox.2017.11.004. Epub 2017 Nov 6.
5
Effect of ALDH2 on High Glucose-Induced Cardiac Fibroblast Oxidative Stress, Apoptosis, and Fibrosis.ALDH2 对高糖诱导的心肌成纤维细胞氧化应激、细胞凋亡及纤维化的影响。
Oxid Med Cell Longev. 2017;2017:9257967. doi: 10.1155/2017/9257967. Epub 2017 Oct 9.
6
MicroRNA-130a, a Potential Antifibrotic Target in Cardiac Fibrosis.微小 RNA-130a:心脏纤维化的潜在抗纤维化靶点
J Am Heart Assoc. 2017 Nov 7;6(11):e006763. doi: 10.1161/JAHA.117.006763.
7
DUSP-1 gene expression is not regulated by promoter methylation in diabetes-associated cardiac hypertrophy.在糖尿病相关的心肌肥大中,双特异性磷酸酶-1(DUSP-1)基因表达不受启动子甲基化调控。
Ther Adv Cardiovasc Dis. 2017 May-Jun;11(5-6):147-154. doi: 10.1177/1753944717704590. Epub 2017 Apr 16.
8
Shift of microRNA profile upon glioma cell migration using patient-derived spheroids and serum-free conditions.利用患者来源的球体和无血清条件,研究胶质瘤细胞迁移时微小RNA谱的变化。
J Neurooncol. 2017 Mar;132(1):45-54. doi: 10.1007/s11060-016-2356-x. Epub 2017 Jan 13.
9
miR-155 regulates high glucose-induced cardiac fibrosis via the TGF-β signaling pathway.微小RNA-155通过转化生长因子-β信号通路调节高糖诱导的心脏纤维化。
Mol Biosyst. 2016 Dec 20;13(1):215-224. doi: 10.1039/c6mb00649c.
10
The lncRNA SNHG5/miR-32 axis regulates gastric cancer cell proliferation and migration by targeting KLF4.长链非编码RNA SNHG5/miR-32轴通过靶向KLF4调控胃癌细胞的增殖和迁移。
FASEB J. 2017 Mar;31(3):893-903. doi: 10.1096/fj.201600994R. Epub 2016 Nov 21.