• 文献检索
  • 文档翻译
  • 深度研究
  • 学术资讯
  • Suppr Zotero 插件Zotero 插件
  • 邀请有礼
  • 套餐&价格
  • 历史记录
应用&插件
Suppr Zotero 插件Zotero 插件浏览器插件Mac 客户端Windows 客户端微信小程序
定价
高级版会员购买积分包购买API积分包
服务
文献检索文档翻译深度研究API 文档MCP 服务
关于我们
关于 Suppr公司介绍联系我们用户协议隐私条款
关注我们

Suppr 超能文献

核心技术专利:CN118964589B侵权必究
粤ICP备2023148730 号-1Suppr @ 2026

文献检索

告别复杂PubMed语法,用中文像聊天一样搜索,搜遍4000万医学文献。AI智能推荐,让科研检索更轻松。

立即免费搜索

文件翻译

保留排版,准确专业,支持PDF/Word/PPT等文件格式,支持 12+语言互译。

免费翻译文档

深度研究

AI帮你快速写综述,25分钟生成高质量综述,智能提取关键信息,辅助科研写作。

立即免费体验

关于在乳腺癌治疗期间使用移动应用程序的证据:系统评价。

Evidence on the Use of Mobile Apps During the Treatment of Breast Cancer: Systematic Review.

机构信息

School of Health Sciences, University of Brasilia, Brasilia, Brazil.

Centro Universitário do Distrito Federal, Brasilia, Brazil.

出版信息

JMIR Mhealth Uhealth. 2019 Aug 27;7(8):e13245. doi: 10.2196/13245.

DOI:10.2196/13245
PMID:31456578
原文链接:https://pmc.ncbi.nlm.nih.gov/articles/PMC6734853/
Abstract

BACKGROUND

Cancer is a major cause of morbidity, disability, and mortality worldwide, and breast cancer is the most common cause of death in women. Different modalities of cancer treatment can have adverse effects that reduce the quality of life of patients and lead to treatment interruptions, if not managed properly. The use of mobile technologies has brought innovative possibilities for improving health care. Mobile apps can help individuals manage their own health and well-being and may also promote healthy lifestyles and information access.

OBJECTIVE

The aim of this study was to identify available evidence on the use of mobile apps to provide information and facilitate communication regarding self-care management related to the adverse effects of toxicities owing to breast cancer therapy.

METHODS

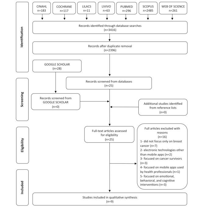
This systematic review includes studies which were identified using a search strategy adapted for each electronic database: CINAHL, Cochrane Library, LILACS, LIVIVO, PubMed, SCOPUS, and Web of Science. In addition, a gray literature search was performed using Google Scholar. All the electronic database searches were conducted on April 17, 2019. Two investigators independently reviewed the titles and abstracts of the studies identified and then read the full text of all selected papers. The quality of the included studies was analyzed by the Cochrane Collaboration Risk of Bias Tool and the Methodological Index for Non-Randomized Studies.

RESULTS

A total of 9 studies which met the eligibility criteria-3 randomized clinical trials and 6 nonrandomized studies published in English from 2010 to 2018-were considered for this systematic review; 396 patients with breast cancer, as well as 40 experts in the medical and nursing fields, and 3 software engineers were included.

CONCLUSIONS

The evidence from the studies included in this systematic review is currently limited but suggests that mobile apps for women with breast cancer might be an acceptable information source that can improve patient well-being; they can also be used to report symptoms and adverse treatment-related effects and promote self-care. There is a need to test more evidence-based apps in future randomized clinical trials.

摘要

背景

癌症是全球发病率、残疾率和死亡率的主要原因,乳腺癌是女性死亡的主要原因。不同的癌症治疗方法可能会产生不良反应,降低患者的生活质量,并导致治疗中断,如果不能得到妥善管理。移动技术的使用为改善医疗保健带来了创新的可能性。移动应用程序可以帮助个人管理自己的健康和幸福,也可以促进健康的生活方式和信息获取。

目的

本研究旨在确定现有关于使用移动应用程序提供与乳腺癌治疗毒性相关的自我护理管理信息和促进交流的证据。

方法

本系统评价包括通过适应每个电子数据库的搜索策略确定的研究:CINAHL、Cochrane 图书馆、LILACS、LIVIVO、PubMed、SCOPUS 和 Web of Science。此外,还使用 Google Scholar 进行了灰色文献搜索。所有电子数据库搜索均于 2019 年 4 月 17 日进行。两名调查员独立审查了研究的标题和摘要,然后阅读了所有选定论文的全文。使用 Cochrane 协作风险偏倚工具和非随机研究方法学指数对纳入研究的质量进行了分析。

结果

共有 9 项符合纳入标准的研究(3 项随机临床试验和 6 项发表于 2010 年至 2018 年的非随机研究)被纳入本系统评价;共有 396 名乳腺癌患者、40 名医学和护理领域的专家以及 3 名软件工程师纳入本系统评价。

结论

本系统评价纳入研究的证据目前有限,但表明针对乳腺癌女性的移动应用程序可能是一种可以改善患者幸福感的可接受信息来源;它们还可以用于报告症状和治疗相关的不良反应,并促进自我护理。未来需要在随机临床试验中测试更多基于证据的应用程序。

https://cdn.ncbi.nlm.nih.gov/pmc/blobs/504f/6734853/8c637473c7a3/mhealth_v7i8e13245_fig3.jpg
https://cdn.ncbi.nlm.nih.gov/pmc/blobs/504f/6734853/19766dd893ab/mhealth_v7i8e13245_fig1.jpg
https://cdn.ncbi.nlm.nih.gov/pmc/blobs/504f/6734853/fc447b2f1ff0/mhealth_v7i8e13245_fig2.jpg
https://cdn.ncbi.nlm.nih.gov/pmc/blobs/504f/6734853/8c637473c7a3/mhealth_v7i8e13245_fig3.jpg
https://cdn.ncbi.nlm.nih.gov/pmc/blobs/504f/6734853/19766dd893ab/mhealth_v7i8e13245_fig1.jpg
https://cdn.ncbi.nlm.nih.gov/pmc/blobs/504f/6734853/fc447b2f1ff0/mhealth_v7i8e13245_fig2.jpg
https://cdn.ncbi.nlm.nih.gov/pmc/blobs/504f/6734853/8c637473c7a3/mhealth_v7i8e13245_fig3.jpg

相似文献

1
Evidence on the Use of Mobile Apps During the Treatment of Breast Cancer: Systematic Review.关于在乳腺癌治疗期间使用移动应用程序的证据:系统评价。
JMIR Mhealth Uhealth. 2019 Aug 27;7(8):e13245. doi: 10.2196/13245.
2
Mobile Apps and Quality of Life in Patients With Breast Cancer and Survivors: Systematic Literature Review.移动应用程序与乳腺癌患者和幸存者的生活质量:系统文献综述。
J Med Internet Res. 2023 Jul 26;25:e42852. doi: 10.2196/42852.
3
Research-Tested Mobile Apps for Breast Cancer Care: Systematic Review.研究验证的乳腺癌护理移动应用程序:系统评价。
JMIR Mhealth Uhealth. 2019 Feb 11;7(2):e10930. doi: 10.2196/10930.
4
Mobile technology in health (mHealth) and antenatal care-Searching for apps and available solutions: A systematic review.移动医疗(mHealth)与产前保健——寻找应用程序和现有解决方案:系统评价。
Int J Med Inform. 2019 Jul;127:1-8. doi: 10.1016/j.ijmedinf.2019.04.008. Epub 2019 Apr 12.
5
Tailored Communication Within Mobile Apps for Diabetes Self-Management: A Systematic Review.移动应用中针对糖尿病自我管理的个性化沟通:一项系统综述。
J Med Internet Res. 2017 Jun 23;19(6):e227. doi: 10.2196/jmir.7045.
6
A systematic review of m-health apps on managing side effects of breast cancer treatment.关于移动健康应用程序用于管理乳腺癌治疗副作用的系统评价。
Support Care Cancer. 2022 Dec 27;31(1):86. doi: 10.1007/s00520-022-07464-x.
7
Reflection on Mobile Applications for Blood Pressure Management: A Systematic Review on Potential Effects and Initiatives.关于血压管理移动应用程序的思考:对潜在影响和举措的系统评价
Stud Health Technol Inform. 2018;247:306-310.
8
Mobile Phone Apps for Quality of Life and Well-Being Assessment in Breast and Prostate Cancer Patients: Systematic Review.用于评估乳腺癌和前列腺癌患者生活质量与幸福感的手机应用程序:系统评价
JMIR Mhealth Uhealth. 2017 Dec 4;5(12):e187. doi: 10.2196/mhealth.8741.
9
Apps and Adolescents: A Systematic Review of Adolescents' Use of Mobile Phone and Tablet Apps That Support Personal Management of Their Chronic or Long-Term Physical Conditions.应用程序与青少年:对青少年使用支持其慢性或长期身体状况个人管理的手机和平板应用程序的系统评价。
J Med Internet Res. 2015 Dec 23;17(12):e287. doi: 10.2196/jmir.5043.
10
Student and educator experiences of maternal-child simulation-based learning: a systematic review of qualitative evidence protocol.基于母婴模拟学习的学生和教育工作者体验:定性证据协议的系统评价
JBI Database System Rev Implement Rep. 2015 Jan;13(1):14-26. doi: 10.11124/jbisrir-2015-1694.

引用本文的文献

1
Comparing the Costs of Surveillance of Early-Stage Breast Cancer by Digital or Traditional Follow-Up Methods: Randomized Crossover Study.比较数字化或传统随访方法对早期乳腺癌进行监测的成本:随机交叉研究。
JMIR Cancer. 2025 Aug 21;11:e58113. doi: 10.2196/58113.
2
Evaluating the Effectiveness of a Mobile App for Breast Cancer Self-Management on Self-Efficacy: Nonrandomized Intervention Trial.评估一款乳腺癌自我管理移动应用对自我效能的有效性:非随机干预试验。
JMIR Mhealth Uhealth. 2025 Mar 26;13:e63989. doi: 10.2196/63989.
3
Evaluating the impact of Hoopicoach: A digital health tool for supporting patients through gynecologic surgery.

本文引用的文献

1
Research-Tested Mobile Apps for Breast Cancer Care: Systematic Review.研究验证的乳腺癌护理移动应用程序:系统评价。
JMIR Mhealth Uhealth. 2019 Feb 11;7(2):e10930. doi: 10.2196/10930.
2
Global cancer statistics 2018: GLOBOCAN estimates of incidence and mortality worldwide for 36 cancers in 185 countries.全球癌症统计数据 2018:GLOBOCAN 对全球 185 个国家/地区 36 种癌症的发病率和死亡率的估计。
CA Cancer J Clin. 2018 Nov;68(6):394-424. doi: 10.3322/caac.21492. Epub 2018 Sep 12.
3
Mobile Breast Cancer e-Support Program for Chinese Women With Breast Cancer Undergoing Chemotherapy (Part 2): Multicenter Randomized Controlled Trial.
评估Hoopicoach的影响:一种通过妇科手术支持患者的数字健康工具。
Int J Gynaecol Obstet. 2025 Aug;170(2):827-834. doi: 10.1002/ijgo.70047. Epub 2025 Mar 6.
4
"Salud Mamaria", an internet-based psychoeducational program during the breast cancer diagnosis process: Protocol for a randomized controlled trial.“Salud Mamaria”,一项乳腺癌诊断过程中的基于互联网的心理教育项目:一项随机对照试验方案
Contemp Clin Trials Commun. 2024 Nov 26;43:101397. doi: 10.1016/j.conctc.2024.101397. eCollection 2025 Feb.
5
Co-Designing the MOSAIC mHealth App With Breast Cancer Survivors: User-Centered Design Approach.与乳腺癌幸存者共同设计MOSAIC移动健康应用程序:以用户为中心的设计方法。
JMIR Form Res. 2024 Dec 9;8:e59426. doi: 10.2196/59426.
6
Evaluating a digital tool for supporting people affected by breast cancer: a prospective randomized controlled trial-the ADAPT study.评估一款支持乳腺癌患者的数字工具:一项前瞻性随机对照试验——ADAPT 研究。
Support Care Cancer. 2024 Oct 21;32(11):740. doi: 10.1007/s00520-024-08923-3.
7
AR-AI assisted ophthalmic nursing: Preliminary usability study in clinical settings.人工智能辅助眼科护理:临床环境中的初步可用性研究。
Digit Health. 2024 Sep 9;10:20552076241269470. doi: 10.1177/20552076241269470. eCollection 2024 Jan-Dec.
8
Lymphedema self-management mobile application with nurse support for post breast cancer surgery survivors: description of the design process and prototype evaluation.带护士支持的乳腺癌术后幸存者淋巴水肿自我管理移动应用:设计过程描述和原型评估。
BMC Cancer. 2024 Aug 8;24(1):973. doi: 10.1186/s12885-024-12744-2.
9
Functional and Nonfunctional Requirements of Virtual Clinic Mobile Applications: A Systematic Review.虚拟诊所移动应用程序的功能和非功能需求:一项系统综述。
Int J Telemed Appl. 2024 Jun 11;2024:7800321. doi: 10.1155/2024/7800321. eCollection 2024.
10
Early detection of self-breast examination using smartphone breast application.使用智能手机乳房应用进行早期自我乳房检查。
Breast Dis. 2024;43(1):135-144. doi: 10.3233/BD-249004.
针对接受化疗的中国乳腺癌女性的移动乳腺癌电子支持项目(第2部分):多中心随机对照试验
JMIR Mhealth Uhealth. 2018 Apr 30;6(4):e104. doi: 10.2196/mhealth.9438.
4
Mobile Breast Cancer e-Support Program for Chinese Women With Breast Cancer Undergoing Chemotherapy (Part 1): Qualitative Study of Women's Perceptions.针对正在接受化疗的中国乳腺癌女性的移动乳腺癌电子支持项目(第1部分):女性认知的定性研究
JMIR Mhealth Uhealth. 2018 Apr 11;6(4):e85. doi: 10.2196/mhealth.9311.
5
Use of a web-based app to improve breast cancer symptom management and adherence for aromatase inhibitors: a randomized controlled feasibility trial.使用基于网络的应用程序改善芳香化酶抑制剂治疗乳腺癌相关症状和提高用药依从性:一项随机对照可行性试验。
J Cancer Surviv. 2018 Aug;12(4):431-440. doi: 10.1007/s11764-018-0682-z. Epub 2018 Feb 28.
6
A biopsy of Breast Cancer mobile applications: state of the practice review.乳腺癌移动应用程序的活检:实践现状综述。
Int J Med Inform. 2018 Feb;110:1-9. doi: 10.1016/j.ijmedinf.2017.10.022. Epub 2017 Nov 7.
7
Developing "Information Assistant": A Smartphone Application to Meet the Personalized Information Needs of Women with Breast Cancer.开发“信息助手”:一款满足乳腺癌患者个性化信息需求的智能手机应用程序。
Stud Health Technol Inform. 2017;245:156-160.
8
Mobile Phone Apps for Quality of Life and Well-Being Assessment in Breast and Prostate Cancer Patients: Systematic Review.用于评估乳腺癌和前列腺癌患者生活质量与幸福感的手机应用程序:系统评价
JMIR Mhealth Uhealth. 2017 Dec 4;5(12):e187. doi: 10.2196/mhealth.8741.
9
Adherence to Report and Patient Perception of an Interactive App for Managing Symptoms During Radiotherapy for Prostate Cancer: Descriptive Study of Logged and Interview Data.前列腺癌放疗期间症状管理交互式应用程序的报告依从性及患者认知:对记录数据和访谈数据的描述性研究
JMIR Cancer. 2017 Oct 31;3(2):e18. doi: 10.2196/cancer.7599.
10
Patients' and Health Care Providers' Opinions on a Supportive Health App During Breast Cancer Treatment: A Qualitative Evaluation.患者与医疗服务提供者对一款乳腺癌治疗期间支持性健康应用程序的看法:一项定性评估
JMIR Cancer. 2016 Jun 7;2(1):e8. doi: 10.2196/cancer.5334.