Suppr超能文献

蜕皮激素诱导的 3D 染色质重排涉及由 Pipsqueak 和 Polycomb 结合的活性增强子。

Ecdysone-Induced 3D Chromatin Reorganization Involves Active Enhancers Bound by Pipsqueak and Polycomb.

机构信息

Instituto de Neurociencias, Consejo Superior de Investigaciones Científicas-Universidad Miguel Hernández (CSIC-UMH), 03550 Sant Joan, Alicante, Spain.

Department of Biology, Emory University, Atlanta, GA 30322, USA.

出版信息

Cell Rep. 2019 Sep 3;28(10):2715-2727.e5. doi: 10.1016/j.celrep.2019.07.096.

Abstract

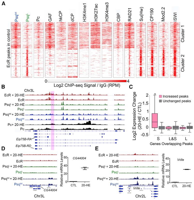
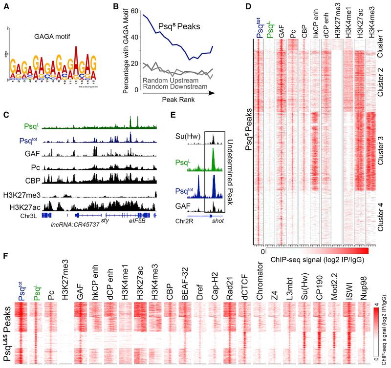
Evidence suggests that Polycomb (Pc) is present at chromatin loop anchors in Drosophila. Pc is recruited to DNA through interactions with the GAGA binding factors GAF and Pipsqueak (Psq). Using HiChIP in Drosophila cells, we find that the psq gene, which has diverse roles in development and tumorigenesis, encodes distinct isoforms with unanticipated roles in genome 3D architecture. The BR-C, ttk, and bab domain (BTB)-containing Psq isoform (Psq) colocalizes genome-wide with known architectural proteins. Conversely, Psq lacking the BTB domain (Psq) is consistently found at Pc loop anchors and at active enhancers, including those that respond to the hormone ecdysone. After stimulation by this hormone, chromatin 3D organization is altered to connect promoters and ecdysone-responsive enhancers bound by Psq. Our findings link Psq variants lacking the BTB domain to Pc-bound active enhancers, thus shedding light into their molecular function in chromatin changes underlying the response to hormone stimulus.

摘要

有证据表明,多梳(Pc)存在于果蝇的染色质环锚点中。Pc 通过与 GAGA 结合因子 GAF 和 Pipsqueak(Psq)的相互作用被招募到 DNA 上。使用 HiChIP 在果蝇细胞中,我们发现 psq 基因在发育和肿瘤发生中具有多种作用,它编码具有意想不到的基因组 3D 结构作用的不同异构体。BR-C、ttk 和 bab 结构域(BTB)包含的 Psq 异构体(Psq)与已知的结构蛋白在全基因组范围内共定位。相反,缺乏 BTB 结构域的 Psq(Psq)始终存在于 Pc 环锚点和活性增强子中,包括那些对激素蜕皮激素有反应的增强子。在这种激素的刺激后,染色质 3D 组织被改变以连接由 Psq 结合的启动子和蜕皮激素反应性增强子。我们的发现将缺乏 BTB 结构域的 Psq 变体与 Pc 结合的活性增强子联系起来,从而揭示了它们在激素刺激反应下染色质变化中的分子功能。

https://cdn.ncbi.nlm.nih.gov/pmc/blobs/38be/6754745/f632ddbba4db/nihms-1539070-f0001.jpg

文献AI研究员

20分钟写一篇综述,助力文献阅读效率提升50倍。

立即体验

用中文搜PubMed

大模型驱动的PubMed中文搜索引擎

马上搜索

文档翻译

学术文献翻译模型,支持多种主流文档格式。

立即体验