Suppr超能文献

热应激下转基因热休克蛋白90和多胺氧化酶揭示它们在影响多胺乙酰化、氧化及活性氧稳态方面的相互作用

Genetically Modified Heat Shock Protein90s and Polyamine Oxidases in Reveal Their Interaction under Heat Stress Affecting Polyamine Acetylation, Oxidation and Homeostasis of Reactive Oxygen Species.

作者信息

Toumi Imene, Pagoulatou Marianthi G, Margaritopoulou Theoni, Milioni Dimitra, Roubelakis-Angelakis Kalliopi A

机构信息

Department of Biology, University of Crete, Voutes University Campus, 70013 Heraklion, Greece.

Department of Plant Biotechnology, Agricultural University of Athens, Iera odos 75, 11855 Athens, Greece.

出版信息

Plants (Basel). 2019 Sep 3;8(9):323. doi: 10.3390/plants8090323.

Abstract

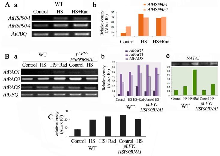
The chaperones, heat shock proteins (HSPs), stabilize proteins to minimize proteotoxic stress, especially during heat stress (HS) and polyamine (PA) oxidases (PAOs) participate in the modulation of the cellular homeostasis of PAs and reactive oxygen species (ROS). An interesting interaction of HSP90s and PAOs was revealed in by using the line against the four genes encoding cytosolic proteins, the T-DNA and insertional mutants, the mutant and pharmacological inhibitors of HSP90s and PAOs. Silencing of all cytosolic genes resulted in several-fold higher levels of soluble spermidine (S-Spd), acetylated Spd (N-acetyl-Spd) and acetylated spermine (N-acetyl-Spm) in the transgenic leaves. Heat shock induced increase of soluble-PAs (S-PAs) and soluble hydrolyzed-PAs (SH-PAs), especially of SH-Spm, and more importantly of acetylated Spd and Spm. The silencing of genes or pharmacological inhibition of the HSP90 proteins by the specific inhibitor radicicol, under HS stimulatory conditions, resulted in a further increase of PA titers, N-acetyl-Spd and N-acetyl-Spm, and also stimulated the expression of PAO genes. The increased PA titers and PAO enzymatic activity resulted in a profound increase of PAO-derived hydrogen peroxide (HO) levels, which was terminated by the addition of the PAO-specific inhibitor guazatine. Interestingly, the loss-of-function mutant exhibited increased mRNA levels of selected genes. Taken together, the results herein reveal a novel function of HSP90 and suggest that HSP90s and PAOs cross-talk to orchestrate PA acetylation, oxidation, and PA/HO homeostasis.

摘要

伴侣蛋白即热休克蛋白(HSPs)可稳定蛋白质,以将蛋白毒性应激降至最低,尤其是在热应激(HS)期间,而多胺(PA)氧化酶(PAOs)参与多胺和活性氧(ROS)细胞稳态的调节。通过使用针对四个编码胞质蛋白的基因、T-DNA插入突变体、突变体以及HSP90s和PAOs的药理学抑制剂的品系,揭示了HSP90s与PAOs之间有趣的相互作用。沉默所有胞质基因导致转基因叶片中可溶性亚精胺(S-Spd)、乙酰化亚精胺(N-乙酰-Spd)和乙酰化精胺(N-乙酰-Spm)水平提高数倍。热休克诱导可溶性多胺(S-PAs)和可溶性水解多胺(SH-PAs)增加,尤其是SH-Spm,更重要的是乙酰化亚精胺和精胺增加。在HS刺激条件下,基因沉默或用特异性抑制剂萝卜硫素对HSP90蛋白进行药理学抑制,导致多胺滴度、N-乙酰-Spd和N-乙酰-Spm进一步增加,还刺激了PAO基因的表达。多胺滴度和PAO酶活性增加导致PAO衍生的过氧化氢(H₂O₂)水平大幅增加,添加PAO特异性抑制剂胍嗪可终止这种增加。有趣的是,功能缺失突变体表现出所选PAO基因的mRNA水平增加。综上所述,本文结果揭示了HSP90的新功能,并表明HSP90s与PAOs相互作用以协调多胺乙酰化、氧化以及多胺/H₂O₂稳态。

https://cdn.ncbi.nlm.nih.gov/pmc/blobs/8b0c/6783977/3f2d152f77de/plants-08-00323-g001.jpg

文献检索

告别复杂PubMed语法,用中文像聊天一样搜索,搜遍4000万医学文献。AI智能推荐,让科研检索更轻松。

立即免费搜索

文件翻译

保留排版,准确专业,支持PDF/Word/PPT等文件格式,支持 12+语言互译。

免费翻译文档

深度研究

AI帮你快速写综述,25分钟生成高质量综述,智能提取关键信息,辅助科研写作。

立即免费体验