Suppr超能文献

缺氧诱导的肺上皮细胞连接蛋白 26 和连接蛋白 43 的内化通过 P53/MDM2 信号通路参与非小细胞肺癌的发生。

Hypoxia‑induced internalization of connexin 26 and connexin 43 in pulmonary epithelial cells is involved in the occurrence of non‑small cell lung cancer via the P53/MDM2 signaling pathway.

机构信息

Department of Thoracic Surgery, The First Affiliated Hospital of Nanchang University, Nanchang, Jiangxi 330006, P.R. China.

Departments of Cardio‑Thoracic Surgery, The Second Affiliated Hospital of Nanchang University, Nanchang, Jiangxi 330006, P.R. China.

出版信息

Int J Oncol. 2019 Oct;55(4):845-859. doi: 10.3892/ijo.2019.4867. Epub 2019 Sep 3.

Abstract

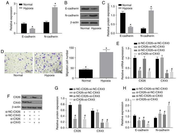
Reports have highlighted an association between connexins (CXs) or gap junction proteins and non‑small cell lung cancer (NSCLC). In the present study, it was aimed to elucidate the regulatory mechanism of CX26 and CX43 under hypoxic conditions in NSCLC. Clinical samples were collected for analysis of CX26 and CX43 expression and clinical cancerization followed by quantification of CX26 and CX43 expression. Following the establishment of an in vitro hypoxia model, P53/murine double minute‑2 (MDM2) signaling pathway‑, proliferation‑ and epithelial‑mesenchymal transition (EMT)‑related genes were quantified to evaluate the influence of CX26 and CX43 on the biological functions of pulmonary epithelial cells in NSCLC. In addition, the proliferation and tumorigenicity of cancer cells were assessed by EdU staining and xenograft tumors, respectively. Decreased expression of CX26 and CX43 was found in cancer tissues compared with surrounding normal tissue. Hypoxia was shown to activate the P53/MDM2 axis and stimulate the downregulation, ubiquitination and degradation of CX26 and CX43, which were translocated from the membrane to the cytoplasm. Low levels of CX26 and CX43 were demonstrated to further promote EMT and the induction of the proliferation and tumorigenicity of cancer cells. These results were reflected by decreased E‑cadherin expression and increased N‑cadherin expression, along with increased cell migration, promoted cell proliferation ability and elevated relative protein expression of Oct4 and Nanog, and accelerated tumor growth, accompanied by a higher number of metastatic nodes. Taken together, the key observations of the present study demonstrate that the internalization of CX26 and CX43 promoted proliferation, EMT and migration and thus induced NSCLC via aberrant activation of the P53/MDM2 signaling pathway under hypoxic conditions.

摘要

报告强调了连接蛋白(CXs)或缝隙连接蛋白与非小细胞肺癌(NSCLC)之间的关联。本研究旨在阐明 CX26 和 CX43 在 NSCLC 缺氧条件下的调节机制。收集临床样本分析 CX26 和 CX43 的表达和临床癌变情况,然后定量分析 CX26 和 CX43 的表达。建立体外缺氧模型后,定量分析 P53/鼠双微体 2(MDM2)信号通路、增殖和上皮-间充质转化(EMT)相关基因,以评估 CX26 和 CX43 对 NSCLC 肺上皮细胞生物学功能的影响。此外,通过 EdU 染色和异种移植肿瘤分别评估癌细胞的增殖和致瘤性。与周围正常组织相比,癌组织中发现 CX26 和 CX43 的表达降低。缺氧激活了 P53/MDM2 轴,并刺激 CX26 和 CX43 的下调、泛素化和降解,使其从膜转移到细胞质。低水平的 CX26 和 CX43 进一步促进 EMT 以及癌细胞的增殖和致瘤性诱导。E-钙黏蛋白表达降低和 N-钙黏蛋白表达增加,以及细胞迁移增加、促进细胞增殖能力和上调 Oct4 和 Nanog 的相对蛋白表达,以及加速肿瘤生长,伴随着更多的转移节点,反映了这些结果。综上所述,本研究的主要观察结果表明,CX26 和 CX43 的内化通过异常激活 P53/MDM2 信号通路,在缺氧条件下促进 NSCLC 的增殖、EMT 和迁移。

https://cdn.ncbi.nlm.nih.gov/pmc/blobs/6796/6741836/dd3032cbad50/IJO-55-04-0845-g00.jpg

文献检索

告别复杂PubMed语法,用中文像聊天一样搜索,搜遍4000万医学文献。AI智能推荐,让科研检索更轻松。

立即免费搜索

文件翻译

保留排版,准确专业,支持PDF/Word/PPT等文件格式,支持 12+语言互译。

免费翻译文档

深度研究

AI帮你快速写综述,25分钟生成高质量综述,智能提取关键信息,辅助科研写作。

立即免费体验