• 文献检索
  • 文档翻译
  • 深度研究
  • 学术资讯
  • Suppr Zotero 插件Zotero 插件
  • 邀请有礼
  • 套餐&价格
  • 历史记录
应用&插件
Suppr Zotero 插件Zotero 插件浏览器插件Mac 客户端Windows 客户端微信小程序
定价
高级版会员购买积分包购买API积分包
服务
文献检索文档翻译深度研究API 文档MCP 服务
关于我们
关于 Suppr公司介绍联系我们用户协议隐私条款
关注我们

Suppr 超能文献

核心技术专利:CN118964589B侵权必究
粤ICP备2023148730 号-1Suppr @ 2026

文献检索

告别复杂PubMed语法,用中文像聊天一样搜索,搜遍4000万医学文献。AI智能推荐,让科研检索更轻松。

立即免费搜索

文件翻译

保留排版,准确专业,支持PDF/Word/PPT等文件格式,支持 12+语言互译。

免费翻译文档

深度研究

AI帮你快速写综述,25分钟生成高质量综述,智能提取关键信息,辅助科研写作。

立即免费体验

特定的肠道微生物群成员与儿科异基因造血干细胞移植中的不同免疫标志物相关。

Specific gut microbiome members are associated with distinct immune markers in pediatric allogeneic hematopoietic stem cell transplantation.

机构信息

Research Group for Genomic Epidemiology, Technical University of Denmark, Kongens Lyngby, Denmark.

Department of Bacteria, Parasites and Fungi, Statens Serum Institut, Copenhagen, Denmark.

出版信息

Microbiome. 2019 Sep 13;7(1):131. doi: 10.1186/s40168-019-0745-z.

DOI:10.1186/s40168-019-0745-z
PMID:31519210
原文链接:https://pmc.ncbi.nlm.nih.gov/articles/PMC6744702/
Abstract

BACKGROUND

Increasing evidence reveals the importance of the microbiome in health and disease and inseparable host-microbial dependencies. Host-microbe interactions are highly relevant in patients receiving allogeneic hematopoietic stem cell transplantation (HSCT), i.e., a replacement of the cellular components of the patients' immune system with that of a foreign donor. HSCT is employed as curative immunotherapy for a number of non-malignant and malignant hematologic conditions, including cancers such as acute lymphoblastic leukemia. The procedure can be accompanied by severe side effects such as infections, acute graft-versus-host disease (aGvHD), and death. Here, we performed a longitudinal analysis of immunological markers, immune reconstitution and gut microbiota composition in relation to clinical outcomes in children undergoing HSCT. Such an analysis could reveal biomarkers, e.g., at the time point prior to HSCT, that in the future could be used to predict which patients are of high risk in relation to side effects and clinical outcomes and guide treatment strategies accordingly.

RESULTS

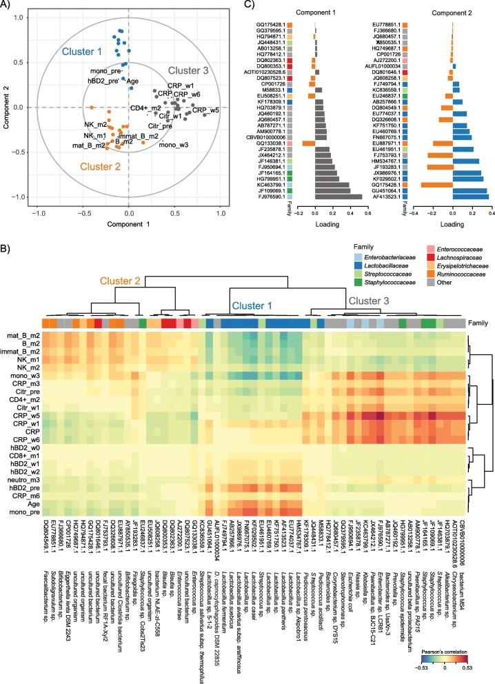
In two multivariate analyses (sparse partial least squares regression and canonical correspondence analysis), we identified three consistent clusters: (1) high concentrations of the antimicrobial peptide human beta-defensin 2 (hBD2) prior to the transplantation in patients with high abundances of Lactobacillaceae, who later developed moderate or severe aGvHD and exhibited high mortality. (2) Rapid reconstitution of NK and B cells in patients with high abundances of obligate anaerobes such as Ruminococcaceae, who developed no or mild aGvHD and exhibited low mortality. (3) High inflammation, indicated by high levels of C-reactive protein, in patients with high abundances of facultative anaerobic bacteria such as Enterobacteriaceae. Furthermore, we observed that antibiotic treatment influenced the bacterial community state.

CONCLUSIONS

We identify multivariate associations between specific microbial taxa, host immune markers, immune cell reconstitution, and clinical outcomes in relation to HSCT. Our findings encourage further investigations into establishing longitudinal surveillance of the intestinal microbiome and relevant immune markers, such as hBD2, in HSCT patients. Profiling of the microbiome may prove useful as a prognostic tool that could help identify patients at risk of poor immune reconstitution and adverse outcomes, such as aGvHD and death, upon HSCT, providing actionable information in guiding precision medicine.

摘要

背景

越来越多的证据表明微生物组在健康和疾病中的重要性以及宿主与微生物之间不可分割的依存关系。宿主与微生物的相互作用在接受异基因造血干细胞移植(HSCT)的患者中非常重要,即患者免疫系统的细胞成分被外来供体替代。HSCT 被用作许多非恶性和恶性血液疾病的治愈性免疫疗法,包括急性淋巴细胞白血病等癌症。该过程可能伴有严重的副作用,如感染、急性移植物抗宿主病(aGvHD)和死亡。在这里,我们对接受 HSCT 的儿童的免疫标志物、免疫重建和肠道微生物组成进行了纵向分析,以了解与临床结果的关系。这种分析可以揭示生物标志物,例如在 HSCT 之前的时间点,可以在未来用于预测哪些患者存在与副作用和临床结果相关的高风险,并相应地指导治疗策略。

结果

在两项多变量分析(稀疏偏最小二乘回归和典型对应分析)中,我们确定了三个一致的聚类:(1)移植前患者中抗菌肽人β防御素 2(hBD2)浓度高,乳杆菌科丰度高,随后发生中度或重度 aGvHD,死亡率高。(2)必需厌氧菌(如 Ruminococcaceae)丰度高的患者 NK 和 B 细胞快速重建,无或轻度 aGvHD,死亡率低。(3)兼性厌氧菌(如肠杆菌科)丰度高的患者炎症水平高,C 反应蛋白水平高。此外,我们观察到抗生素治疗会影响细菌群落状态。

结论

我们确定了特定微生物类群、宿主免疫标志物、免疫细胞重建与 HSCT 相关的临床结果之间的多变量关联。我们的发现鼓励进一步研究建立 HSCT 患者肠道微生物组和相关免疫标志物(如 hBD2)的纵向监测。微生物组分析可能被证明是一种有用的预后工具,可以帮助识别免疫重建不良和不良结局(如 aGvHD 和死亡)风险较高的患者,为指导精准医学提供可操作的信息。

https://cdn.ncbi.nlm.nih.gov/pmc/blobs/4794/6744702/520b5f02f09f/40168_2019_745_Fig6_HTML.jpg
https://cdn.ncbi.nlm.nih.gov/pmc/blobs/4794/6744702/4cc5b41d7a05/40168_2019_745_Fig1_HTML.jpg
https://cdn.ncbi.nlm.nih.gov/pmc/blobs/4794/6744702/7e01dec05703/40168_2019_745_Fig2_HTML.jpg
https://cdn.ncbi.nlm.nih.gov/pmc/blobs/4794/6744702/7f9bcfa74dc4/40168_2019_745_Fig3_HTML.jpg
https://cdn.ncbi.nlm.nih.gov/pmc/blobs/4794/6744702/41525f641832/40168_2019_745_Fig4_HTML.jpg
https://cdn.ncbi.nlm.nih.gov/pmc/blobs/4794/6744702/41d52a66f173/40168_2019_745_Fig5_HTML.jpg
https://cdn.ncbi.nlm.nih.gov/pmc/blobs/4794/6744702/520b5f02f09f/40168_2019_745_Fig6_HTML.jpg
https://cdn.ncbi.nlm.nih.gov/pmc/blobs/4794/6744702/4cc5b41d7a05/40168_2019_745_Fig1_HTML.jpg
https://cdn.ncbi.nlm.nih.gov/pmc/blobs/4794/6744702/7e01dec05703/40168_2019_745_Fig2_HTML.jpg
https://cdn.ncbi.nlm.nih.gov/pmc/blobs/4794/6744702/7f9bcfa74dc4/40168_2019_745_Fig3_HTML.jpg
https://cdn.ncbi.nlm.nih.gov/pmc/blobs/4794/6744702/41525f641832/40168_2019_745_Fig4_HTML.jpg
https://cdn.ncbi.nlm.nih.gov/pmc/blobs/4794/6744702/41d52a66f173/40168_2019_745_Fig5_HTML.jpg
https://cdn.ncbi.nlm.nih.gov/pmc/blobs/4794/6744702/520b5f02f09f/40168_2019_745_Fig6_HTML.jpg

相似文献

1
Specific gut microbiome members are associated with distinct immune markers in pediatric allogeneic hematopoietic stem cell transplantation.特定的肠道微生物群成员与儿科异基因造血干细胞移植中的不同免疫标志物相关。
Microbiome. 2019 Sep 13;7(1):131. doi: 10.1186/s40168-019-0745-z.
2
Microbiota long-term dynamics and prediction of acute graft-versus-host disease in pediatric allogeneic stem cell transplantation.儿童异基因造血干细胞移植中急性移植物抗宿主病的微生物群长期动态和预测。
Microbiome. 2021 Jun 28;9(1):148. doi: 10.1186/s40168-021-01100-2.
3
Intestinal Microbiota at Engraftment Influence Acute Graft-Versus-Host Disease the Treg/Th17 Balance in Allo-HSCT Recipients.移植时的肠道微生物群影响allo-HSCT 受者的急性移植物抗宿主病中的 Treg/Th17 平衡。
Front Immunol. 2018 Apr 24;9:669. doi: 10.3389/fimmu.2018.00669. eCollection 2018.
4
Early gut microbiota signature of aGvHD in children given allogeneic hematopoietic cell transplantation for hematological disorders.异基因造血细胞移植治疗血液系统疾病儿童发生移植物抗宿主病的早期肠道微生物组特征。
BMC Med Genomics. 2019 Mar 7;12(1):49. doi: 10.1186/s12920-019-0494-7.
5
Alteration of Gut Microbiota Composition and Diversity in Acute and/or Chronic Graft-versus-Host Disease Following Hematopoietic Stem Cell Transplantation: A Prospective Cohort Study.造血干细胞移植后急性和/或慢性移植物抗宿主病患者肠道微生物组成和多样性的改变:一项前瞻性队列研究。
Int J Mol Sci. 2024 May 26;25(11):5789. doi: 10.3390/ijms25115789.
6
Dental Biofilm Microbiota Dysbiosis Is Associated With the Risk of Acute Graft--Host Disease After Allogeneic Hematopoietic Stem Cell Transplantation.口腔生物膜微生物群失调与异基因造血干细胞移植后急性移植物抗宿主病的风险相关。
Front Immunol. 2021 Jun 18;12:692225. doi: 10.3389/fimmu.2021.692225. eCollection 2021.
7
Allogenic stem cell transplant-associated acute graft versus host disease: a computational drug discovery text mining approach using oral and gut microbiome signatures.异基因干细胞移植相关性急性移植物抗宿主病:基于口腔和肠道微生物组特征的计算药物发现文本挖掘方法。
Support Care Cancer. 2021 Apr;29(4):1765-1779. doi: 10.1007/s00520-020-05821-2. Epub 2020 Oct 22.
8
Lower incidence of grade II-IV acute Graft-versus-Host-Disease in pediatric patients recovering with high Vδ2+ T cells after allogeneic stem cell transplantation with unmanipulated bone marrow grafts: a prospective single-center cohort study.异基因造血干细胞移植后未处理骨髓移植物中 Vδ2+ T 细胞高恢复的儿童患者急性移植物抗宿主病 II-IV 级发生率较低:一项前瞻性单中心队列研究。
Front Immunol. 2024 Jul 29;15:1433785. doi: 10.3389/fimmu.2024.1433785. eCollection 2024.
9
Microbiome: An Emerging New Frontier in Graft-Versus-Host Disease.微生物组:移植物抗宿主病的新兴新前沿。
Dig Dis Sci. 2019 Mar;64(3):669-677. doi: 10.1007/s10620-018-5369-9. Epub 2018 Dec 7.
10
Gut microbiota trajectory in pediatric patients undergoing hematopoietic SCT.接受造血干细胞移植的儿科患者的肠道微生物群轨迹
Bone Marrow Transplant. 2015 Jul;50(7):992-8. doi: 10.1038/bmt.2015.16. Epub 2015 Apr 20.

引用本文的文献

1
Predictors of mortality and progression from colonization to Stenotrophomonas maltophilia bloodstream infection in hematologic disorders: a single-center retrospective study.血液系统疾病中死亡率及从嗜麦芽窄食单胞菌定植进展为血流感染的预测因素:一项单中心回顾性研究
Eur J Clin Microbiol Infect Dis. 2025 Jul 25. doi: 10.1007/s10096-025-05217-2.
2
Gut microbiota pattern in children and adolescents with newly diagnosed immune thrombocytopenia.新诊断免疫性血小板减少症儿童和青少年的肠道微生物群模式
BMC Pediatr. 2025 Jul 7;25(1):538. doi: 10.1186/s12887-025-05878-0.
3
The causal relationship between circulating inflammatory proteins, gut microbiotas, immune cells and leukemia: a bidirectional Mendelian randomization study.

本文引用的文献

1
Pediatric asthma comprises different phenotypic clusters with unique nasal microbiotas.儿童哮喘包含具有独特鼻腔微生物群的不同表型簇。
Microbiome. 2018 Oct 4;6(1):179. doi: 10.1186/s40168-018-0564-7.
2
Detrimental Effect of Broad-spectrum Antibiotics on Intestinal Microbiome Diversity in Patients After Allogeneic Stem Cell Transplantation: Lack of Commensal Sparing Antibiotics.异基因造血干细胞移植后广谱抗生素对肠道微生物多样性的有害影响:缺乏共生保护抗生素。
Clin Infect Dis. 2019 Apr 8;68(8):1303-1310. doi: 10.1093/cid/ciy711.
3
Gut microbiome modulates response to anti-PD-1 immunotherapy in melanoma patients.
循环炎症蛋白、肠道微生物群、免疫细胞与白血病之间的因果关系:一项双向孟德尔随机化研究。
Discov Oncol. 2025 Jun 19;16(1):1157. doi: 10.1007/s12672-025-02863-y.
4
Harmonizing the Gut Microbiome and Cellular Immunotherapies: The Next Leap in Cancer Treatment.协调肠道微生物群与细胞免疫疗法:癌症治疗的下一次飞跃。
Cells. 2025 May 14;14(10):708. doi: 10.3390/cells14100708.
5
Microbiome Modulation in Pediatric Leukemia: Impact on Graft-Versus-Host Disease and Treatment Outcomes: A Narrative Review.儿童白血病中的微生物群调节:对移植物抗宿主病和治疗结果的影响:一项叙述性综述
Children (Basel). 2025 Jan 29;12(2):166. doi: 10.3390/children12020166.
6
Advancing therapeutic strategies for graft-versus-host disease by targeting gut microbiome dynamics in allogeneic hematopoietic stem cell transplantation: current evidence and future directions.通过靶向异基因造血干细胞移植中的肠道微生物群动态来推进移植物抗宿主病的治疗策略:当前证据和未来方向
Mol Med. 2025 Jan 3;31(1):2. doi: 10.1186/s10020-024-01060-x.
7
Changes in gut microbiota predict neutropenia after induction treatment in childhood acute lymphoblastic leukemia.肠道微生物群的变化可预测儿童急性淋巴细胞白血病诱导治疗后的中性粒细胞减少症。
Blood Adv. 2025 Apr 8;9(7):1508-1521. doi: 10.1182/bloodadvances.2024013986.
8
Therapeutic Drug Monitoring of Antimicrobial Drugs in Children with Cancer: A New Tool for Personalized Medicine.癌症患儿抗菌药物的治疗药物监测:个性化医疗的新工具。
Paediatr Drugs. 2025 Jan;27(1):41-56. doi: 10.1007/s40272-024-00663-5. Epub 2024 Nov 6.
9
Multi-omics analysis reveals a feedback loop amplifying immune responses in acute graft-versus-host disease due to imbalanced gut microbiota and bile acid metabolism.多组学分析揭示了一个反馈回路,该回路因肠道微生物群和胆汁酸代谢失衡而放大急性移植物抗宿主病中的免疫反应。
J Transl Med. 2024 Aug 7;22(1):746. doi: 10.1186/s12967-024-05577-x.
10
Refining the relationship between gut microbiota and common hematologic malignancies: insights from a bidirectional Mendelian randomization study.从双向 Mendelian 随机研究看肠道微生物群与常见血液系统恶性肿瘤的关系。
Front Cell Infect Microbiol. 2024 Jun 14;14:1412035. doi: 10.3389/fcimb.2024.1412035. eCollection 2024.
肠道微生物群调节黑色素瘤患者对抗PD-1免疫疗法的反应。
Science. 2018 Jan 5;359(6371):97-103. doi: 10.1126/science.aan4236. Epub 2017 Nov 2.
4
Reconstitution of Th17, Tc17 and Treg cells after paediatric haematopoietic stem cell transplantation: Impact of interleukin-7.小儿造血干细胞移植后Th17、Tc17和调节性T细胞的重建:白细胞介素-7的影响
Immunobiology. 2018 Feb;223(2):220-226. doi: 10.1016/j.imbio.2017.10.023. Epub 2017 Oct 9.
5
Associations between acute gastrointestinal GvHD and the baseline gut microbiota of allogeneic hematopoietic stem cell transplant recipients and donors.异基因造血干细胞移植受者和供者的急性胃肠道移植物抗宿主病与基线肠道微生物组的相关性。
Bone Marrow Transplant. 2017 Dec;52(12):1643-1650. doi: 10.1038/bmt.2017.200. Epub 2017 Oct 2.
6
Gastrointestinal Toxicity, Systemic Inflammation, and Liver Biochemistry in Allogeneic Hematopoietic Stem Cell Transplantation.异基因造血干细胞移植中的胃肠道毒性、全身炎症反应及肝脏生化指标
Biol Blood Marrow Transplant. 2017 Jul;23(7):1170-1176. doi: 10.1016/j.bbmt.2017.03.021. Epub 2017 Mar 23.
7
Microbiota Disruption Induced by Early Use of Broad-Spectrum Antibiotics Is an Independent Risk Factor of Outcome after Allogeneic Stem Cell Transplantation.早期使用广谱抗生素引起的微生物群破坏是异基因造血干细胞移植后预后的独立危险因素。
Biol Blood Marrow Transplant. 2017 May;23(5):845-852. doi: 10.1016/j.bbmt.2017.02.006. Epub 2017 Feb 14.
8
Antibiotic-Induced Depletion of Anti-inflammatory Clostridia Is Associated with the Development of Graft-versus-Host Disease in Pediatric Stem Cell Transplantation Patients.抗生素诱导的抗炎性梭菌属细菌耗竭与儿科干细胞移植患者移植物抗宿主病的发生相关。
Biol Blood Marrow Transplant. 2017 May;23(5):820-829. doi: 10.1016/j.bbmt.2017.02.004. Epub 2017 Feb 9.
9
The Human Intestinal Microbiome in Health and Disease.健康与疾病中的人类肠道微生物群
N Engl J Med. 2016 Dec 15;375(24):2369-2379. doi: 10.1056/NEJMra1600266.
10
Short- and long-term effects of oral vancomycin on the human intestinal microbiota.口服万古霉素对人体肠道微生物群的短期和长期影响。
J Antimicrob Chemother. 2017 Jan;72(1):128-136. doi: 10.1093/jac/dkw383. Epub 2016 Oct 5.