Suppr超能文献

抑制 Cdk8/Cdk19 活性可促进调节性 T 细胞分化并抑制自身免疫性疾病。

Inhibition of Cdk8/Cdk19 Activity Promotes Treg Cell Differentiation and Suppresses Autoimmune Diseases.

机构信息

Lineberger Comprehensive Cancer Center, University of North Carolina at Chapel Hill, Chapel Hill, NC, United States.

Department of Microbiology and Immunology, University of North Carolina at Chapel Hill, Chapel Hill, NC, United States.

出版信息

Front Immunol. 2019 Aug 20;10:1988. doi: 10.3389/fimmu.2019.01988. eCollection 2019.

Abstract

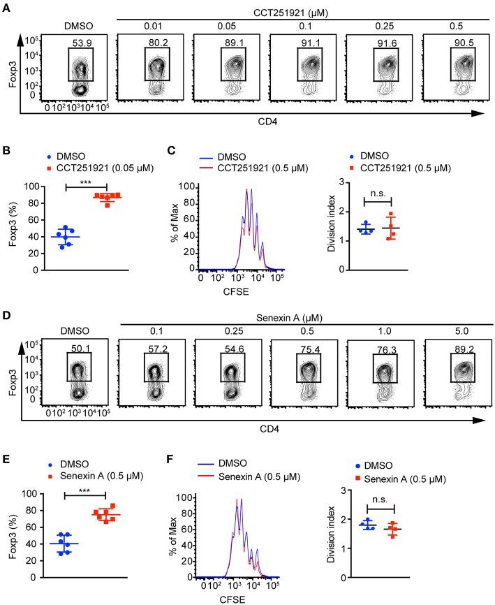
Foxp3 expressing regulatory T (Treg) cells, as the central negative regulator of adaptive immune system, are essential to suppress immune response and maintain immune homeostasis. However, the function of Treg cells is frequently compromised in autoimmunity and hyper-activated in infections and tumor microenvironments. Thus, manipulating Treg cells becomes a promising therapeutic strategy for treating various diseases. Here we reported that inhibition of Cdk8/Cdk19 activity by small molecule inhibitors CCT251921 or Senexin A greatly promoted the differentiation of Treg cells and the expression of Treg signature genes, such as Foxp3, CTLA4, PD-1, and GITR. Mechanistically, we found that the augmented Treg cell differentiation was due to sensitized TGF-β signaling by Cdk8/Cdk19 inhibition, which was associated with attenuation of IFN-γ-Stat1 signaling and enhancement of phosphorylated Smad2/3. Importantly, treatment with Cdk8/Cdk19 inhibitor CCT251921 significantly increased Treg population and ameliorated autoimmune symptoms in an experimental autoimmune encephalomyelitis (EAE) model. Taken together, our study reveals a novel role of Cdk8/Cdk19 in Treg cell differentiation and provides a potential target for Treg cell based therapeutics.

摘要

Foxp3 表达的调节性 T(Treg)细胞作为适应性免疫系统的中央负调节剂,对于抑制免疫反应和维持免疫稳态至关重要。然而,在自身免疫中,Treg 细胞的功能经常受到损害,而在感染和肿瘤微环境中则过度激活。因此,操纵 Treg 细胞成为治疗各种疾病的有前途的治疗策略。在这里,我们报告小分子抑制剂 CCT251921 或 Senexin A 抑制 Cdk8/Cdk19 活性可大大促进 Treg 细胞的分化和 Treg 特征基因的表达,如 Foxp3、CTLA4、PD-1 和 GITR。从机制上讲,我们发现增强的 Treg 细胞分化是由于 Cdk8/Cdk19 抑制导致 TGF-β 信号敏化,这与 IFN-γ-Stat1 信号减弱和磷酸化 Smad2/3 增强有关。重要的是,用 Cdk8/Cdk19 抑制剂 CCT251921 治疗可显著增加 Treg 群体并改善实验性自身免疫性脑脊髓炎(EAE)模型中的自身免疫症状。总之,我们的研究揭示了 Cdk8/Cdk19 在 Treg 细胞分化中的新作用,并为基于 Treg 细胞的治疗提供了一个潜在的靶点。

https://cdn.ncbi.nlm.nih.gov/pmc/blobs/153e/6736578/600c007956c3/fimmu-10-01988-g0001.jpg

文献检索

告别复杂PubMed语法,用中文像聊天一样搜索,搜遍4000万医学文献。AI智能推荐,让科研检索更轻松。

立即免费搜索

文件翻译

保留排版,准确专业,支持PDF/Word/PPT等文件格式,支持 12+语言互译。

免费翻译文档

深度研究

AI帮你快速写综述,25分钟生成高质量综述,智能提取关键信息,辅助科研写作。

立即免费体验