Suppr超能文献

大鼠颈髓半横断对侧的熟练抓握能力下降,若早期给予普瑞巴林治疗可逆转。

Skilled reaching deterioration contralateral to cervical hemicontusion in rats is reversed by pregabalin treatment conditional upon its early administration.

作者信息

Erskine Erin L K S, Smaila Brittney D, Plunet Ward, Liu Jie, Raffaele Elizabeth E, Tetzlaff Wolfram, Kramer John L K, Ramer Matt S

机构信息

International Collaboration on Repair Discoveries (ICORD), Vancouver, BC, Canada.

Departments of Zoology and.

出版信息

Pain Rep. 2019 May 22;4(3):e749. doi: 10.1097/PR9.0000000000000749. eCollection 2019 May-Jun.

Abstract

INTRODUCTION

Gabapentinoids are first-line treatments for painful traumatic and nontraumatic central nervous system disorders. Evidence from a large human study suggests that early use of gabapentinoids after spinal cord injury improves motor scores. The underlying mechanism is unknown.

OBJECTIVES

We sought to examine the effects of early pregabalin (PGB, a gabapentinoid) treatment on performance in a fine motor task (skilled reaching) after cervical hemicontusion. We also asked whether early PGB administration affected PGB responsiveness later on.

METHODS

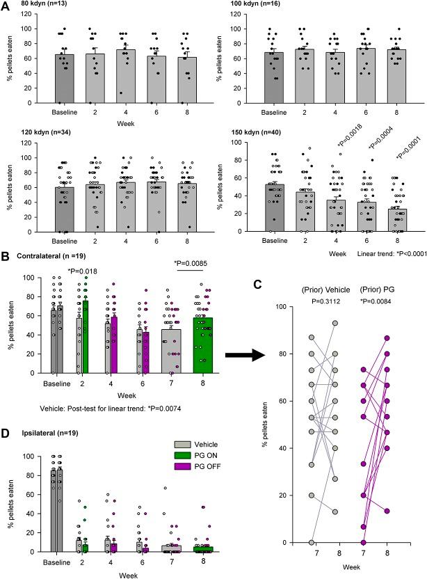
Rats received C4/5 cervical hemicontusions. Injury severities ranged from 80 to 150 kdyn. We monitored evidence of skin irritation (peri-incisional and elsewhere) and quantified food pellet retrieval using the Montoya staircase test. Behaviours were assessed in rats receiving early (for 3 weeks from injury induction) and/or late (resuming or beginning at week 8) PGB treatment in animals with 150-kdyn injuries.

RESULTS

Contralateral skilled reaching waned in control animals with 150-kdyn injuries. This was prevented in animals, which received early PGB as long as treatment continued. Deterioration of skilled reaching was reversed by later (week 8) PGB only in animals that had received early treatment. Ipsilateral reaching impairment was not improved by PGB. Relief of skin irritation verified early PGB efficacy.

CONCLUSION

Hemicontusive spinal cord injury produces a contralateral motor phenotype evocative of on-going neuropathic pain. Early PGB preserves sensitivity to subsequent PGB treatment, indicating that motor function is impaired by neuropathic pain and can be improved indirectly by early PGB administration. Direct effects of PGB on motor circuitry cannot be excluded but are not supported by our data.

摘要

引言

加巴喷丁类药物是治疗创伤性和非创伤性中枢神经系统疼痛性疾病的一线药物。一项大型人体研究的证据表明,脊髓损伤后早期使用加巴喷丁类药物可提高运动评分。其潜在机制尚不清楚。

目的

我们试图研究早期使用普瑞巴林(PGB,一种加巴喷丁类药物)治疗对颈髓半切伤后精细运动任务(熟练抓握)表现的影响。我们还研究了早期给予PGB是否会影响后期对PGB的反应性。

方法

大鼠接受C4/5颈髓半切伤。损伤严重程度在80至150千达因之间。我们监测皮肤刺激的证据(切口周围及其他部位),并使用蒙托亚阶梯试验对食物颗粒取回情况进行量化。对损伤严重程度为150千达因的动物,在接受早期(从损伤诱导开始3周)和/或晚期(在第8周恢复或开始)PGB治疗的大鼠中评估行为。

结果

在损伤严重程度为150千达因的对照动物中,对侧熟练抓握能力下降。只要继续治疗,接受早期PGB治疗的动物可预防这种情况。仅在接受过早期治疗的动物中,晚期(第8周)PGB可逆转熟练抓握能力的恶化。PGB不能改善同侧抓握障碍。皮肤刺激减轻证实了早期PGB的疗效。

结论

半切性脊髓损伤产生对侧运动表型,提示存在持续性神经性疼痛。早期PGB可保持对后续PGB治疗的敏感性,表明运动功能因神经性疼痛受损,早期给予PGB可间接改善运动功能。不能排除PGB对运动神经回路的直接作用,但我们的数据不支持这一点。

https://cdn.ncbi.nlm.nih.gov/pmc/blobs/7acd/6749902/91d8792ce880/painreports-4-e749-g001.jpg

文献AI研究员

20分钟写一篇综述,助力文献阅读效率提升50倍。

立即体验

用中文搜PubMed

大模型驱动的PubMed中文搜索引擎

马上搜索

文档翻译

学术文献翻译模型,支持多种主流文档格式。

立即体验