Suppr超能文献

3-羟基蒽酸代谢控制肝脏 SREBP/脂蛋白轴,抑制巨噬细胞中的炎性体激活,并减少 Ldlr-/- 小鼠的动脉粥样硬化。

3-Hydroxyanthralinic acid metabolism controls the hepatic SREBP/lipoprotein axis, inhibits inflammasome activation in macrophages, and decreases atherosclerosis in Ldlr-/- mice.

机构信息

Cardiovascular Medicine Unit, Department of Medicine, Center for Molecular Medicine, Karolinska Institute, Karolinska University Hospital, SE-17176 Stockholm, Sweden.

Pathology, Drug Safety and Metabolism, IMED Biotech Unit, AstraZeneca, SE-43189 Gothenburg, Sweden.

出版信息

Cardiovasc Res. 2020 Oct 1;116(12):1948-1957. doi: 10.1093/cvr/cvz258.

Abstract

AIMS

Atherosclerosis is a chronic inflammatory disease involving immunological and metabolic processes. Metabolism of tryptophan (Trp) via the kynurenine pathway has shown immunomodulatory properties and the ability to modulate atherosclerosis. We identified 3-hydroxyanthranilic acid (3-HAA) as a key metabolite of Trp modulating vascular inflammation and lipid metabolism. The molecular mechanisms driven by 3-HAA in atherosclerosis have not been completely elucidated. In this study, we investigated whether two major signalling pathways, activation of SREBPs and inflammasome, are associated with the 3-HAA-dependent regulation of lipoprotein synthesis and inflammation in the atherogenesis process. Moreover, we examined whether inhibition of endogenous 3-HAA degradation affects hyperlipidaemia and plaque formation.

METHODS AND RESULTS

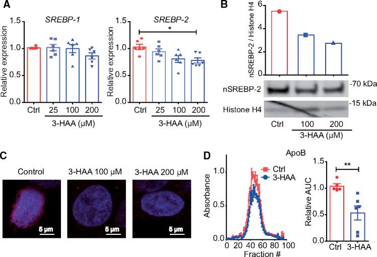
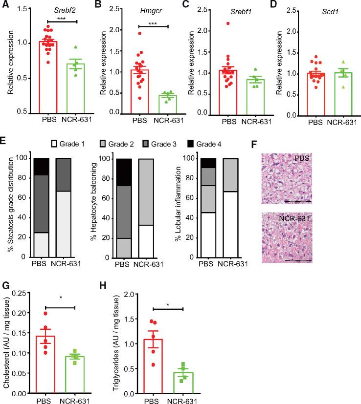
In vitro, we showed that 3-HAA reduces SREBP-2 expression and nuclear translocation and apolipoprotein B secretion in HepG2 cell cultures, and inhibits inflammasome activation and IL-1β production by macrophages. Using Ldlr-/- mice, we showed that inhibition of 3-HAA 3,4-dioxygenase (HAAO), which increases the endogenous levels of 3-HAA, decreases plasma lipids and atherosclerosis. Notably, HAAO inhibition led to decreased hepatic SREBP-2 mRNA levels and lipid accumulation, and improved liver pathology scores.

CONCLUSIONS

We show that the activity of SREBP-2 and the inflammasome can be regulated by 3-HAA metabolism. Moreover, our study highlights that targeting HAAO is a promising strategy to prevent and treat hypercholesterolaemia and atherosclerosis.

摘要

目的

动脉粥样硬化是一种涉及免疫和代谢过程的慢性炎症性疾病。色氨酸(Trp)通过犬尿氨酸途径的代谢具有免疫调节特性,并能够调节动脉粥样硬化。我们发现 3-羟基邻氨基苯甲酸(3-HAA)是一种调节血管炎症和脂质代谢的 Trp 关键代谢物。3-HAA 在动脉粥样硬化中驱动的分子机制尚未完全阐明。在这项研究中,我们研究了两条主要信号通路,即 SREBPs 的激活和炎症小体,是否与 3-HAA 依赖调节脂蛋白合成和动脉粥样硬化过程中的炎症有关。此外,我们还研究了内源性 3-HAA 降解的抑制是否会影响高脂血症和斑块形成。

方法和结果

在体外,我们表明 3-HAA 降低了 HepG2 细胞培养物中 SREBP-2 的表达和核易位以及载脂蛋白 B 的分泌,并抑制了巨噬细胞中炎症小体的激活和 IL-1β 的产生。使用 Ldlr-/- 小鼠,我们表明抑制 3-HAA 的 3,4-加双氧酶(HAAO),增加内源性 3-HAA 的水平,可降低血浆脂质和动脉粥样硬化。值得注意的是,HAAO 抑制导致肝 SREBP-2 mRNA 水平降低和脂质堆积减少,并改善了肝病理评分。

结论

我们表明 SREBP-2 和炎症小体的活性可以通过 3-HAA 代谢来调节。此外,我们的研究强调了靶向 HAAO 是预防和治疗高胆固醇血症和动脉粥样硬化的一种有前途的策略。

https://cdn.ncbi.nlm.nih.gov/pmc/blobs/8103/7519886/77a545175de7/cvz258f1.jpg

文献AI研究员

20分钟写一篇综述,助力文献阅读效率提升50倍。

立即体验

用中文搜PubMed

大模型驱动的PubMed中文搜索引擎

马上搜索

文档翻译

学术文献翻译模型,支持多种主流文档格式。

立即体验