Suppr超能文献

ataxin2 通过 CrebA 发挥作用,介导生物钟神经元中 huntingtin 的毒性。

Ataxin2 functions via CrebA to mediate Huntingtin toxicity in circadian clock neurons.

机构信息

Department of Neurobiology, Northwestern University, Evanston, Illinois, United States of America.

Feinberg School of Medicine, Northwestern University, Chicago, Illinois, United States of America.

出版信息

PLoS Genet. 2019 Oct 8;15(10):e1008356. doi: 10.1371/journal.pgen.1008356. eCollection 2019 Oct.

Abstract

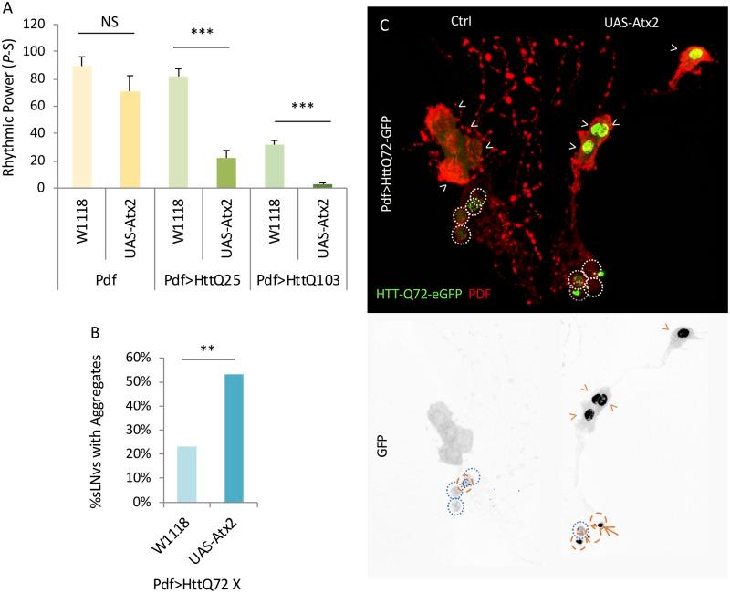
Disrupted circadian rhythms is a prominent and early feature of neurodegenerative diseases including Huntington's disease (HD). In HD patients and animal models, striatal and hypothalamic neurons expressing molecular circadian clocks are targets of mutant Huntingtin (mHtt) pathogenicity. Yet how mHtt disrupts circadian rhythms remains unclear. In a genetic screen for modifiers of mHtt effects on circadian behavior in Drosophila, we discovered a role for the neurodegenerative disease gene Ataxin2 (Atx2). Genetic manipulations of Atx2 modify the impact of mHtt on circadian behavior as well as mHtt aggregation and demonstrate a role for Atx2 in promoting mHtt aggregation as well as mHtt-mediated neuronal dysfunction. RNAi knockdown of the Fragile X mental retardation gene, dfmr1, an Atx2 partner, also partially suppresses mHtt effects and Atx2 effects depend on dfmr1. Atx2 knockdown reduces the cAMP response binding protein A (CrebA) transcript at dawn. CrebA transcript level shows a prominent diurnal regulation in clock neurons. Loss of CrebA also partially suppresses mHtt effects on behavior and cell loss and restoration of CrebA can suppress Atx2 effects. Our results indicate a prominent role of Atx2 in mediating mHtt pathology, specifically via its regulation of CrebA, defining a novel molecular pathway in HD pathogenesis.

摘要

昼夜节律紊乱是包括亨廷顿病(HD)在内的神经退行性疾病的一个显著和早期特征。在 HD 患者和动物模型中,表达分子生物钟的纹状体和下丘脑神经元是突变亨廷顿蛋白(mHtt)致病性的靶标。然而,mHtt 如何扰乱昼夜节律仍不清楚。在一项针对果蝇中 mHtt 对昼夜行为影响的修饰基因的遗传筛选中,我们发现了神经退行性疾病基因 Ataxin2(Atx2)的作用。Atx2 的遗传操作修饰了 mHtt 对昼夜行为以及 mHtt 聚集的影响,并证明了 Atx2 在促进 mHtt 聚集以及 mHtt 介导的神经元功能障碍中的作用。脆性 X 智力低下基因 dfmr1(Atx2 的伴侣)的 RNAi 敲低也部分抑制了 mHtt 的作用,并且 Atx2 的作用依赖于 dfmr1。Atx2 敲低降低了黎明时的 cAMP 反应结合蛋白 A(CrebA)转录物。CrebA 转录物水平在生物钟神经元中表现出明显的昼夜节律调节。CrebA 的缺失也部分抑制了 mHtt 对行为和细胞丢失的影响,并且 CrebA 的恢复可以抑制 Atx2 的作用。我们的结果表明 Atx2 在介导 mHtt 病理学方面起着重要作用,特别是通过其对 CrebA 的调节,定义了 HD 发病机制中的一个新的分子途径。

https://cdn.ncbi.nlm.nih.gov/pmc/blobs/6366/6782096/35f92ec2a45f/pgen.1008356.g001.jpg

文献AI研究员

20分钟写一篇综述,助力文献阅读效率提升50倍。

立即体验

用中文搜PubMed

大模型驱动的PubMed中文搜索引擎

马上搜索

文档翻译

学术文献翻译模型,支持多种主流文档格式。

立即体验