• 文献检索
  • 文档翻译
  • 深度研究
  • 学术资讯
  • Suppr Zotero 插件Zotero 插件
  • 邀请有礼
  • 套餐&价格
  • 历史记录
应用&插件
Suppr Zotero 插件Zotero 插件浏览器插件Mac 客户端Windows 客户端微信小程序
定价
高级版会员购买积分包购买API积分包
服务
文献检索文档翻译深度研究API 文档MCP 服务
关于我们
关于 Suppr公司介绍联系我们用户协议隐私条款
关注我们

Suppr 超能文献

核心技术专利:CN118964589B侵权必究
粤ICP备2023148730 号-1Suppr @ 2026

文献检索

告别复杂PubMed语法,用中文像聊天一样搜索,搜遍4000万医学文献。AI智能推荐,让科研检索更轻松。

立即免费搜索

文件翻译

保留排版,准确专业,支持PDF/Word/PPT等文件格式,支持 12+语言互译。

免费翻译文档

深度研究

AI帮你快速写综述,25分钟生成高质量综述,智能提取关键信息,辅助科研写作。

立即免费体验

海人酸诱导颞叶癫痫模型中海马内神经元网络重构和 Wnt 信号通路失调。

Neuronal network remodeling and Wnt pathway dysregulation in the intra-hippocampal kainate mouse model of temporal lobe epilepsy.

机构信息

Department of Neurosurgery, Oregon Health & Science University, Portland, Oregon, United States of America.

Department of Anesthesiology and Perioperative Medicine, Oregon Health & Science University, Portland, Oregon, United States of America.

出版信息

PLoS One. 2019 Oct 9;14(10):e0215789. doi: 10.1371/journal.pone.0215789. eCollection 2019.

DOI:10.1371/journal.pone.0215789
PMID:31596871
原文链接:https://pmc.ncbi.nlm.nih.gov/articles/PMC6785072/
Abstract

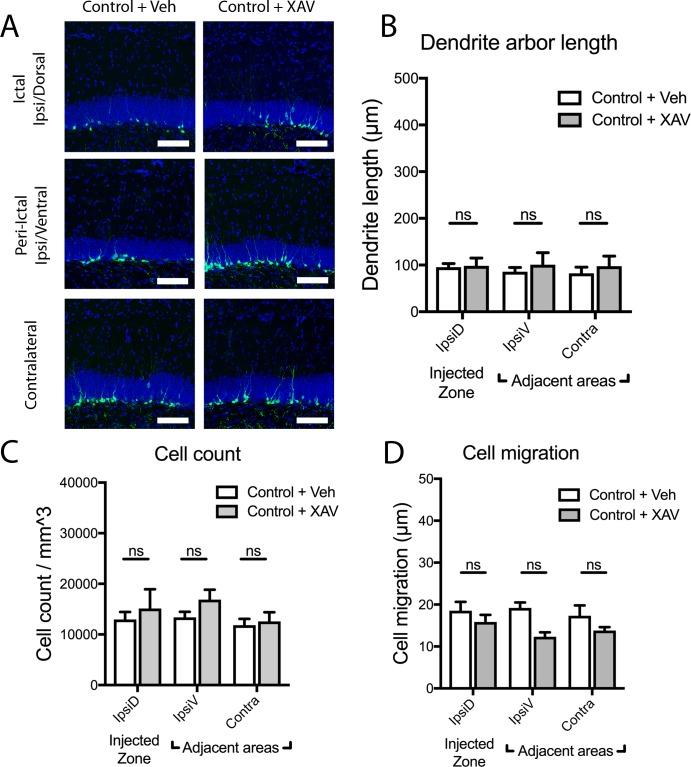
Mouse models of mesial temporal lobe epilepsy recapitulate aspects of human epilepsy, which is characterized by neuronal network remodeling in the hippocampal dentate gyrus. Observational studies suggest that this remodeling is associated with altered Wnt pathway signaling, although this has not been experimentally examined. We used the well-characterized mouse intrahippocampal kainate model of temporal lobe epilepsy to examine associations between hippocampal neurogenesis and altered Wnt signaling after seizure induction. Tissue was analyzed using immunohistochemistry and confocal microscopy, and gene expression analysis was performed by RT-qPCR on RNA extracted from anatomically micro-dissected dentate gyri. Seizures increased neurogenesis and dendritic arborization of newborn hippocampal dentate granule cells in peri-ictal regions, and decreased neurogenesis in the ictal zone, 2-weeks after kainate injection. Interestingly, administration of the novel canonical Wnt pathway inhibitor XAV939 daily for 2-weeks after kainate injection further increased dendritic arborization in peri-ictal regions after seizure, without an effect on baseline neurogenesis in control animals. Transcriptome analysis of dentate gyri demonstrated significant canonical Wnt gene dysregulation in kainate-injected mice across all regions for Wnt3, 5a and 9a. Intriguingly, certain Wnt genes demonstrated differential patterns of dysregulation between the ictal and peri-ictal zones, most notably Wnt5B, 7B and DKK-1. Together, these results demonstrate regional variation in Wnt pathway dysregulation early after seizure induction, and surprisingly, suggest that some Wnt-mediated effects might actually temper aberrant neurogenesis after seizures. The Wnt pathway may therefore provide suitable targets for novel therapies that prevent network remodeling and the development of epileptic foci in high-risk patients.

摘要

鼠内侧颞叶癫痫模型再现了人类癫痫的某些特征,其特征在于海马齿状回神经元网络重塑。观察性研究表明,这种重塑与 Wnt 途径信号改变有关,尽管尚未对此进行实验研究。我们使用了经过充分研究的海马内海人酸癫痫模型,研究了癫痫发作后海马神经发生和 Wnt 信号改变之间的关联。使用免疫组织化学和共聚焦显微镜分析组织,并对从解剖微切割的齿状回提取的 RNA 进行 RT-qPCR 基因表达分析。癫痫发作增加了peri-ictal 区域新生海马齿状颗粒细胞的神经发生和树突分支,而在海人酸注射后 2 周,ictal 区的神经发生减少。有趣的是,在海人酸注射后 2 周内每天给予新型经典 Wnt 途径抑制剂 XAV939 可进一步增加癫痫发作后 peri-ictal 区域的树突分支,而对对照动物的基线神经发生没有影响。齿状回的转录组分析表明,在所有区域中,Wnt3、5a 和 9a 的经典 Wnt 基因在海人酸注射小鼠中均存在显著失调。有趣的是,某些 Wnt 基因在 ictal 和 peri-ictal 区之间表现出不同的失调模式,最显著的是 Wnt5B、7B 和 DKK-1。总之,这些结果表明,在癫痫发作后早期,Wnt 途径失调存在区域性差异,令人惊讶的是,这表明某些 Wnt 介导的效应实际上可能抑制癫痫发作后的异常神经发生。因此,Wnt 途径可能为预防高危患者网络重塑和癫痫灶发展的新型治疗方法提供合适的靶点。

https://cdn.ncbi.nlm.nih.gov/pmc/blobs/af18/6785072/d46506475c2a/pone.0215789.g006.jpg
https://cdn.ncbi.nlm.nih.gov/pmc/blobs/af18/6785072/ef40280c5567/pone.0215789.g001.jpg
https://cdn.ncbi.nlm.nih.gov/pmc/blobs/af18/6785072/ba81faae3474/pone.0215789.g002.jpg
https://cdn.ncbi.nlm.nih.gov/pmc/blobs/af18/6785072/1174ddbe4ec1/pone.0215789.g003.jpg
https://cdn.ncbi.nlm.nih.gov/pmc/blobs/af18/6785072/7e0d23446502/pone.0215789.g004.jpg
https://cdn.ncbi.nlm.nih.gov/pmc/blobs/af18/6785072/17d47352a455/pone.0215789.g005.jpg
https://cdn.ncbi.nlm.nih.gov/pmc/blobs/af18/6785072/d46506475c2a/pone.0215789.g006.jpg
https://cdn.ncbi.nlm.nih.gov/pmc/blobs/af18/6785072/ef40280c5567/pone.0215789.g001.jpg
https://cdn.ncbi.nlm.nih.gov/pmc/blobs/af18/6785072/ba81faae3474/pone.0215789.g002.jpg
https://cdn.ncbi.nlm.nih.gov/pmc/blobs/af18/6785072/1174ddbe4ec1/pone.0215789.g003.jpg
https://cdn.ncbi.nlm.nih.gov/pmc/blobs/af18/6785072/7e0d23446502/pone.0215789.g004.jpg
https://cdn.ncbi.nlm.nih.gov/pmc/blobs/af18/6785072/17d47352a455/pone.0215789.g005.jpg
https://cdn.ncbi.nlm.nih.gov/pmc/blobs/af18/6785072/d46506475c2a/pone.0215789.g006.jpg

相似文献

1
Neuronal network remodeling and Wnt pathway dysregulation in the intra-hippocampal kainate mouse model of temporal lobe epilepsy.海人酸诱导颞叶癫痫模型中海马内神经元网络重构和 Wnt 信号通路失调。
PLoS One. 2019 Oct 9;14(10):e0215789. doi: 10.1371/journal.pone.0215789. eCollection 2019.
2
Canonical Wnt activator Chir99021 prevents epileptogenesis in the intrahippocampal kainate mouse model of temporal lobe epilepsy.经典 Wnt 激活剂 Chir99021 可预防海人酸诱导的颞叶癫痫小鼠模型中的癫痫发生。
Exp Neurol. 2024 Jun;376:114767. doi: 10.1016/j.expneurol.2024.114767. Epub 2024 Mar 22.
3
Induction of the Wnt inhibitor, Dickkopf-1, is associated with neurodegeneration related to temporal lobe epilepsy.Wnt 抑制剂 Dickkopf-1 的诱导与颞叶癫痫相关的神经退行性变有关。
Epilepsia. 2007 Apr;48(4):694-705. doi: 10.1111/j.1528-1167.2007.01055.x.
4
Wnt/β-catenin signalling pathway mediated aberrant hippocampal neurogenesis in kainic acid-induced epilepsy.Wnt/β-连环蛋白信号通路介导了海藻酸诱导癫痫中异常的海马神经发生。
Cell Biochem Funct. 2017 Oct;35(7):472-476. doi: 10.1002/cbf.3306. Epub 2017 Oct 19.
5
Transcriptome Profiling of the Hippocampal Seizure Network Implicates a Role for Wnt Signaling during Epileptogenesis in a Mouse Model of Temporal Lobe Epilepsy.颞叶癫痫小鼠模型中癫痫发生过程中海马癫痫网络的转录组谱分析表明 Wnt 信号通路的作用。
Int J Mol Sci. 2022 Oct 10;23(19):12030. doi: 10.3390/ijms231912030.
6
Recurrent seizures and hippocampal sclerosis following intrahippocampal kainate injection in adult mice: electroencephalography, histopathology and synaptic reorganization similar to mesial temporal lobe epilepsy.成年小鼠海马内注射红藻氨酸后出现的复发性癫痫发作和海马硬化:脑电图、组织病理学及突触重组,类似于内侧颞叶癫痫
Neuroscience. 1999 Mar;89(3):717-29. doi: 10.1016/s0306-4522(98)00401-1.
7
Abnormalities of granule cell dendritic structure are a prominent feature of the intrahippocampal kainic acid model of epilepsy despite reduced postinjury neurogenesis.尽管损伤后神经发生减少,但颗粒细胞树突结构异常是海人酸致癫痫模型中海马内的一个突出特征。
Epilepsia. 2012 May;53(5):908-21. doi: 10.1111/j.1528-1167.2012.03463.x.
8
Network properties of the dentate gyrus in epileptic rats with hilar neuron loss and granule cell axon reorganization.海马门区神经元缺失及颗粒细胞轴突重组的癫痫大鼠齿状回的网络特性
J Neurophysiol. 1997 May;77(5):2685-96. doi: 10.1152/jn.1997.77.5.2685.
9
Granule cell dispersion in two mouse models of temporal lobe epilepsy and reeler mice is associated with changes in dendritic orientation and spine distribution.颗粒细胞在颞叶癫痫两种小鼠模型和 reeler 小鼠中的弥散与树突方向和棘突分布的改变有关。
Hippocampus. 2022 Jul;32(7):517-528. doi: 10.1002/hipo.23447. Epub 2022 May 27.
10
Neurodegenerative and morphogenic changes in a mouse model of temporal lobe epilepsy do not depend on the expression of the calcium-binding proteins parvalbumin, calbindin, or calretinin.颞叶癫痫小鼠模型中的神经退行性和形态发生变化并不依赖于钙结合蛋白小白蛋白、钙结合蛋白或钙视网膜蛋白的表达。
Neuroscience. 2000;97(1):47-58. doi: 10.1016/s0306-4522(00)00017-8.

引用本文的文献

1
Research progress of connexins in epileptogensis.连接蛋白在癫痫发生中的研究进展
Acta Epileptol. 2025 Mar 15;7(1):14. doi: 10.1186/s42494-025-00203-9.
2
The miR-34a-5p Promotes Hippocampal Neuronal Ferroptosis in Epilepsy by Regulating SIRT1.miR-34a-5p通过调控SIRT1促进癫痫中海马神经元铁死亡
Neurochem Res. 2025 Mar 24;50(2):124. doi: 10.1007/s11064-025-04378-y.
3
A novel computational method for rodent electrographic recording and analysis using off-the-shelf intracerebral depth electrodes.一种使用现成的脑内深度电极进行啮齿动物脑电图记录和分析的新型计算方法。

本文引用的文献

1
Benzene-induced mouse hematotoxicity is regulated by a protein phosphatase 2A complex that stimulates transcription of .苯诱导的小鼠血液毒性受蛋白磷酸酶 2A 复合物调节,该复合物可刺激. 的转录。
J Biol Chem. 2019 Feb 15;294(7):2486-2499. doi: 10.1074/jbc.RA118.006319. Epub 2018 Dec 19.
2
Wnt/β-catenin signaling as a potential target for novel epilepsy therapies.Wnt/β-catenin 信号通路作为新型抗癫痫治疗的潜在靶点。
Epilepsy Res. 2018 Oct;146:9-16. doi: 10.1016/j.eplepsyres.2018.07.002. Epub 2018 Jul 24.
3
Morin Prevents Granule Cell Dispersion and Neurotoxicity Suppression of mTORC1 in a Kainic Acid-induced Seizure Model.
MethodsX. 2024 Dec 11;14:103106. doi: 10.1016/j.mex.2024.103106. eCollection 2025 Jun.
4
Integrated Mendelian Randomization and Single-Cell Transcriptomics Analysis Identifies Critical Blood Biomarkers and Potential Mechanisms in Epilepsy.整合孟德尔随机化和单细胞转录组学分析确定癫痫的关键血液生物标志物和潜在机制。
CNS Neurosci Ther. 2025 Jan;31(1):e70172. doi: 10.1111/cns.70172.
5
TSC2-mTORC1 axis regulates morphogenesis and neurological function of Gli1 adult-born dentate granule cells.TSC2-mTORC1轴调节成年期生成的Gli1齿状颗粒细胞的形态发生和神经功能。
Mol Biol Cell. 2025 Jan 1;36(1):br1. doi: 10.1091/mbc.E24-08-0366. Epub 2024 Nov 27.
6
Wnt Signaling Modulators Exhibit Neuroprotective Effects via Combating Astrogliosis and Balancing Synaptic Density at Early and Late Stage Temporal Lobe Epilepsy.Wnt 信号调节剂通过对抗星形胶质细胞增生和平衡早期和晚期颞叶癫痫中的突触密度发挥神经保护作用。
Neurochem Res. 2024 Nov;49(11):3156-3175. doi: 10.1007/s11064-024-04236-3. Epub 2024 Sep 5.
7
Insights into epileptogenesis from post-traumatic epilepsy.外伤性癫痫致痫机制的研究进展
Nat Rev Neurol. 2024 May;20(5):298-312. doi: 10.1038/s41582-024-00954-y. Epub 2024 Apr 3.
8
Canonical Wnt activator Chir99021 prevents epileptogenesis in the intrahippocampal kainate mouse model of temporal lobe epilepsy.经典 Wnt 激活剂 Chir99021 可预防海人酸诱导的颞叶癫痫小鼠模型中的癫痫发生。
Exp Neurol. 2024 Jun;376:114767. doi: 10.1016/j.expneurol.2024.114767. Epub 2024 Mar 22.
9
Transcriptome Profiling of the Hippocampal Seizure Network Implicates a Role for Wnt Signaling during Epileptogenesis in a Mouse Model of Temporal Lobe Epilepsy.颞叶癫痫小鼠模型中癫痫发生过程中海马癫痫网络的转录组谱分析表明 Wnt 信号通路的作用。
Int J Mol Sci. 2022 Oct 10;23(19):12030. doi: 10.3390/ijms231912030.
10
Low-intensity exercise combined with sodium valproate attenuates kainic acid-induced seizures and associated co-morbidities by inhibiting NF-κB signaling in mice.低强度运动联合丙戊酸钠通过抑制小鼠体内的NF-κB信号通路减轻 kainic 酸诱导的癫痫发作及相关合并症。
Front Neurol. 2022 Sep 21;13:993405. doi: 10.3389/fneur.2022.993405. eCollection 2022.
桑色素在红藻氨酸诱导的癫痫模型中预防颗粒细胞弥散并抑制mTORC1的神经毒性
Exp Neurobiol. 2018 Jun;27(3):226-237. doi: 10.5607/en.2018.27.3.226. Epub 2018 Jun 30.
4
The intrahippocampal kainate mouse model of mesial temporal lobe epilepsy: Lack of electrographic seizure-like events in sham controls.内侧颞叶癫痫的海马内红藻氨酸小鼠模型:假手术对照组无脑电图癫痫样发作事件。
Epilepsia Open. 2017 Feb 23;2(2):180-187. doi: 10.1002/epi4.12044. eCollection 2017 Jun.
5
Electrophysiological Evidence for the Development of a Self-Sustained Large-Scale Epileptic Network in the Kainate Mouse Model of Temporal Lobe Epilepsy.电生理学证据表明在红藻氨酸诱导的颞叶癫痫模型中存在自我维持的大规模癫痫网络的发展。
J Neurosci. 2018 Apr 11;38(15):3776-3791. doi: 10.1523/JNEUROSCI.2193-17.2018. Epub 2018 Mar 19.
6
Inter-individual variation in genes governing human hippocampal progenitor differentiation in vitro is associated with hippocampal volume in adulthood.个体间控制人类海马祖细胞体外分化的基因差异与成年海马体积相关。
Sci Rep. 2017 Nov 8;7(1):15112. doi: 10.1038/s41598-017-15042-z.
7
Wnt/β-catenin signalling pathway mediated aberrant hippocampal neurogenesis in kainic acid-induced epilepsy.Wnt/β-连环蛋白信号通路介导了海藻酸诱导癫痫中异常的海马神经发生。
Cell Biochem Funct. 2017 Oct;35(7):472-476. doi: 10.1002/cbf.3306. Epub 2017 Oct 19.
8
The Wnt receptor Ryk is a negative regulator of mammalian dendrite morphogenesis.Wnt 受体 Ryk 是哺乳动物树突形态发生的负调控因子。
Sci Rep. 2017 Jul 20;7(1):5965. doi: 10.1038/s41598-017-06140-z.
9
Epilepsy after cerebral infection: review of the literature and the potential for surgery.脑部感染后的癫痫:文献综述及手术可能性
Epileptic Disord. 2017 Jun 1;19(2):117-136. doi: 10.1684/epd.2017.0916.
10
Short-Term Depression of Sprouted Mossy Fiber Synapses from Adult-Born Granule Cells.成年新生颗粒细胞发芽苔藓纤维突触的短期抑制
J Neurosci. 2017 Jun 7;37(23):5722-5735. doi: 10.1523/JNEUROSCI.0761-17.2017. Epub 2017 May 11.