Zhou Dingzhou, Jiang Yugang
Department of Neurosurgery, The Second Xiangya Hospital, Central South University, Changsha, Hunan, China.
Aging (Albany NY). 2019 Oct 20;11(20):9075-9089. doi: 10.18632/aging.102375.
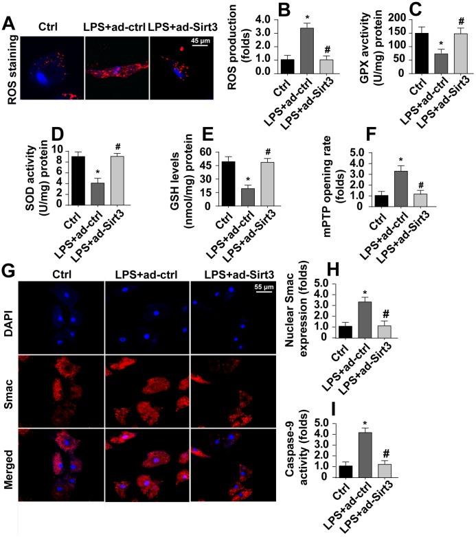
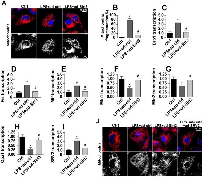
In this study, we explored the upstream regulatory mechanisms underlying inflammation-induced mitochondrial dysfunction in microglial BV-2 cells. Our results demonstrate that Sirtuin 3 (Sirt3) expression was downregulated in response to LPS-induced neuroinflammation. In addition, overexpression of Sirt3 attenuated LPS-induced BV-2 cell death. Functional studies illustrated that Sirt3 overexpression promoted normal mitochondrial function and inhibited mitochondria-dependent apoptosis in LPS-treated BV-2 cells. At the molecular level, suppressor of ras val-2 (SRV2) promoted LPS-mediated mitochondrial damage by inducing mitochondrial fission. Sirt3 overexpression, which suppressed the transcription of SRV2 and thus suppressed mitochondrial fission, played an anti-apoptotic role in LPS-treated BV-2 cells. Furthermore, Sirt3 inhibited SRV2 expression via the Mst1-JNK pathway, and re-activation of this pathway abolished the protective effects of Sirt3 on mitochondrial damage and apoptosis. Taken together, our results indicate that Sirt3-induced, Mst1-JNK-SRV2 signaling pathway-dependent inhibition of mitochondrial fission protected against neuroinflammation-mediated cell damage in BV-2 microglia. Sirt3 might therefore be an effective treatment for neuroinflammation.
在本研究中,我们探究了小胶质细胞BV-2中炎症诱导的线粒体功能障碍的上游调控机制。我们的结果表明,响应脂多糖(LPS)诱导的神经炎症,沉默调节蛋白3(Sirt3)的表达下调。此外,Sirt3的过表达减轻了LPS诱导的BV-2细胞死亡。功能研究表明,Sirt3过表达促进了LPS处理的BV-2细胞的正常线粒体功能,并抑制了线粒体依赖性凋亡。在分子水平上,ras val-2抑制因子(SRV2)通过诱导线粒体分裂促进LPS介导的线粒体损伤。Sirt3过表达抑制了SRV2的转录,从而抑制了线粒体分裂,在LPS处理的BV-2细胞中发挥了抗凋亡作用。此外,Sirt3通过Mst1-JNK途径抑制SRV2表达,该途径的重新激活消除了Sirt3对线粒体损伤和凋亡的保护作用。综上所述,我们的结果表明,Sirt3诱导的、依赖Mst1-JNK-SRV2信号通路的线粒体分裂抑制可保护BV-2小胶质细胞免受神经炎症介导的细胞损伤。因此,Sirt3可能是治疗神经炎症的有效药物。