Research Laboratory, Nordland Hospital Trust, Bodø, Norway.
Department of Immunology, Oslo University Hospital-Rikshospitalet, and Centre for Immune Regulation, Oslo, Norway.
MAbs. 2020 Jan-Dec;12(1):1686319. doi: 10.1080/19420862.2019.1686319.
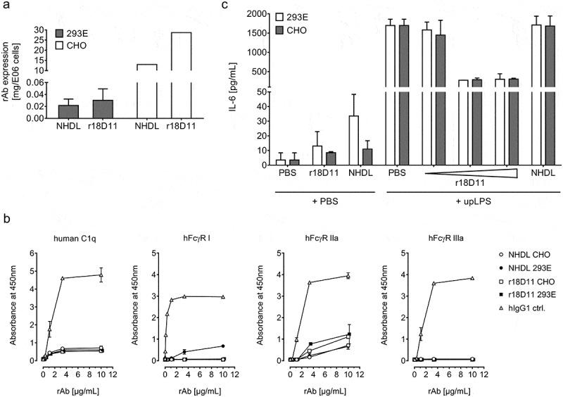
The mechanism of action of recombinant IgG2/4 antibodies involves blocking of their target without the induction of effector functions. Examples are eculizumab (Soliris®), which is used clinically to block complement factor C5, as well as anti-human CD14 (r18D11) and anti-porcine CD14 (rMIL2) produced in our laboratory. So far, no proper IgG2/4 control antibody has been available for controlled validation of IgG2/4 antibody functions. Here, we describe the design of a recombinant control antibody (NHDL), which was generated by combining the variable light (V) and heavy (V) chains from two unrelated specificities. NHDL was readily expressed and purified as a stable IgG2/4 antibody, and showed no detectable specificity toward any putative antigen present in human or porcine blood. The approach of artificial V/V combination may be adopted for the design of other recombinant control antibodies.
重组 IgG2/4 抗体的作用机制涉及阻断其靶标而不诱导效应功能。例如,依库珠单抗(Soliris®),临床上用于阻断补体因子 C5,以及我们实验室生产的抗人 CD14(r18D11)和抗猪 CD14(rMIL2)。到目前为止,还没有合适的 IgG2/4 对照抗体可用于对照验证 IgG2/4 抗体的功能。在这里,我们描述了一种重组对照抗体(NHDL)的设计,该抗体是通过将两个无关特异性的可变轻(V)链和重(V)链组合而成。NHDL 易于表达和纯化,是一种稳定的 IgG2/4 抗体,对人或猪血液中存在的任何假定抗原均无明显特异性。人工 V/V 组合的方法可用于设计其他重组对照抗体。