Suppr超能文献

中性鞘磷脂酶-2(NSM 2)在调控T细胞膜脂质组成和胆固醇稳态中的作用

Role of Neutral Sphingomyelinase-2 (NSM 2) in the Control of T Cell Plasma Membrane Lipid Composition and Cholesterol Homeostasis.

作者信息

Börtlein Charlene, Schumacher Fabian, Kleuser Burkhard, Dölken Lars, Avota Elita

机构信息

Institute for Virology and Immunobiology, University of Würzburg, Würzburg, Germany.

Department of Toxicology, Institute of Nutritional Science, Faculty of Mathematics and Natural Science, University of Potsdam, Nuthetal, Germany.

出版信息

Front Cell Dev Biol. 2019 Oct 15;7:226. doi: 10.3389/fcell.2019.00226. eCollection 2019.

Abstract

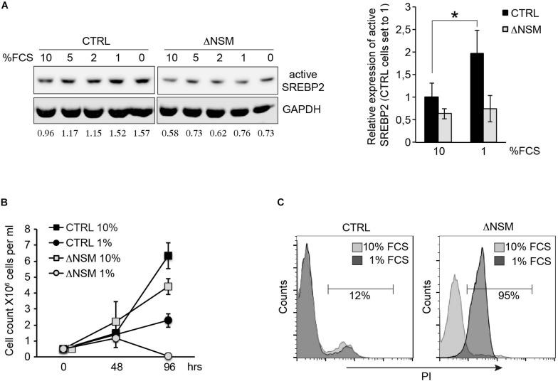
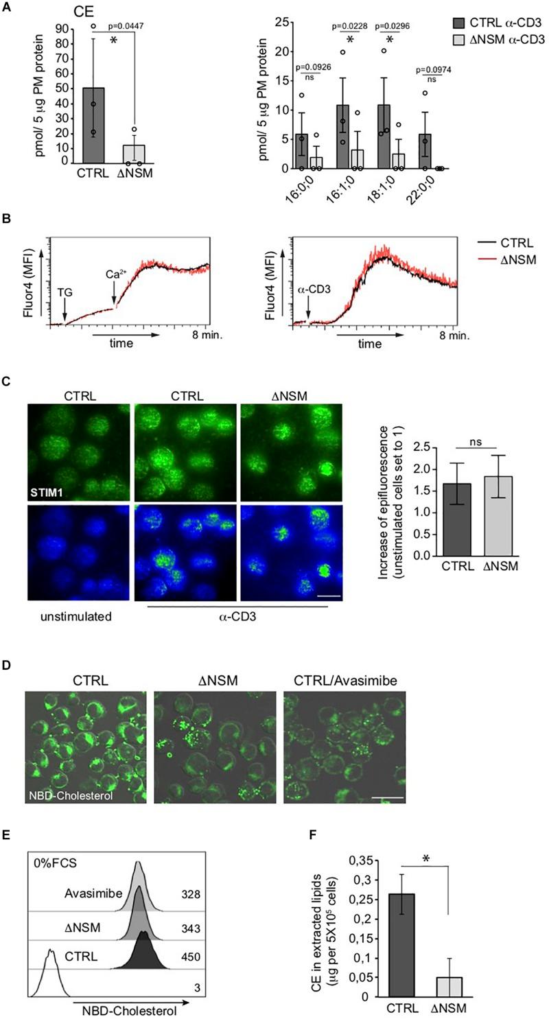
The activity of neutral sphingomyelinase-2 (NSM2) to catalyze the conversion of sphingomyelin (SM) to ceramide and phosphocholine at the cytosolic leaflet of plasma membrane (PM) is important in T cell receptor (TCR) signaling. We recently identified PKCζ as a major NSM2 downstream effector which regulates microtubular polarization. It remained, however, unclear to what extent NSM2 activity affected overall composition of PM lipids and downstream effector lipids in antigen stimulated T cells. Here, we provide a detailed lipidomics analyses on PM fractions isolated from TCR stimulated wild type and NSM2 deficient (ΔNSM) Jurkat T cells. This revealed that in addition to that of sphingolipids, NSM2 depletion also affected concentrations of many other lipids. In particular, NSM2 ablation resulted in increase of lyso-phosphatidylcholine (LPC) and lyso-phosphatidylethanolamine (LPE) which both govern PM biophysical properties. Crucially, TCR dependent upregulation of the important T cell signaling lipid diacylglycerol (DAG), which is fundamental for activation of conventional and novel PKCs, was abolished in ΔNSM cells. Moreover, NSM2 activity was found to play an important role in PM cholesterol transport to the endoplasmic reticulum (ER) and production of cholesteryl esters (CE) there. Most importantly, CE accumulation was essential to sustain human T cell proliferation. Accordingly, inhibition of CE generating enzymes, the cholesterol acetyltransferases ACAT1/SOAT1 and ACAT2/SOAT2, impaired TCR driven expansion of both CD4 and CD8 T cells. In summary, our study reveals an important role of NSM2 in regulating T cell functions by its multiple effects on PM lipids and cholesterol homeostasis.

摘要

中性鞘磷脂酶2(NSM2)在质膜(PM)胞质小叶处催化鞘磷脂(SM)转化为神经酰胺和磷酸胆碱的活性在T细胞受体(TCR)信号传导中很重要。我们最近确定蛋白激酶Cζ(PKCζ)是调节微管极化的主要NSM2下游效应器。然而,尚不清楚NSM2活性在多大程度上影响抗原刺激的T细胞中PM脂质和下游效应脂质的整体组成。在这里,我们对从TCR刺激的野生型和NSM2缺陷型(ΔNSM)Jurkat T细胞中分离的PM组分进行了详细的脂质组学分析。这表明,除了鞘脂外,NSM2的缺失还影响许多其他脂质的浓度。特别是,NSM2的缺失导致溶血磷脂酰胆碱(LPC)和溶血磷脂酰乙醇胺(LPE)增加,这两者都决定了PM的生物物理性质。至关重要的是,在ΔNSM细胞中,重要的T细胞信号脂质二酰基甘油(DAG)的TCR依赖性上调被消除,而DAG是激活传统和新型PKC的基础。此外,发现NSM2活性在PM胆固醇向内质网(ER)的转运以及那里胆固醇酯(CE)的产生中起重要作用。最重要的是,CE积累对于维持人类T细胞增殖至关重要。因此,抑制CE生成酶胆固醇乙酰转移酶ACAT1/SOAT1和ACAT2/SOAT2会损害TCR驱动下CD4和CD8 T细胞的扩增。总之,我们的研究揭示了NSM2通过对PM脂质和胆固醇稳态的多种影响在调节T细胞功能中的重要作用。

https://cdn.ncbi.nlm.nih.gov/pmc/blobs/b637/6803391/1d19b939b53e/fcell-07-00226-g001.jpg

文献AI研究员

20分钟写一篇综述,助力文献阅读效率提升50倍。

立即体验

用中文搜PubMed

大模型驱动的PubMed中文搜索引擎

马上搜索

文档翻译

学术文献翻译模型,支持多种主流文档格式。

立即体验