Suppr超能文献

阿根廷胎牛血清中瘟病毒的分子特征:类霍比病毒传播的证据

Molecular Characterization of Pestiviruses in Fetal Bovine Sera Originating From Argentina: Evidence of Circulation of HoBi-Like Viruses.

作者信息

Pecora Andrea, Perez Aguirreburualde Maria Sol, Ridpath Julia Francis, Dus Santos María José

机构信息

Center of Veterinary Sciences and Agronomic Investigations, Institute of Virology, INTA, Buenos Aires, Argentina.

National Council for Scientific and Technical Research (CONICET), Buenos Aires, Argentina.

出版信息

Front Vet Sci. 2019 Oct 16;6:359. doi: 10.3389/fvets.2019.00359. eCollection 2019.

Abstract

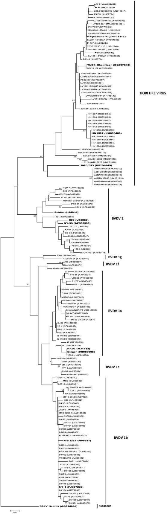
Serological evidence suggests that HoBi-like viruses, an emerging species within the Pestivirus genus of the Flaviviridae family, are in circulation in Argentina. While HoBi-like viruses were first isolated from Brazilian fetal bovine serum (FBS), no survey of Argentine FBS has been conducted. Therefore, 124 local samples of non-irradiated FBS originating from Argentina were surveyed for the presence of pestiviruses using RT-PCR. Amplicons from pestivirus positive samples were genotyped. Four samples were positive for HoBi virus-specific RT-PCR, while the BVDV-positive samples ( = 45) were classified as BVDV-1b (82.2%), BVDV-1a (13.3%), and BVDV-2 (4.5%). Virus isolation and serological profile assessment were performed for the four HoBi-positive FBS lots. These results confirm the circulation of HoBi-like virus in some regions of the Argentinean territory, highlighting the need to review the diagnostic techniques currently used in the clinical cases suspected of BVDV and in contamination control protocols for adventitious agents in cells and biotechnological products.

摘要

血清学证据表明,霍比样病毒(HoBi-like viruses)是黄病毒科瘟病毒属内的一个新兴病毒种类,在阿根廷呈流行态势。虽然霍比样病毒最初是从巴西胎牛血清(FBS)中分离出来的,但尚未对阿根廷的胎牛血清进行过调查。因此,使用逆转录聚合酶链反应(RT-PCR)对来自阿根廷的124份未辐照胎牛血清本地样本进行了瘟病毒检测。对瘟病毒阳性样本的扩增子进行了基因分型。4份样本的霍比病毒特异性RT-PCR呈阳性,而牛病毒性腹泻病毒(BVDV)阳性样本(n = 45)被分类为BVDV-1b(82.2%)、BVDV-1a(13.3%)和BVDV-2(4.5%)。对4份霍比阳性胎牛血清批次进行了病毒分离和血清学特征评估。这些结果证实了霍比样病毒在阿根廷部分地区的流行,凸显了有必要审查目前在疑似牛病毒性腹泻病毒的临床病例以及细胞和生物技术产品中偶然因子污染控制方案中所使用的诊断技术。

https://cdn.ncbi.nlm.nih.gov/pmc/blobs/efc3/6805694/13ac7399b9e4/fvets-06-00359-g0001.jpg

文献AI研究员

20分钟写一篇综述,助力文献阅读效率提升50倍。

立即体验

用中文搜PubMed

大模型驱动的PubMed中文搜索引擎

马上搜索

文档翻译

学术文献翻译模型,支持多种主流文档格式。

立即体验