Suppr超能文献

C4蛋白促进植物疾病症状发展并增强病毒积累。

The C4 Protein Promotes Disease Symptom Development and Enhances Virus Accumulation in Plants.

作者信息

Jing Chenchen, Li Pengbai, Zhang Jiayuan, Wang Rui, Wu Gentu, Li Mingjun, Xie Li, Qing Ling

机构信息

Chongqing Key Laboratory of Plant Disease Biology, College of Plant Protection, Southwest University, Chongqing, China.

Analysis Center of Agrobiology and Environmental Sciences, Zhejiang University, Hangzhou, China.

出版信息

Front Microbiol. 2019 Oct 25;10:2425. doi: 10.3389/fmicb.2019.02425. eCollection 2019.

Abstract

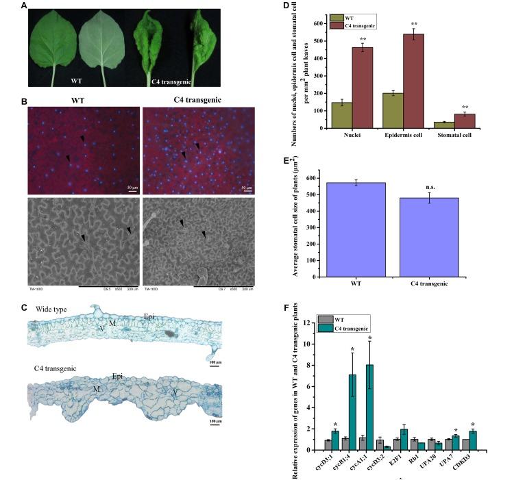
The begomovirus C4 protein is required for disease symptom development during virus infection in host plants. It can reprogram the cell cycle process for more efficient virus accumulation. In this study, we showed that the (MaYVV) C4 protein could cause leaf up-ward curling and flower malformation, and increase virus accumulation in plants using PVX-based transient expression technology. We also demonstrated that, in the presence of its cognate betasatellite DNA (MaYVB), a mutant MaYVV, defective in producing the C4 protein (MaYVVΔC4), caused and alleviated infection in . Transgenic plants expressing the MaYVV C4 protein showed upward leaf curling and uneven leaf lamina growth. Microscopic analysis showed that the epidermal cells of the C4 transgenic leaves were much smaller than those in the wild type (WT) leaves, and the mesophyll cells size and arrangement of transgenic plants was significantly altered. Inoculation of C4 transgenic plants with MaYVV or MaYVVΔC4 alone or associated with MaYVB showed that the transgenic C4 protein could promote viral and betasatellite accumulation and rescue the accumulation defect of MaYVVΔC4. Other transient expression assays also confirmed that the MaYVV C4 protein could suppress silencing of a GFP gene. In summary, our results indicate that the MaYVV C4 protein is a determinant of disease symptom and viral DNA accumulation. This protein can also function as a suppressor of RNA silencing and alter cell division and expansion.

摘要

双生病毒C4蛋白是寄主植物病毒感染过程中疾病症状发展所必需的。它可以重新编程细胞周期进程,以实现更高效的病毒积累。在本研究中,我们利用基于PVX的瞬时表达技术表明,(马约特黄脉病毒)MaYVV C4蛋白可导致叶片向上卷曲和花畸形,并增加植物中的病毒积累。我们还证明,在其同源β卫星DNA(MaYVB)存在的情况下,一个在产生C4蛋白方面有缺陷的突变型MaYVV(MaYVVΔC4),在……中引起并减轻了感染。表达MaYVV C4蛋白的转基因植物表现出叶片向上卷曲和叶片生长不均匀。显微镜分析表明,C4转基因叶片的表皮细胞比野生型(WT)叶片中的表皮细胞小得多,并且转基因植物的叶肉细胞大小和排列发生了显著改变。用MaYVV或MaYVVΔC4单独或与MaYVB联合接种C4转基因植物表明,转基因C4蛋白可促进病毒和β卫星积累,并挽救MaYVVΔC4的积累缺陷。其他瞬时表达试验也证实,MaYVV C4蛋白可抑制GFP基因的沉默。总之,我们的结果表明,MaYVV C4蛋白是疾病症状和病毒DNA积累的决定因素。该蛋白还可作为RNA沉默的抑制因子,并改变细胞分裂和扩展。

https://cdn.ncbi.nlm.nih.gov/pmc/blobs/54a0/6823909/cb40568c7bbe/fmicb-10-02425-g001.jpg

文献检索

告别复杂PubMed语法,用中文像聊天一样搜索,搜遍4000万医学文献。AI智能推荐,让科研检索更轻松。

立即免费搜索

文件翻译

保留排版,准确专业,支持PDF/Word/PPT等文件格式,支持 12+语言互译。

免费翻译文档

深度研究

AI帮你快速写综述,25分钟生成高质量综述,智能提取关键信息,辅助科研写作。

立即免费体验