Suppr超能文献

噬菌体靶向肠道细菌可减轻酒精性肝病。

Bacteriophage targeting of gut bacterium attenuates alcoholic liver disease.

机构信息

Department of Medicine, University of California San Diego, La Jolla, CA, USA.

Department of Medicine, VA San Diego Healthcare System, San Diego, CA, USA.

出版信息

Nature. 2019 Nov;575(7783):505-511. doi: 10.1038/s41586-019-1742-x. Epub 2019 Nov 13.

Abstract

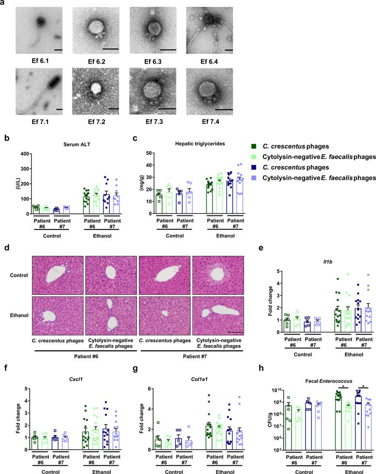
Chronic liver disease due to alcohol-use disorder contributes markedly to the global burden of disease and mortality. Alcoholic hepatitis is a severe and life-threatening form of alcohol-associated liver disease. The gut microbiota promotes ethanol-induced liver disease in mice, but little is known about the microbial factors that are responsible for this process. Here we identify cytolysin-a two-subunit exotoxin that is secreted by Enterococcus faecalis-as a cause of hepatocyte death and liver injury. Compared with non-alcoholic individuals or patients with alcohol-use disorder, patients with alcoholic hepatitis have increased faecal numbers of E. faecalis. The presence of cytolysin-positive (cytolytic) E. faecalis correlated with the severity of liver disease and with mortality in patients with alcoholic hepatitis. Using humanized mice that were colonized with bacteria from the faeces of patients with alcoholic hepatitis, we investigated the therapeutic effects of bacteriophages that target cytolytic E. faecalis. We found that these bacteriophages decrease cytolysin in the liver and abolish ethanol-induced liver disease in humanized mice. Our findings link cytolytic E. faecalis with more severe clinical outcomes and increased mortality in patients with alcoholic hepatitis. We show that bacteriophages can specifically target cytolytic E. faecalis, which provides a method for precisely editing the intestinal microbiota. A clinical trial with a larger cohort is required to validate the relevance of our findings in humans, and to test whether this therapeutic approach is effective for patients with alcoholic hepatitis.

摘要

由于酗酒导致的慢性肝病是全球疾病负担和死亡率的主要原因之一。酒精性肝炎是一种严重的、危及生命的酒精相关性肝病。肠道微生物群促进了乙醇诱导的小鼠肝病,但对于导致这一过程的微生物因素知之甚少。在这里,我们确定细胞毒素 A(一种由粪肠球菌分泌的双亚基外毒素)是导致肝细胞死亡和肝损伤的原因。与非酒精性个体或酒精使用障碍患者相比,酒精性肝炎患者的粪便中产肠球菌数量增加。产细胞毒素阳性(细胞溶解)的粪肠球菌的存在与肝病的严重程度以及酒精性肝炎患者的死亡率相关。使用来自酒精性肝炎患者粪便定植的细菌进行人源化小鼠实验,我们研究了针对细胞溶解的粪肠球菌的噬菌体的治疗效果。我们发现,这些噬菌体可减少肝脏中的细胞毒素并消除人源化小鼠中的乙醇诱导的肝病。我们的研究结果将细胞溶解的粪肠球菌与酒精性肝炎患者更严重的临床结局和更高的死亡率联系起来。我们表明噬菌体可以特异性靶向细胞溶解的粪肠球菌,这为精确编辑肠道微生物群提供了一种方法。需要更大队列的临床试验来验证我们在人类中的发现的相关性,并测试这种治疗方法是否对酒精性肝炎患者有效。

https://cdn.ncbi.nlm.nih.gov/pmc/blobs/113d/6872939/b563375f9235/nihms-1540838-f0005.jpg

文献检索

告别复杂PubMed语法,用中文像聊天一样搜索,搜遍4000万医学文献。AI智能推荐,让科研检索更轻松。

立即免费搜索

文件翻译

保留排版,准确专业,支持PDF/Word/PPT等文件格式,支持 12+语言互译。

免费翻译文档

深度研究

AI帮你快速写综述,25分钟生成高质量综述,智能提取关键信息,辅助科研写作。

立即免费体验