Suppr超能文献

CCN2 介导线粒体 S1P 诱导的人颗粒黄体细胞中 COX2 表达的上调。

CCN2 Mediates S1P-Induced Upregulation of COX2 Expression in Human Granulosa-Lutein Cells.

机构信息

Jiangxi Medical College, Nanchang University, Nanchang, Jiangxi 330031, China.

Jiangxi Key Laboratory of Reproductive Physiology and Pathology, Nanchang University, Nanchang, Jiangxi 330031, China.

出版信息

Cells. 2019 Nov 15;8(11):1445. doi: 10.3390/cells8111445.

Abstract

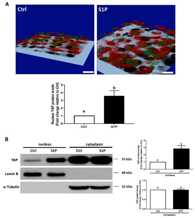
CCN1 and CCN2 are members of the CCN family and play essential roles in the regulation of multiple female reproductive functions, including ovulation. Cyclooxygenase-2 (COX2) is a critical mediator of ovulation and can be induced by sphingosine-1-phosphate (S1P) through the S1P-mediated Yes-associated protein (YAP) signaling. However, it is unclear whether CCN1 or CCN2 can mediate S1P-induced upregulation of COX2 expression and increase in prostaglandin E2 (PGE2) production in human granulosa-lutein (hGL) cells. In the present study, we investigated the effects of S1P on the expressions of CCN1 and CCN2 in hGL cells. Additionally, we used a dual inhibition approach (siRNA-mediated silencing and small molecular inhibitors) to investigate the molecular mechanisms of S1P effects. Our results showed that S1P treatment significantly upregulated the expression of CCN1 and CCN2 in a concentration-dependent manner in hGL cells. Additionally, inhibition or silencing of S1P, but not S1P, completely abolished the S1P-induced upregulation of CCN2 expression. Furthermore, we demonstrated that S1P-induced nuclear translocation of YAP and inhibition or silencing of YAP completely abolished the S1P-induced upregulation of CCN1 and CCN2 expression. Notably, silencing of CCN2, but not CCN1, completely reversed the S1P-induced upregulation of COX2 expression and the increase in PGE2 production. Thus, CCN2 mediates the S1P-induced upregulation of COX2 expression through the S1P-mediated signaling pathway in hGL cells. Our findings expand our understanding of the molecular mechanism underlying the S1P-mediated cellular activities in the human ovary.

摘要

CCN1 和 CCN2 是 CCN 家族的成员,在调节多种女性生殖功能中发挥着重要作用,包括排卵。环氧化酶-2 (COX2) 是排卵的关键介质,可被鞘氨醇-1-磷酸 (S1P) 通过 S1P 介导的 Yes 相关蛋白 (YAP) 信号诱导。然而,目前尚不清楚 CCN1 或 CCN2 是否可以介导 S1P 诱导的 COX2 表达上调以及人颗粒黄体细胞 (hGL) 中前列腺素 E2 (PGE2) 产量的增加。在本研究中,我们研究了 S1P 对 hGL 细胞中 CCN1 和 CCN2 表达的影响。此外,我们使用双重抑制方法(siRNA 介导的沉默和小分子抑制剂)来研究 S1P 作用的分子机制。我们的结果表明,S1P 处理以浓度依赖性方式显著上调 hGL 细胞中 CCN1 和 CCN2 的表达。此外,S1P 的抑制或沉默完全消除了 S1P 诱导的 CCN2 表达上调。此外,我们证明 S1P 诱导 YAP 的核转位,并且抑制或沉默 YAP 完全消除了 S1P 诱导的 CCN1 和 CCN2 表达上调。值得注意的是,沉默 CCN2,但不是 CCN1,完全逆转了 S1P 诱导的 COX2 表达上调和 PGE2 产量增加。因此,CCN2 通过 hGL 细胞中的 S1P 介导的信号通路介导 S1P 诱导的 COX2 表达上调。我们的发现扩展了我们对 S1P 介导的人卵巢细胞中细胞活动的分子机制的理解。

https://cdn.ncbi.nlm.nih.gov/pmc/blobs/0995/6912539/355b600f76cf/cells-08-01445-g001.jpg

文献AI研究员

20分钟写一篇综述,助力文献阅读效率提升50倍。

立即体验

用中文搜PubMed

大模型驱动的PubMed中文搜索引擎

马上搜索

文档翻译

学术文献翻译模型,支持多种主流文档格式。

立即体验