• 文献检索
  • 文档翻译
  • 深度研究
  • 学术资讯
  • Suppr Zotero 插件Zotero 插件
  • 邀请有礼
  • 套餐&价格
  • 历史记录
应用&插件
Suppr Zotero 插件Zotero 插件浏览器插件Mac 客户端Windows 客户端微信小程序
定价
高级版会员购买积分包购买API积分包
服务
文献检索文档翻译深度研究API 文档MCP 服务
关于我们
关于 Suppr公司介绍联系我们用户协议隐私条款
关注我们

Suppr 超能文献

核心技术专利:CN118964589B侵权必究
粤ICP备2023148730 号-1Suppr @ 2026

文献检索

告别复杂PubMed语法,用中文像聊天一样搜索,搜遍4000万医学文献。AI智能推荐,让科研检索更轻松。

立即免费搜索

文件翻译

保留排版,准确专业,支持PDF/Word/PPT等文件格式,支持 12+语言互译。

免费翻译文档

深度研究

AI帮你快速写综述,25分钟生成高质量综述,智能提取关键信息,辅助科研写作。

立即免费体验

循环 IGF-1 缺乏对组织线粒体功能的中枢和外周效应差异。

Disparate Central and Peripheral Effects of Circulating IGF-1 Deficiency on Tissue Mitochondrial Function.

机构信息

Department of Physiology, University of Oklahoma Health Sciences Center, Oklahoma City, OK, USA.

Aging & Metabolism Research Program, Oklahoma Medical Research Foundation, Oklahoma City, OK, USA.

出版信息

Mol Neurobiol. 2020 Mar;57(3):1317-1331. doi: 10.1007/s12035-019-01821-4. Epub 2019 Nov 15.

DOI:10.1007/s12035-019-01821-4
PMID:31732912
原文链接:https://pmc.ncbi.nlm.nih.gov/articles/PMC7060968/
Abstract

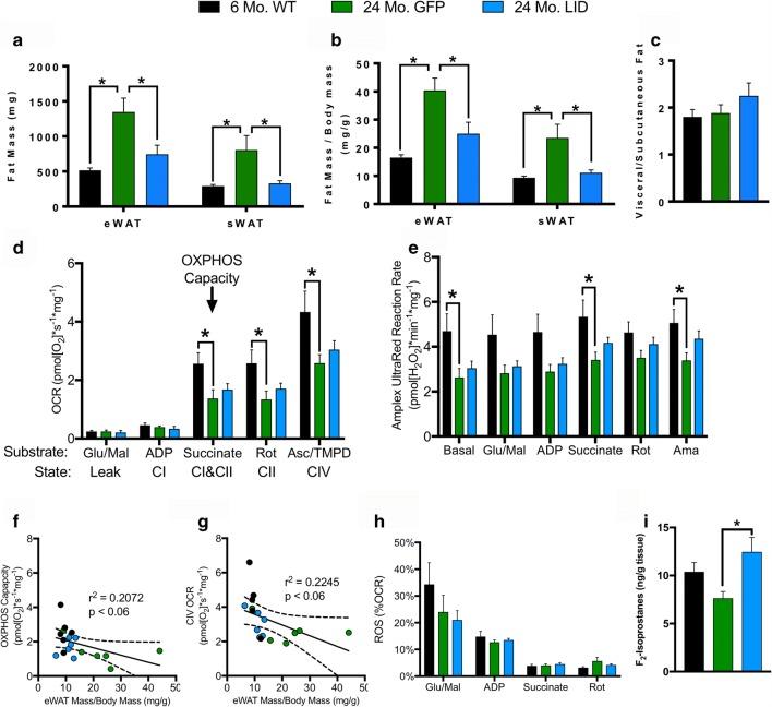
Age-related decline in circulating levels of insulin-like growth factor (IGF)-1 is associated with reduced cognitive function, neuronal aging, and neurodegeneration. Decreased mitochondrial function along with increased reactive oxygen species (ROS) and accumulation of damaged macromolecules are hallmarks of cellular aging. Based on numerous studies indicating pleiotropic effects of IGF-1 during aging, we compared the central and peripheral effects of circulating IGF-1 deficiency on tissue mitochondrial function using an inducible liver IGF-1 knockout (LID). Circulating levels of IGF-1 (~ 75%) were depleted in adult male Igf1 mice via AAV-mediated knockdown of hepatic IGF-1 at 5 months of age. Cognitive function was evaluated at 18 months using the radial arm water maze and glucose and insulin tolerance assessed. Mitochondrial function was analyzed in hippocampus, muscle, and visceral fat tissues using high-resolution respirometry O2K as well as redox status and oxidative stress in the cortex. Peripherally, IGF-1 deficiency did not significantly impact muscle mass or mitochondrial function. Aged LID mice were insulin resistant and exhibited ~ 60% less adipose tissue but increased fat mitochondrial respiration (20%). The effects on fat metabolism were attributed to increases in growth hormone. Centrally, IGF-1 deficiency impaired hippocampal-dependent spatial acquisition as well as reversal learning in male mice. Hippocampal mitochondrial OXPHOS coupling efficiency and cortex ATP levels (~ 50%) were decreased and hippocampal oxidative stress (protein carbonylation and F-isoprostanes) was increased. These data suggest that IGF-1 is critical for regulating mitochondrial function, redox status, and spatial learning in the central nervous system but has limited impact on peripheral (liver and muscle) metabolism with age. Therefore, IGF-1 deficiency with age may increase sensitivity to damage in the brain and propensity for cognitive deficits. Targeting mitochondrial function in the brain may be an avenue for therapy of age-related impairment of cognitive function. Regulation of mitochondrial function and redox status by IGF-1 is essential to maintain brain function and coordinate hippocampal-dependent spatial learning. While a decline in IGF-1 in the periphery may be beneficial to avert cancer progression, diminished central IGF-1 signaling may mediate, in part, age-related cognitive dysfunction and cognitive pathologies potentially by decreasing mitochondrial function.

摘要

随着年龄的增长,循环胰岛素样生长因子 (IGF)-1 水平下降与认知功能下降、神经元衰老和神经退行性变有关。线粒体功能下降,活性氧 (ROS) 增加,受损大分子物质积累是细胞衰老的标志。基于大量研究表明 IGF-1 在衰老过程中有多种作用,我们比较了循环 IGF-1 缺乏对组织线粒体功能的中枢和外周影响,使用诱导性肝 IGF-1 敲除 (LID) 小鼠。通过在 5 个月大时用 AAV 介导的肝 IGF-1 敲低,将成年雄性 Igf1 小鼠的循环 IGF-1 水平 (75%)耗尽。在 18 个月时使用放射臂水迷宫评估认知功能,并评估葡萄糖和胰岛素耐量。使用高分辨率呼吸测量法 O2K 分析海马体、肌肉和内脏脂肪组织中的线粒体功能,以及皮质中的氧化还原状态和氧化应激。外周 IGF-1 缺乏对肌肉质量或线粒体功能没有显著影响。年老的 LID 小鼠对胰岛素有抵抗力,表现出约 60%的脂肪组织减少,但脂肪线粒体呼吸增加(20%)。脂肪代谢的这些影响归因于生长激素的增加。中枢 IGF-1 缺乏会损害雄性小鼠的海马体依赖性空间获取和反转学习。海马体线粒体 OXPHOS 偶联效率和皮质 ATP 水平 (50%)降低,海马体氧化应激(蛋白质羰基化和 F-异前列腺素)增加。这些数据表明,IGF-1 对调节中枢神经系统中线粒体功能、氧化还原状态和空间学习至关重要,但随着年龄的增长,对周围(肝脏和肌肉)代谢的影响有限。因此,随着年龄的增长,IGF-1 缺乏可能会增加大脑损伤的敏感性和认知缺陷的倾向。靶向大脑中线粒体功能可能是治疗与年龄相关的认知功能障碍的一种途径。IGF-1 调节线粒体功能和氧化还原状态对于维持大脑功能和协调海马体依赖性空间学习至关重要。虽然外周 IGF-1 水平下降可能有利于避免癌症进展,但中枢 IGF-1 信号的减少可能部分介导与年龄相关的认知功能障碍和认知病理学,可能是通过降低线粒体功能。

https://cdn.ncbi.nlm.nih.gov/pmc/blobs/2438/7060968/db35739ca2c8/12035_2019_1821_Fig5_HTML.jpg
https://cdn.ncbi.nlm.nih.gov/pmc/blobs/2438/7060968/d3af786881b8/12035_2019_1821_Fig1_HTML.jpg
https://cdn.ncbi.nlm.nih.gov/pmc/blobs/2438/7060968/ccae400c4f8e/12035_2019_1821_Fig2_HTML.jpg
https://cdn.ncbi.nlm.nih.gov/pmc/blobs/2438/7060968/ec640a44a96b/12035_2019_1821_Fig3_HTML.jpg
https://cdn.ncbi.nlm.nih.gov/pmc/blobs/2438/7060968/f6daaba5cfd0/12035_2019_1821_Fig4_HTML.jpg
https://cdn.ncbi.nlm.nih.gov/pmc/blobs/2438/7060968/db35739ca2c8/12035_2019_1821_Fig5_HTML.jpg
https://cdn.ncbi.nlm.nih.gov/pmc/blobs/2438/7060968/d3af786881b8/12035_2019_1821_Fig1_HTML.jpg
https://cdn.ncbi.nlm.nih.gov/pmc/blobs/2438/7060968/ccae400c4f8e/12035_2019_1821_Fig2_HTML.jpg
https://cdn.ncbi.nlm.nih.gov/pmc/blobs/2438/7060968/ec640a44a96b/12035_2019_1821_Fig3_HTML.jpg
https://cdn.ncbi.nlm.nih.gov/pmc/blobs/2438/7060968/f6daaba5cfd0/12035_2019_1821_Fig4_HTML.jpg
https://cdn.ncbi.nlm.nih.gov/pmc/blobs/2438/7060968/db35739ca2c8/12035_2019_1821_Fig5_HTML.jpg

相似文献

1
Disparate Central and Peripheral Effects of Circulating IGF-1 Deficiency on Tissue Mitochondrial Function.循环 IGF-1 缺乏对组织线粒体功能的中枢和外周效应差异。
Mol Neurobiol. 2020 Mar;57(3):1317-1331. doi: 10.1007/s12035-019-01821-4. Epub 2019 Nov 15.
2
Insulin-like growth factor receptor signaling regulates working memory, mitochondrial metabolism, and amyloid-β uptake in astrocytes.胰岛素样生长因子受体信号调节星形胶质细胞的工作记忆、线粒体代谢和淀粉样β摄取。
Mol Metab. 2018 Mar;9:141-155. doi: 10.1016/j.molmet.2018.01.013. Epub 2018 Feb 2.
3
Long-term deficiency of circulating and hippocampal insulin-like growth factor I induces depressive behavior in adult mice: a potential model of geriatric depression.长期缺乏循环和海马胰岛素样生长因子 I 会导致成年小鼠出现抑郁行为:一种老年抑郁症的潜在模型。
Neuroscience. 2011 Jun 30;185:50-60. doi: 10.1016/j.neuroscience.2011.04.032. Epub 2011 Apr 20.
4
Circulating IGF-1 deficiency exacerbates hypertension-induced microvascular rarefaction in the mouse hippocampus and retrosplenial cortex: implications for cerebromicrovascular and brain aging.循环胰岛素样生长因子-1缺乏加剧小鼠海马体和脾后皮质中高血压诱导的微血管稀疏:对脑微血管和脑衰老的影响
Age (Dordr). 2016 Aug;38(4):273-289. doi: 10.1007/s11357-016-9931-0. Epub 2016 Sep 9.
5
IGF-1 deficiency impairs neurovascular coupling in mice: implications for cerebromicrovascular aging.胰岛素样生长因子-1缺乏会损害小鼠的神经血管耦合:对脑微血管衰老的影响。
Aging Cell. 2015 Dec;14(6):1034-44. doi: 10.1111/acel.12372. Epub 2015 Jul 14.
6
Loss of NRF2 leads to impaired mitochondrial function, decreased synaptic density and exacerbated age-related cognitive deficits.NRF2 的缺失会导致线粒体功能受损、突触密度降低,并加剧与年龄相关的认知缺陷。
Exp Gerontol. 2020 Mar;131:110767. doi: 10.1016/j.exger.2019.110767. Epub 2019 Dec 13.
7
The effects of exercise on spatial learning and anxiety-like behavior are mediated by an IGF-I-dependent mechanism related to hippocampal neurogenesis.运动对空间学习和焦虑样行为的影响是由一种与海马神经发生相关的胰岛素样生长因子-I依赖机制介导的。
Mol Cell Neurosci. 2008 Feb;37(2):402-11. doi: 10.1016/j.mcn.2007.10.016. Epub 2007 Nov 5.
8
Central IGF-1 protects against features of cognitive and sensorimotor decline with aging in male mice.中枢 IGF-1 可预防雄性小鼠衰老相关认知和感觉运动功能下降的特征。
Geroscience. 2019 Apr;41(2):185-208. doi: 10.1007/s11357-019-00065-3. Epub 2019 May 10.
9
Insulin and IGF-1 improve mitochondrial function in a PI-3K/Akt-dependent manner and reduce mitochondrial generation of reactive oxygen species in Huntington's disease knock-in striatal cells.胰岛素和胰岛素样生长因子-1以磷脂酰肌醇-3激酶/蛋白激酶B依赖的方式改善线粒体功能,并减少亨廷顿舞蹈病基因敲入纹状体细胞中线粒体活性氧的产生。
Free Radic Biol Med. 2014 Sep;74:129-44. doi: 10.1016/j.freeradbiomed.2014.06.023. Epub 2014 Jun 30.
10
Peroxiredoxin II preserves cognitive function against age-linked hippocampal oxidative damage.过氧化物酶 II 防止与年龄相关的海马氧化损伤导致认知功能障碍。
Neurobiol Aging. 2011 Jun;32(6):1054-68. doi: 10.1016/j.neurobiolaging.2009.05.017. Epub 2009 Jul 3.

引用本文的文献

1
Insulin-like Growth Factor 1 Impact on Alzheimer's Disease: Role in Inflammation, Stress, and Cognition.胰岛素样生长因子1对阿尔茨海默病的影响:在炎症、应激和认知中的作用
Curr Issues Mol Biol. 2025 Mar 27;47(4):233. doi: 10.3390/cimb47040233.
2
Antiageing strategy for neurodegenerative diseases: from mechanisms to clinical advances.神经退行性疾病的抗衰老策略:从机制到临床进展
Signal Transduct Target Ther. 2025 Mar 10;10(1):76. doi: 10.1038/s41392-025-02145-7.
3
Early Life Interventions: Impact on Aging and Longevity.早期生活干预:对衰老和长寿的影响

本文引用的文献

1
Central IGF-1 protects against features of cognitive and sensorimotor decline with aging in male mice.中枢 IGF-1 可预防雄性小鼠衰老相关认知和感觉运动功能下降的特征。
Geroscience. 2019 Apr;41(2):185-208. doi: 10.1007/s11357-019-00065-3. Epub 2019 May 10.
2
Mitochondrial oxidative stress impairs contractile function but paradoxically increases muscle mass via fibre branching.线粒体氧化应激通过纤维分支损伤收缩功能,但反常地增加肌肉质量。
J Cachexia Sarcopenia Muscle. 2019 Apr;10(2):411-428. doi: 10.1002/jcsm.12375. Epub 2019 Feb 1.
3
Oxidative stress-induced dysregulation of excitation-contraction coupling contributes to muscle weakness.
Aging Dis. 2024 Jul 5;16(5):2659-2673. doi: 10.14336/AD.202.0516.
4
TREM2-IGF1 Mediated Glucometabolic Enhancement Underlies Microglial Neuroprotective Properties During Ischemic Stroke.TREM2-IGF1 介导的糖代谢增强是缺血性脑卒中期间小胶质细胞神经保护特性的基础。
Adv Sci (Weinh). 2024 Mar;11(10):e2305614. doi: 10.1002/advs.202305614. Epub 2023 Dec 27.
5
The Role of Insulin-like Growth Factor I in Mechanisms of Resilience and Vulnerability to Sporadic Alzheimer's Disease.胰岛素样生长因子 I 在散发性阿尔茨海默病的韧性和脆弱性机制中的作用。
Int J Mol Sci. 2023 Nov 17;24(22):16440. doi: 10.3390/ijms242216440.
6
Latest assessment methods for mitochondrial homeostasis in cognitive diseases.认知疾病中线粒体稳态的最新评估方法。
Neural Regen Res. 2024 Apr;19(4):754-768. doi: 10.4103/1673-5374.382222.
7
The role of IGF-1 in exercise to improve obesity-related cognitive dysfunction.胰岛素样生长因子-1在运动改善肥胖相关认知功能障碍中的作用。
Front Neurosci. 2023 Aug 10;17:1229165. doi: 10.3389/fnins.2023.1229165. eCollection 2023.
8
Phosphorylation of AMPKα at Ser485/491 Is Dependent on Muscle Contraction and Not Muscle-Specific IGF-I Overexpression.磷酸化 AMPKα 在 Ser485/491 上依赖于肌肉收缩,而不是肌肉特异性 IGF-I 的过表达。
Int J Mol Sci. 2023 Jul 26;24(15):11950. doi: 10.3390/ijms241511950.
9
Mitochondrial calcium uniporter deficiency in dentate granule cells remodels neuronal metabolism and impairs reversal learning.线粒体钙单向转运蛋白缺陷在齿状颗粒细胞重塑神经元代谢并损害反转学习。
J Neurochem. 2024 May;168(5):592-607. doi: 10.1111/jnc.15901. Epub 2023 Jul 6.
10
Age-related changes in energy metabolism in peripheral mononuclear blood cells (PBMCs) and the brains of cognitively healthy seniors.与年龄相关的外周血单个核细胞 (PBMCs) 和认知健康老年人大脑能量代谢变化。
Geroscience. 2024 Feb;46(1):981-998. doi: 10.1007/s11357-023-00810-9. Epub 2023 Jun 13.
氧化应激诱导的兴奋-收缩耦联失调导致肌肉无力。
J Cachexia Sarcopenia Muscle. 2018 Oct;9(5):1003-1017. doi: 10.1002/jcsm.12339. Epub 2018 Aug 2.
4
40 YEARS of IGF1: IGF1: the Jekyll and Hyde of the aging brain.40 年 IGF1 研究史:IGF1:衰老大脑的“两面派”。
J Mol Endocrinol. 2018 Jul;61(1):T171-T185. doi: 10.1530/JME-18-0093. Epub 2018 May 8.
5
Nrf2 deficiency exacerbates age-related contractile dysfunction and loss of skeletal muscle mass.Nrf2基因缺陷会加剧与年龄相关的收缩功能障碍和骨骼肌质量的丧失。
Redox Biol. 2018 Jul;17:47-58. doi: 10.1016/j.redox.2018.04.004. Epub 2018 Apr 6.
6
Age-Associated Impairments in Mitochondrial ADP Sensitivity Contribute to Redox Stress in Senescent Human Skeletal Muscle.年龄相关的线粒体 ADP 敏感性损伤导致衰老人类骨骼肌中的氧化应激。
Cell Rep. 2018 Mar 13;22(11):2837-2848. doi: 10.1016/j.celrep.2018.02.069.
7
Loss of mitochondrial protease ClpP protects mice from diet-induced obesity and insulin resistance.线粒体蛋白酶 ClpP 的缺失可保护小鼠免受饮食诱导的肥胖和胰岛素抵抗。
EMBO Rep. 2018 Mar;19(3). doi: 10.15252/embr.201745009. Epub 2018 Feb 2.
8
Insulin-like growth factor receptor signaling regulates working memory, mitochondrial metabolism, and amyloid-β uptake in astrocytes.胰岛素样生长因子受体信号调节星形胶质细胞的工作记忆、线粒体代谢和淀粉样β摄取。
Mol Metab. 2018 Mar;9:141-155. doi: 10.1016/j.molmet.2018.01.013. Epub 2018 Feb 2.
9
Insulin-like growth factor 1 signaling is essential for mitochondrial biogenesis and mitophagy in cancer cells.胰岛素样生长因子1信号传导对于癌细胞中的线粒体生物合成和线粒体自噬至关重要。
J Biol Chem. 2017 Oct 13;292(41):16983-16998. doi: 10.1074/jbc.M117.792838. Epub 2017 Aug 18.
10
IGF-1 has sexually dimorphic, pleiotropic, and time-dependent effects on healthspan, pathology, and lifespan.IGF-1 对健康寿命、病理和寿命具有性别二态、多效和时变的影响。
Geroscience. 2017 Apr;39(2):129-145. doi: 10.1007/s11357-017-9971-0. Epub 2017 Apr 13.