• 文献检索
  • 文档翻译
  • 深度研究
  • 学术资讯
  • Suppr Zotero 插件Zotero 插件
  • 邀请有礼
  • 套餐&价格
  • 历史记录
应用&插件
Suppr Zotero 插件Zotero 插件浏览器插件Mac 客户端Windows 客户端微信小程序
定价
高级版会员购买积分包购买API积分包
服务
文献检索文档翻译深度研究API 文档MCP 服务
关于我们
关于 Suppr公司介绍联系我们用户协议隐私条款
关注我们

Suppr 超能文献

核心技术专利:CN118964589B侵权必究
粤ICP备2023148730 号-1Suppr @ 2026

文献检索

告别复杂PubMed语法,用中文像聊天一样搜索,搜遍4000万医学文献。AI智能推荐,让科研检索更轻松。

立即免费搜索

文件翻译

保留排版,准确专业,支持PDF/Word/PPT等文件格式,支持 12+语言互译。

免费翻译文档

深度研究

AI帮你快速写综述,25分钟生成高质量综述,智能提取关键信息,辅助科研写作。

立即免费体验

SLFN11的甲基化促进胃癌生长并增加胃癌细胞对顺铂的耐药性。

Methylation of SLFN11 promotes gastric cancer growth and increases gastric cancer cell resistance to cisplatin.

作者信息

Peng Yaojun, Wang Li, Wu Liangliang, Zhang Ling, Nie Guangjun, Guo Mingzhou

机构信息

Department of Gastroenterology & Hepatology, Chinese PLA General Hospital, #28 Fuxing Road, Beijing 100853, China.

Department of Surgery, The Affiliated Cancer Hospital of Zhengzhou University, #127 Dongming Road, Zhengzhou, Henan Province 450008, China.

出版信息

J Cancer. 2019 Oct 15;10(24):6124-6134. doi: 10.7150/jca.32511. eCollection 2019.

DOI:10.7150/jca.32511
PMID:31762822
原文链接:https://pmc.ncbi.nlm.nih.gov/articles/PMC6856579/
Abstract

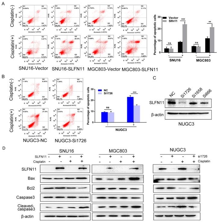
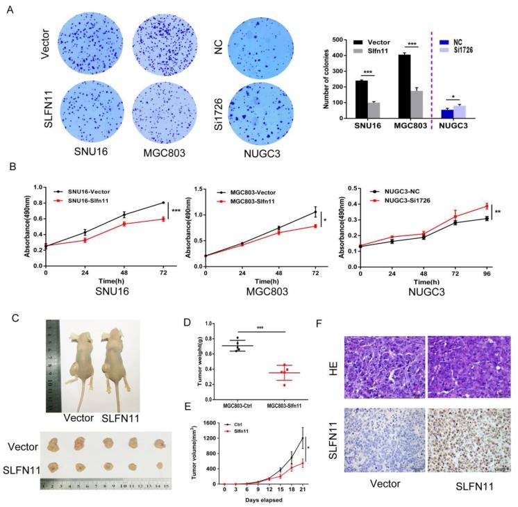
Human SLFN11 gene encodes a protein with structural similarity to RNA helicases, which was reported to sensitize cancer cells to DNA-damaging agents. This study explored the epigenetic regulation and mechanism of SLFN11 in human gastric cancer. Eight human gastric cancer cell lines and 201 cases of primary gastric cancer were analyzed. Methylation specific PCR, flow cytometry, xenograft mouse model and siRNA technique were employed. SLFN11 was methylated in 29.9% (60/201) of primary gastric cancer. The expression of SLFN11 was regulated by promoter region methylation. Methylation of SLFN11 was significantly associated with tumor size (p < 0.05). SLFN11 suppressed gastric cancer growth both and and enhanced the ability of cisplatin to induce S-phrase arrest and apoptosis in gastric cancer cells. SLFN11 is frequently methylated in human gastric cancer, and its expression is regulated by promoter region methylation. Our results demonstrate that SLFN11 is a tumor suppressor in human gastric cancer, and methylation of SLFN11 may serve as a cisplatin resistant marker in human gastric cancer.

摘要

人类SLFN11基因编码一种与RNA解旋酶结构相似的蛋白质,据报道该蛋白质可使癌细胞对DNA损伤剂敏感。本研究探讨了SLFN11在人类胃癌中的表观遗传调控及其机制。分析了8种人类胃癌细胞系和201例原发性胃癌。采用甲基化特异性PCR、流式细胞术、异种移植小鼠模型和siRNA技术。在29.9%(60/201)的原发性胃癌中,SLFN11发生甲基化。SLFN11的表达受启动子区域甲基化调控。SLFN11甲基化与肿瘤大小显著相关(p<0.05)。SLFN11在体内和体外均能抑制胃癌生长,并增强顺铂诱导胃癌细胞S期阻滞和凋亡的能力。SLFN11在人类胃癌中经常发生甲基化,其表达受启动子区域甲基化调控。我们的结果表明,SLFN11是人类胃癌中的一种肿瘤抑制因子,SLFN11甲基化可能作为人类胃癌中顺铂耐药的标志物。

https://cdn.ncbi.nlm.nih.gov/pmc/blobs/cb36/6856579/cd04ac3b5652/jcav10p6124g005.jpg
https://cdn.ncbi.nlm.nih.gov/pmc/blobs/cb36/6856579/c970f480abc7/jcav10p6124g001.jpg
https://cdn.ncbi.nlm.nih.gov/pmc/blobs/cb36/6856579/84c106d502b2/jcav10p6124g002.jpg
https://cdn.ncbi.nlm.nih.gov/pmc/blobs/cb36/6856579/70cd80b31aef/jcav10p6124g003.jpg
https://cdn.ncbi.nlm.nih.gov/pmc/blobs/cb36/6856579/fd9612c29998/jcav10p6124g004.jpg
https://cdn.ncbi.nlm.nih.gov/pmc/blobs/cb36/6856579/cd04ac3b5652/jcav10p6124g005.jpg
https://cdn.ncbi.nlm.nih.gov/pmc/blobs/cb36/6856579/c970f480abc7/jcav10p6124g001.jpg
https://cdn.ncbi.nlm.nih.gov/pmc/blobs/cb36/6856579/84c106d502b2/jcav10p6124g002.jpg
https://cdn.ncbi.nlm.nih.gov/pmc/blobs/cb36/6856579/70cd80b31aef/jcav10p6124g003.jpg
https://cdn.ncbi.nlm.nih.gov/pmc/blobs/cb36/6856579/fd9612c29998/jcav10p6124g004.jpg
https://cdn.ncbi.nlm.nih.gov/pmc/blobs/cb36/6856579/cd04ac3b5652/jcav10p6124g005.jpg

相似文献

1
Methylation of SLFN11 promotes gastric cancer growth and increases gastric cancer cell resistance to cisplatin.SLFN11的甲基化促进胃癌生长并增加胃癌细胞对顺铂的耐药性。
J Cancer. 2019 Oct 15;10(24):6124-6134. doi: 10.7150/jca.32511. eCollection 2019.
2
Methylation of SLFN11 is a marker of poor prognosis and cisplatin resistance in colorectal cancer.SLFN11的甲基化是结直肠癌预后不良和顺铂耐药的一个标志物。
Epigenomics. 2017 Jun;9(6):849-862. doi: 10.2217/epi-2017-0019. Epub 2017 Apr 13.
3
Epigenetic silencing schlafen-11 sensitizes esophageal cancer to ATM inhibitor.表观遗传沉默的 Schlafen-11 使食管癌对 ATM 抑制剂敏感。
World J Gastrointest Oncol. 2024 May 15;16(5):2060-2073. doi: 10.4251/wjgo.v16.i5.2060.
4
Epigenetic inactivation of the putative DNA/RNA helicase SLFN11 in human cancer confers resistance to platinum drugs.人类癌症中假定的DNA/RNA解旋酶SLFN11的表观遗传失活赋予了对铂类药物的抗性。
Oncotarget. 2016 Jan 19;7(3):3084-97. doi: 10.18632/oncotarget.6413.
5
DNA damage-inducible gene, reprimo functions as a tumor suppressor and is suppressed by promoter methylation in gastric cancer.DNA 损伤诱导基因 Reprimo 作为一种肿瘤抑制因子发挥作用,其在胃癌中受到启动子甲基化的抑制。
Mol Cancer Res. 2013 Nov;11(11):1362-74. doi: 10.1158/1541-7786.MCR-13-0091. Epub 2013 Aug 27.
6
Overcoming Resistance to DNA-Targeted Agents by Epigenetic Activation of Schlafen 11 ( Expression with Class I Histone Deacetylase Inhibitors.通过组蛋白去乙酰化酶抑制剂类 I 对 Schlafen 11 的表观遗传激活克服 DNA 靶向药物的耐药性。
Clin Cancer Res. 2018 Apr 15;24(8):1944-1953. doi: 10.1158/1078-0432.CCR-17-0443. Epub 2018 Feb 1.
7
Modulation of SLFN11 induces changes in DNA Damage response in breast cancer.SLFN11的调节会诱导乳腺癌中DNA损伤反应的变化。
Cancer Cell Int. 2023 Nov 24;23(1):291. doi: 10.1186/s12935-023-03144-w.
8
DACT2 is frequently methylated in human gastric cancer and methylation of DACT2 activated Wnt signaling.DACT2在人类胃癌中频繁发生甲基化,且DACT2的甲基化激活了Wnt信号通路。
Am J Cancer Res. 2014 Nov 19;4(6):710-24. eCollection 2014.
9
FK228 potentiates topotecan activity against small cell lung cancer cells via induction of SLFN11.FK228 通过诱导 SLFN11 增强拓扑替康对小细胞肺癌细胞的活性。
Acta Pharmacol Sin. 2022 Aug;43(8):2119-2127. doi: 10.1038/s41401-021-00817-y. Epub 2021 Dec 10.
10
Methylation of ZNF331 is an independent prognostic marker of colorectal cancer and promotes colorectal cancer growth.ZNF331 的甲基化是结直肠癌的一个独立预后标志物,并促进结直肠癌的生长。
Clin Epigenetics. 2017 Oct 18;9:115. doi: 10.1186/s13148-017-0417-4. eCollection 2017.

引用本文的文献

1
SLFN11, far from being limited to responding to cancer DNA damage.SLFN11远不止局限于对癌症DNA损伤作出反应。
Clin Exp Med. 2025 Aug 26;25(1):304. doi: 10.1007/s10238-025-01776-y.
2
SLFN11: a pan-cancer biomarker for DNA-targeted drugs sensitivity and therapeutic strategy guidance.SLFN11:一种用于DNA靶向药物敏感性和治疗策略指导的泛癌生物标志物。
Front Oncol. 2025 Jul 22;15:1582738. doi: 10.3389/fonc.2025.1582738. eCollection 2025.
3
Targeting SLFN11-regulated pathways restores chemotherapy sensitivity in AML.靶向 SLFN11 调控的通路可恢复急性髓系白血病对化疗的敏感性。

本文引用的文献

1
SLFN11 Blocks Stressed Replication Forks Independently of ATR.SLFN11 独立于 ATR 阻断应激复制叉。
Mol Cell. 2018 Feb 1;69(3):371-384.e6. doi: 10.1016/j.molcel.2018.01.012.
2
Cisplatin and Oxaliplatin: Our Current Understanding of Their Actions.顺铂和奥沙利铂:我们对其作用的当前认识。
Met Ions Life Sci. 2018 Feb 5;18. doi: 10.1515/9783110470734-007.
3
Cell-Cycle Therapeutics Come of Age.细胞周期疗法走向成熟。
Blood Neoplasia. 2024 Aug 28;1(4):100037. doi: 10.1016/j.bneo.2024.100037. eCollection 2024 Dec.
4
From predictive biomarker to therapeutic target: the dual role of SLFN11 in chemotherapy sensitivity.从预测性生物标志物到治疗靶点:SLFN11在化疗敏感性中的双重作用。
Cancer Chemother Pharmacol. 2025 Jun 18;95(1):60. doi: 10.1007/s00280-025-04781-w.
5
Modulation of SLFN11 induces changes in DNA Damage response in breast cancer.SLFN11的调节会诱导乳腺癌中DNA损伤反应的变化。
Cancer Cell Int. 2023 Nov 24;23(1):291. doi: 10.1186/s12935-023-03144-w.
6
DNA Damage Repair and Current Therapeutic Approaches in Gastric Cancer: A Comprehensive Review.胃癌中的DNA损伤修复与当前治疗方法:综述
Front Genet. 2022 Aug 12;13:931866. doi: 10.3389/fgene.2022.931866. eCollection 2022.
7
DNA Methylation Biomarkers for Prediction of Response to Platinum-Based Chemotherapy: Where Do We Stand?用于预测铂类化疗反应的DNA甲基化生物标志物:我们目前的进展如何?
Cancers (Basel). 2022 Jun 13;14(12):2918. doi: 10.3390/cancers14122918.
8
Study of Clinical Predictive Value and Immune Characterization of SLFN11 in Clear Cell Renal Cell Carcinoma.SLFN11在肾透明细胞癌中的临床预测价值及免疫特征研究
Int J Gen Med. 2021 Oct 13;14:6741-6754. doi: 10.2147/IJGM.S336823. eCollection 2021.
9
SLFN11 promotes CDT1 degradation by CUL4 in response to replicative DNA damage, while its absence leads to synthetic lethality with ATR/CHK1 inhibitors.响应复制性DNA损伤时,SLFN11通过CUL4促进CDT1降解,而其缺失会导致与ATR/CHK1抑制剂产生合成致死效应。
Proc Natl Acad Sci U S A. 2021 Feb 9;118(6). doi: 10.1073/pnas.2015654118.
10
Epigenetic based synthetic lethal strategies in human cancers.人类癌症中基于表观遗传学的合成致死策略。
Biomark Res. 2020 Sep 15;8:44. doi: 10.1186/s40364-020-00224-1. eCollection 2020.
J Clin Oncol. 2017 Sep 1;35(25):2949-2959. doi: 10.1200/JCO.2016.69.0032. Epub 2017 Jun 3.
4
Methylation of SLFN11 is a marker of poor prognosis and cisplatin resistance in colorectal cancer.SLFN11的甲基化是结直肠癌预后不良和顺铂耐药的一个标志物。
Epigenomics. 2017 Jun;9(6):849-862. doi: 10.2217/epi-2017-0019. Epub 2017 Apr 13.
5
Inflammation, DNA Damage, and Gastric Tumorigenesis.炎症、DNA损伤与胃癌发生
Front Genet. 2017 Feb 27;8:20. doi: 10.3389/fgene.2017.00020. eCollection 2017.
6
Dynamic variations in epithelial-to-mesenchymal transition (EMT), ATM, and SLFN11 govern response to PARP inhibitors and cisplatin in small cell lung cancer.上皮-间质转化(EMT)、ATM和SLFN11的动态变化决定了小细胞肺癌对PARP抑制剂和顺铂的反应。
Oncotarget. 2017 Apr 25;8(17):28575-28587. doi: 10.18632/oncotarget.15338.
7
PARP Inhibitor Activity Correlates with SLFN11 Expression and Demonstrates Synergy with Temozolomide in Small Cell Lung Cancer.PARP抑制剂活性与SLFN11表达相关,并在小细胞肺癌中与替莫唑胺表现出协同作用。
Clin Cancer Res. 2017 Jan 15;23(2):523-535. doi: 10.1158/1078-0432.CCR-16-1040. Epub 2016 Jul 20.
8
Small Cell Lung Cancer Screen of Oncology Drugs, Investigational Agents, and Gene and microRNA Expression.小细胞肺癌的肿瘤药物、研究性药物以及基因和微小RNA表达筛查
J Natl Cancer Inst. 2016 May 31;108(10). doi: 10.1093/jnci/djw122. Print 2016 Oct.
9
Correlating chemical sensitivity and basal gene expression reveals mechanism of action.关联化学敏感性与基础基因表达揭示作用机制。
Nat Chem Biol. 2016 Feb;12(2):109-16. doi: 10.1038/nchembio.1986. Epub 2015 Dec 14.
10
Familial gastric cancer: genetic susceptibility, pathology, and implications for management.家族性胃癌:遗传易感性、病理学及对治疗的影响。
Lancet Oncol. 2015 Feb;16(2):e60-70. doi: 10.1016/S1470-2045(14)71016-2.