• 文献检索
  • 文档翻译
  • 深度研究
  • 学术资讯
  • Suppr Zotero 插件Zotero 插件
  • 邀请有礼
  • 套餐&价格
  • 历史记录
应用&插件
Suppr Zotero 插件Zotero 插件浏览器插件Mac 客户端Windows 客户端微信小程序
定价
高级版会员购买积分包购买API积分包
服务
文献检索文档翻译深度研究API 文档MCP 服务
关于我们
关于 Suppr公司介绍联系我们用户协议隐私条款
关注我们

Suppr 超能文献

核心技术专利:CN118964589B侵权必究
粤ICP备2023148730 号-1Suppr @ 2026

文献检索

告别复杂PubMed语法,用中文像聊天一样搜索,搜遍4000万医学文献。AI智能推荐,让科研检索更轻松。

立即免费搜索

文件翻译

保留排版,准确专业,支持PDF/Word/PPT等文件格式,支持 12+语言互译。

免费翻译文档

深度研究

AI帮你快速写综述,25分钟生成高质量综述,智能提取关键信息,辅助科研写作。

立即免费体验

载雷帕霉素修饰表阿霉素和地奥心血康的共载脂质体通过限制营养供应抑制非小细胞肺癌生长。

RPV-modified epirubicin and dioscin co-delivery liposomes suppress non-small cell lung cancer growth by limiting nutrition supply.

机构信息

School of Pharmacy, Liaoning University of Traditional Chinese Medicine, Dalian, China.

Department of Pharmaceutical Engineering, Beijing Institute of Petrochemical Technology, Beijing, China.

出版信息

Cancer Sci. 2020 Feb;111(2):621-636. doi: 10.1111/cas.14256. Epub 2020 Jan 18.

DOI:10.1111/cas.14256
PMID:31777993
原文链接:https://pmc.ncbi.nlm.nih.gov/articles/PMC7004549/
Abstract

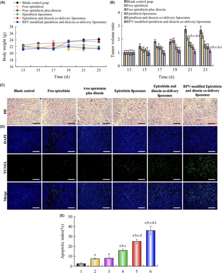
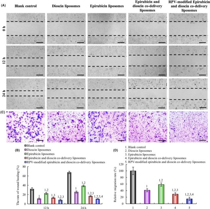
Chemotherapy for non-small cell lung cancer (NSCLC) is far from satisfactory, mainly due to poor targeting of antitumor drugs and self-adaptations of the tumors. Angiogenesis, vasculogenic mimicry (VM) channels, migration, and invasion are the main ways for tumors to obtain nutrition. Herein, RPV-modified epirubicin and dioscin co-delivery liposomes were successfully prepared. These liposomes showed ideal physicochemical properties, enhanced tumor targeting and accumulation in tumor sites, and inhibited VM channel formation, tumor angiogenesis, migration and invasion. The liposomes also downregulated VM-related and angiogenesis-related proteins in vitro. Furthermore, when tested in vivo, the targeted co-delivery liposomes increased selective accumulation of drugs in tumor sites and showed extended stability in blood circulation. In conclusion, RPV-modified epirubicin and dioscin co-delivery liposomes showed strong antitumor efficacy in vivo and could thus be considered a promising strategy for NSCLC treatment.

摘要

非小细胞肺癌 (NSCLC) 的化疗效果远不理想,主要是由于抗肿瘤药物靶向性差和肿瘤的自我适应。血管生成、血管生成拟态 (VM) 通道、迁移和侵袭是肿瘤获取营养的主要途径。在此,成功制备了 RPV 修饰的表阿霉素和薯蓣皂素共载脂质体。这些脂质体表现出理想的物理化学性质,增强了肿瘤靶向性和在肿瘤部位的积累,并抑制了 VM 通道形成、肿瘤血管生成、迁移和侵袭。脂质体还在体外下调了 VM 相关和血管生成相关蛋白。此外,在体内进行测试时,靶向共载脂质体增加了药物在肿瘤部位的选择性积累,并在血液循环中表现出延长的稳定性。总之,RPV 修饰的表阿霉素和薯蓣皂素共载脂质体在体内表现出很强的抗肿瘤功效,因此可以被认为是治疗 NSCLC 的一种有前途的策略。

https://cdn.ncbi.nlm.nih.gov/pmc/blobs/379a/7004549/6b856cf2d623/CAS-111-621-g009.jpg
https://cdn.ncbi.nlm.nih.gov/pmc/blobs/379a/7004549/4eab47f68dd3/CAS-111-621-g001.jpg
https://cdn.ncbi.nlm.nih.gov/pmc/blobs/379a/7004549/e8d249f9fc0c/CAS-111-621-g002.jpg
https://cdn.ncbi.nlm.nih.gov/pmc/blobs/379a/7004549/8514dfd7a4a0/CAS-111-621-g003.jpg
https://cdn.ncbi.nlm.nih.gov/pmc/blobs/379a/7004549/e3966e0ea9cf/CAS-111-621-g004.jpg
https://cdn.ncbi.nlm.nih.gov/pmc/blobs/379a/7004549/a3b809e47e08/CAS-111-621-g005.jpg
https://cdn.ncbi.nlm.nih.gov/pmc/blobs/379a/7004549/2f0b8710af1b/CAS-111-621-g006.jpg
https://cdn.ncbi.nlm.nih.gov/pmc/blobs/379a/7004549/cc29aeb6a006/CAS-111-621-g007.jpg
https://cdn.ncbi.nlm.nih.gov/pmc/blobs/379a/7004549/7250dfa03bf9/CAS-111-621-g008.jpg
https://cdn.ncbi.nlm.nih.gov/pmc/blobs/379a/7004549/6b856cf2d623/CAS-111-621-g009.jpg
https://cdn.ncbi.nlm.nih.gov/pmc/blobs/379a/7004549/4eab47f68dd3/CAS-111-621-g001.jpg
https://cdn.ncbi.nlm.nih.gov/pmc/blobs/379a/7004549/e8d249f9fc0c/CAS-111-621-g002.jpg
https://cdn.ncbi.nlm.nih.gov/pmc/blobs/379a/7004549/8514dfd7a4a0/CAS-111-621-g003.jpg
https://cdn.ncbi.nlm.nih.gov/pmc/blobs/379a/7004549/e3966e0ea9cf/CAS-111-621-g004.jpg
https://cdn.ncbi.nlm.nih.gov/pmc/blobs/379a/7004549/a3b809e47e08/CAS-111-621-g005.jpg
https://cdn.ncbi.nlm.nih.gov/pmc/blobs/379a/7004549/2f0b8710af1b/CAS-111-621-g006.jpg
https://cdn.ncbi.nlm.nih.gov/pmc/blobs/379a/7004549/cc29aeb6a006/CAS-111-621-g007.jpg
https://cdn.ncbi.nlm.nih.gov/pmc/blobs/379a/7004549/7250dfa03bf9/CAS-111-621-g008.jpg
https://cdn.ncbi.nlm.nih.gov/pmc/blobs/379a/7004549/6b856cf2d623/CAS-111-621-g009.jpg

相似文献

1
RPV-modified epirubicin and dioscin co-delivery liposomes suppress non-small cell lung cancer growth by limiting nutrition supply.载雷帕霉素修饰表阿霉素和地奥心血康的共载脂质体通过限制营养供应抑制非小细胞肺癌生长。
Cancer Sci. 2020 Feb;111(2):621-636. doi: 10.1111/cas.14256. Epub 2020 Jan 18.
2
Inhibition of tumor metastasis by targeted daunorubicin and dioscin codelivery liposomes modified with PFV for the treatment of non-small-cell lung cancer.靶向阿霉素和薯蓣皂素共载脂质体联合 PFV 修饰抑制非小细胞肺癌转移。
Int J Nanomedicine. 2019 May 31;14:4071-4090. doi: 10.2147/IJN.S194304. eCollection 2019.
3
Development of R modified epirubicin-dihydroartemisinin liposomes for treatment of non-small-cell lung cancer.R 修饰的表阿霉素-青蒿琥酯脂质体的研制及其治疗非小细胞肺癌的作用
Artif Cells Nanomed Biotechnol. 2019 Dec;47(1):1947-1960. doi: 10.1080/21691401.2019.1615932.
4
Tumor Microenvironmental Responsive Liposomes Simultaneously Encapsulating Biological and Chemotherapeutic Drugs for Enhancing Antitumor Efficacy of NSCLC.肿瘤微环境响应性脂质体同时包封生物和化疗药物以增强 NSCLC 的抗肿瘤疗效。
Int J Nanomedicine. 2020 Aug 25;15:6451-6468. doi: 10.2147/IJN.S258906. eCollection 2020.
5
Application of multifunctional targeting epirubicin liposomes in the treatment of non-small-cell lung cancer.多功能靶向表柔比星脂质体在非小细胞肺癌治疗中的应用
Int J Nanomedicine. 2017 Oct 11;12:7433-7451. doi: 10.2147/IJN.S141787. eCollection 2017.
6
Enhanced antitumor efficacy using epirubicin and schisandrin B co-delivery liposomes modified with PFV via inhibiting tumor metastasis.使用 PFV 修饰的表阿霉素和五味子乙素共载脂质体增强抗肿瘤疗效,抑制肿瘤转移。
Drug Dev Ind Pharm. 2020 Apr;46(4):621-634. doi: 10.1080/03639045.2020.1742145. Epub 2020 Mar 25.
7
Liposomes, modified with PTD(HIV-1) peptide, containing epirubicin and celecoxib, to target vasculogenic mimicry channels in invasive breast cancer.载有表阿霉素和塞来昔布的、经 PTD(HIV-1)肽修饰的脂质体,靶向浸润性乳腺癌中的血管生成拟态通道。
Biomaterials. 2014 Aug;35(26):7610-21. doi: 10.1016/j.biomaterials.2014.05.040. Epub 2014 Jun 7.
8
The anti-ovarian cancer effect of RPV modified paclitaxel plus schisandra B liposomes in SK-OV-3 cells and tumor-bearing mice.RPV 修饰的紫杉醇联合五味子 B 脂质体对 SK-OV-3 细胞及荷瘤小鼠的抗卵巢癌作用。
Life Sci. 2021 Nov 15;285:120013. doi: 10.1016/j.lfs.2021.120013. Epub 2021 Oct 3.
9
Targeting Epirubicin Plus Quinacrine Liposomes Modified with DSPE-PEG2000-C(RGDfK) Conjugate for Eliminating Invasive Breast Cancer.靶向用DSPE-PEG2000-C(RGDfK)共轭物修饰的表柔比星加奎纳克林脂质体以消除侵袭性乳腺癌。
J Biomed Nanotechnol. 2015 Aug;11(8):1339-53. doi: 10.1166/jbn.2015.2079.
10
Efficacy of epi-1 modified epirubicin and curcumin encapsulated liposomes targeting-EpCAM in the inhibition of epithelial ovarian cancer cells.Epi-1 修饰的表阿霉素和姜黄素靶向-EpCAM 包载脂质体对上皮性卵巢癌细胞的抑制作用。
J Liposome Res. 2023 Jun;33(2):197-213. doi: 10.1080/08982104.2022.2153138. Epub 2022 Dec 12.

引用本文的文献

1
Construction of ROS-Responsive Hyaluronic Acid Modified Paclitaxel and Diosgenin Liposomes and Study on Synergistic Enhancement of Anti-Ovarian Cancer Efficacy.构建 ROS 响应性透明质酸修饰的紫杉醇和薯蓣皂苷元脂质体及协同增强抗卵巢癌作用的研究。
Int J Nanomedicine. 2024 Jun 5;19:5193-5211. doi: 10.2147/IJN.S455942. eCollection 2024.
2
In vitro co-delivery of 5-fluorouracil and all-trans retinoic acid by PEGylated liposomes for colorectal cancer treatment.聚乙二醇化脂质体共递送 5-氟尿嘧啶和全反式维甲酸治疗结直肠癌。
Mol Biol Rep. 2023 Dec;50(12):10047-10059. doi: 10.1007/s11033-023-08888-2. Epub 2023 Oct 30.
3

本文引用的文献

1
cRGD-functionalized nanoparticles for combination therapy of anti-endothelium dependent vessels and anti-vasculogenic mimicry to inhibit the proliferation of ovarian cancer.cRGD 功能化纳米颗粒用于抗血管内皮依赖性和抗血管生成拟态的联合治疗,以抑制卵巢癌细胞的增殖。
Acta Biomater. 2019 Aug;94:495-504. doi: 10.1016/j.actbio.2019.06.039. Epub 2019 Jun 25.
2
Tumor-Targeting, MicroRNA-Silencing Porous Silicon Nanoparticles for Ovarian Cancer Therapy.肿瘤靶向、微 RNA 沉默多孔硅纳米粒子用于卵巢癌治疗。
ACS Appl Mater Interfaces. 2019 Jul 10;11(27):23926-23937. doi: 10.1021/acsami.9b07980. Epub 2019 Jun 28.
3
Inhibition of tumor metastasis by targeted daunorubicin and dioscin codelivery liposomes modified with PFV for the treatment of non-small-cell lung cancer.
The effect of herbal medicine in innate immunity to .
草药对先天免疫的影响。
Front Immunol. 2023 Mar 21;14:1096383. doi: 10.3389/fimmu.2023.1096383. eCollection 2023.
4
Epirubicin Enhances the Anti-Cancer Effects of Radioactive I Seeds in Hepatocellular Carcinoma Downregulation of the Pathway.表柔比星增强放射性碘种子对肝癌的抗癌作用 该通路的下调
Front Oncol. 2022 May 27;12:854023. doi: 10.3389/fonc.2022.854023. eCollection 2022.
5
Nrf2 Down-Regulation by Camptothecin Favors Inhibiting Invasion, Metastasis and Angiogenesis in Hepatocellular Carcinoma.喜树碱下调Nrf2有利于抑制肝细胞癌的侵袭、转移和血管生成。
Front Oncol. 2021 Jun 9;11:661157. doi: 10.3389/fonc.2021.661157. eCollection 2021.
6
Tumor Microenvironmental Responsive Liposomes Simultaneously Encapsulating Biological and Chemotherapeutic Drugs for Enhancing Antitumor Efficacy of NSCLC.肿瘤微环境响应性脂质体同时包封生物和化疗药物以增强 NSCLC 的抗肿瘤疗效。
Int J Nanomedicine. 2020 Aug 25;15:6451-6468. doi: 10.2147/IJN.S258906. eCollection 2020.
7
In vivo gene delivery mediated by non-viral vectors for cancer therapy.非病毒载体介导的体内基因递送用于癌症治疗
J Control Release. 2020 Sep 10;325:249-275. doi: 10.1016/j.jconrel.2020.06.038. Epub 2020 Jul 4.
靶向阿霉素和薯蓣皂素共载脂质体联合 PFV 修饰抑制非小细胞肺癌转移。
Int J Nanomedicine. 2019 May 31;14:4071-4090. doi: 10.2147/IJN.S194304. eCollection 2019.
4
Development of R modified epirubicin-dihydroartemisinin liposomes for treatment of non-small-cell lung cancer.R 修饰的表阿霉素-青蒿琥酯脂质体的研制及其治疗非小细胞肺癌的作用
Artif Cells Nanomed Biotechnol. 2019 Dec;47(1):1947-1960. doi: 10.1080/21691401.2019.1615932.
5
Melittin Inhibits Hypoxia-Induced Vasculogenic Mimicry Formation and Epithelial-Mesenchymal Transition through Suppression of HIF-1α/Akt Pathway in Liver Cancer.蜂毒肽通过抑制肝癌中HIF-1α/Akt信号通路来抑制缺氧诱导的血管生成拟态形成和上皮-间质转化。
Evid Based Complement Alternat Med. 2019 Apr 1;2019:9602935. doi: 10.1155/2019/9602935. eCollection 2019.
6
OVA66 promotes tumour angiogenesis and progression through enhancing autocrine VEGF-VEGFR2 signalling.OVA66 通过增强自分泌 VEGF-VEGFR2 信号促进肿瘤血管生成和进展。
EBioMedicine. 2019 Mar;41:156-166. doi: 10.1016/j.ebiom.2019.02.051. Epub 2019 Mar 1.
7
Serum promotes vasculogenic mimicry through the EphA2/VE-cadherin/AKT pathway in PC-3 human prostate cancer cells.血清通过 EphA2/VE-钙黏蛋白/AKT 通路促进 PC-3 人前列腺癌细胞中的血管生成拟态。
Life Sci. 2019 Mar 15;221:267-273. doi: 10.1016/j.lfs.2019.02.043. Epub 2019 Feb 21.
8
Small molecule inhibition of DDAH1 significantly attenuates triple negative breast cancer cell vasculogenic mimicry in vitro.小分子抑制 DDAH1 显著减弱三阴性乳腺癌细胞体外血管生成拟态。
Biomed Pharmacother. 2019 Mar;111:602-612. doi: 10.1016/j.biopha.2018.12.117. Epub 2019 Jan 3.
9
Dioscin ameliorates intestinal ischemia/reperfusion injury via adjusting miR-351-5p/MAPK13-mediated inflammation and apoptosis.薯蓣皂苷通过调节 miR-351-5p/MAPK13 介导的炎症和凋亡改善肠缺血再灌注损伤。
Pharmacol Res. 2019 Jan;139:431-439. doi: 10.1016/j.phrs.2018.11.040. Epub 2018 Nov 29.
10
Overexpression of HOXC10 promotes angiogenesis in human glioma via interaction with PRMT5 and upregulation of VEGFA expression.HOXC10 的过表达通过与 PRMT5 相互作用和上调 VEGFA 表达促进人胶质瘤血管生成。
Theranostics. 2018 Oct 6;8(18):5143-5158. doi: 10.7150/thno.27310. eCollection 2018.