Suppr超能文献

估计广泛放牧肉牛群中牛病毒性腹泻病毒的群内传播率。

Estimation of the within-herd transmission rates of bovine viral diarrhoea virus in extensively grazed beef cattle herds.

机构信息

EpiCentre, School of Veterinary Science, Massey University, Private Bag 11-222, Palmerston North, New Zealand.

School of Veterinary Science, Massey University, Private Bag 11-222, Palmerston North, New Zealand.

出版信息

Vet Res. 2019 Nov 29;50(1):103. doi: 10.1186/s13567-019-0723-2.

Abstract

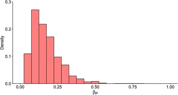
Many research groups have developed mathematical models to simulate the dynamics of BVDV infections in cattle herds. However, most models use estimates for within-herd BVDV transmission rates that are either based on expert opinion or adapted from other dairy herd simulation models presented in the literature. There is currently little information on the transmission rates for BVDV in extensively grazed beef herds partly due to the logistical challenges in obtaining longitudinal data of individual animal's seroconversion, and it may not be appropriate to apply the same transmission rates from intensive dairy herds given the significant differences in herd demographics and management. To address this knowledge gap, we measured BVDV antibody levels in 15 replacement heifers in each of 75 New Zealand beef breeding farms after their first calving and again at pregnancy scanning or weaning to check for seroconversion. Among these, data from 9 farms were used to infer the within-herd BVDV transmission rate with an approximate Bayesian computation method. The most probable within-herd BVDV transmission rate was estimated as 0.11 per persistently infected (PI) animal per day with a 95% highest posterior density interval between 0.03 and 0.34. This suggests that BVDV transmission in extensively grazed beef herds is generally slower than in dairy herds where the transmission rate has been estimated at 0.50 per PI animal per day and therefore may not be sufficient to ensure that all susceptible breeding females gain adequate immunity to the virus before the risk period of early pregnancy for generating new PI calves.

摘要

许多研究小组已经开发出数学模型来模拟牛群中 BVDV 的动态。然而,大多数模型使用的是基于专家意见或从文献中提出的其他奶牛模拟模型改编的群体内 BVDV 传播率估计值。由于在获得个体动物血清转化的纵向数据方面存在后勤挑战,因此关于广泛放牧的肉牛群中 BVDV 的传播率的信息很少,而且由于群体人口统计学和管理方面的显著差异,可能不适合应用来自密集型奶牛群的相同传播率。为了解决这一知识差距,我们在新西兰 75 个肉牛养殖场的每一个养殖场中,在第一批小牛出生后首次产犊,并在妊娠扫描或断奶时测量了 15 头后备牛的 BVDV 抗体水平,以检查血清转化率。在这些养殖场中,9 个养殖场的数据被用于通过近似贝叶斯计算方法推断群体内 BVDV 的传播率。估计的最可能的群体内 BVDV 传播率为每头持续感染(PI)动物每天 0.11,95%最高后验密度区间在 0.03 和 0.34 之间。这表明,在广泛放牧的肉牛群中,BVDV 的传播速度通常比在奶牛群中慢,在奶牛群中,传播率估计为每头 PI 动物每天 0.50,因此可能不足以确保所有易感繁殖雌性在产生新的 PI 小牛的早期妊娠风险期之前获得足够的病毒免疫力。

https://cdn.ncbi.nlm.nih.gov/pmc/blobs/c495/6884759/39cd9eda6e79/13567_2019_723_Fig1_HTML.jpg

相似文献

4
A quantitative risk-analysis for introduction of Bovine Viral Diarrhoea Virus in the Netherlands through cattle imports.
Prev Vet Med. 2017 Oct 1;146:103-113. doi: 10.1016/j.prevetmed.2017.08.003. Epub 2017 Aug 5.
5
Modelling the economics of bovine viral diarrhoea virus control in pastoral dairy and beef cattle herds.
Prev Vet Med. 2020 Sep;182:105092. doi: 10.1016/j.prevetmed.2020.105092. Epub 2020 Jul 18.

引用本文的文献

1
A Metapopulation Model for Preventing the Reintroduction of Bovine Viral Diarrhea Virus to Naïve Herds: Scotland Case Study.
Front Vet Sci. 2022 Jul 18;9:846156. doi: 10.3389/fvets.2022.846156. eCollection 2022.
2
Modeling the Effect of Bovine Viral Diarrhea Virus in Australian Beef Herds.
Front Vet Sci. 2021 Dec 14;8:795575. doi: 10.3389/fvets.2021.795575. eCollection 2021.

本文引用的文献

1
Using Bayesian network modelling to untangle farm management risk factors for bovine viral diarrhoea virus infection.
Prev Vet Med. 2018 Dec 1;161:75-82. doi: 10.1016/j.prevetmed.2018.10.014. Epub 2018 Oct 28.
2
Global knowledge gaps in the prevention and control of bovine viral diarrhoea (BVD) virus.
Transbound Emerg Dis. 2019 Mar;66(2):640-652. doi: 10.1111/tbed.13068. Epub 2018 Nov 28.
3
Elimination of bovine viral diarrhoea virus in New Zealand: a review of research progress and future directions.
N Z Vet J. 2018 Nov;66(6):273-280. doi: 10.1080/00480169.2018.1509030. Epub 2018 Aug 28.
4
A dynamic model of transmission and elimination of peste des petits ruminants in Ethiopia.
Proc Natl Acad Sci U S A. 2018 Aug 14;115(33):8454-8459. doi: 10.1073/pnas.1711646115. Epub 2018 Jul 27.
6
Evaluation of bovine viral diarrhoea virus control strategies in dairy herds in Hokkaido, Japan, using stochastic modelling.
Transbound Emerg Dis. 2018 Feb;65(1):e135-e144. doi: 10.1111/tbed.12693. Epub 2017 Aug 14.
9
Stochastic simulation modeling to determine time to detect Bovine Viral Diarrhea antibodies in bulk tank milk.
Prev Vet Med. 2014 Nov 1;117(1):149-59. doi: 10.1016/j.prevetmed.2014.07.007. Epub 2014 Jul 18.
10
A dynamic model of bovine tuberculosis spread and control in Great Britain.
Nature. 2014 Jul 10;511(7508):228-31. doi: 10.1038/nature13529. Epub 2014 Jul 2.

文献AI研究员

20分钟写一篇综述,助力文献阅读效率提升50倍。

立即体验

用中文搜PubMed

大模型驱动的PubMed中文搜索引擎

马上搜索

文档翻译

学术文献翻译模型,支持多种主流文档格式。

立即体验