Suppr超能文献

Pou2f2调控小鼠发育中脊髓背侧中间神经元的分布。

Pou2f2 Regulates the Distribution of Dorsal Interneurons in the Mouse Developing Spinal Cord.

作者信息

Masgutova Gauhar, Harris Audrey, Jacob Benvenuto, Corcoran Lynn M, Clotman Frédéric

机构信息

Université catholique de Louvain, Institute of Neuroscience, Laboratory of Neural Differentiation, Brussels, Belgium.

Université catholique de Louvain, Institute of Neuroscience, System and Cognition Division, Brussels, Belgium.

出版信息

Front Mol Neurosci. 2019 Nov 7;12:263. doi: 10.3389/fnmol.2019.00263. eCollection 2019.

Abstract

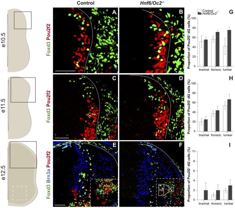
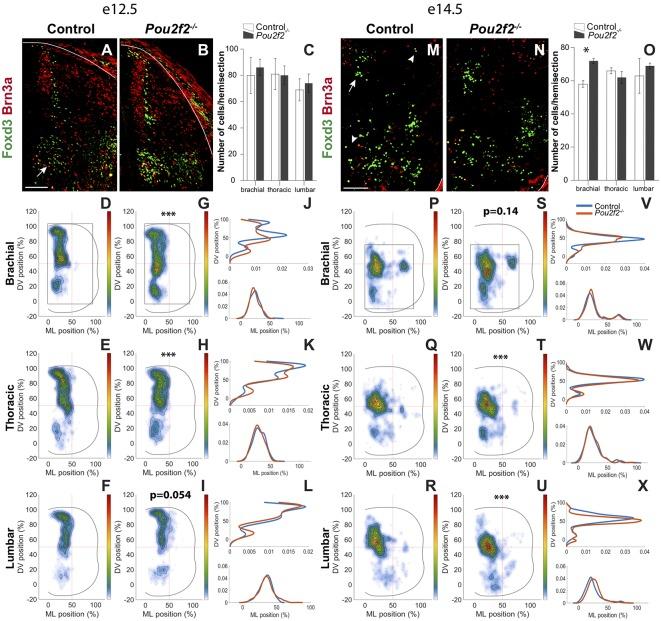
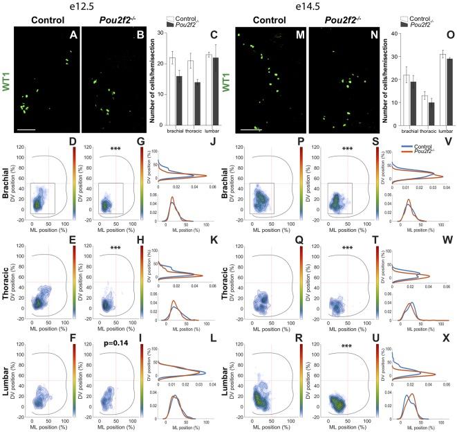
Spinal dorsal interneurons, which are generated during embryonic development, relay and process sensory inputs from the periphery to the central nervous system. Proper integration of these cells into neuronal circuitry depends on their correct positioning within the spinal parenchyma. Molecular cues that control neuronal migration have been extensively characterized but the genetic programs that regulate their production remain poorly investigated. Onecut (OC) transcription factors have been shown to control the migration of the dorsal interneurons (dINs) during spinal cord development. Here, we report that the OC factors moderate the expression of , a transcription factor essential for B-cell differentiation, in spinal dINs. Overexpression or inactivation of leads to alterations in the differentiation of dI2, dI3 and Phox2a-positive dI5 populations and to defects in the distribution of dI2-dI6 interneurons. Thus, an OC-Pou2f2 genetic cascade regulates adequate diversification and distribution of dINs during embryonic development.

摘要

脊髓背侧中间神经元在胚胎发育过程中产生,将来自外周的感觉输入传递并处理至中枢神经系统。这些细胞正确整合到神经元回路中取决于它们在脊髓实质内的正确定位。控制神经元迁移的分子线索已得到广泛表征,但调节其产生的基因程序仍研究不足。已表明Onecut(OC)转录因子在脊髓发育过程中控制背侧中间神经元(dINs)的迁移。在此,我们报告OC因子调节脊髓dINs中Pou2f2的表达,Pou2f2是B细胞分化所必需的转录因子。Pou2f2的过表达或失活导致dI2、dI3和Phox2a阳性dI5群体的分化改变以及dI2 - dI6中间神经元分布缺陷。因此,OC - Pou2f2基因级联在胚胎发育过程中调节dINs的充分多样化和分布。

https://cdn.ncbi.nlm.nih.gov/pmc/blobs/6064/6853997/e98477471f1f/fnmol-12-00263-g0001.jpg

文献AI研究员

20分钟写一篇综述,助力文献阅读效率提升50倍。

立即体验

用中文搜PubMed

大模型驱动的PubMed中文搜索引擎

马上搜索

文档翻译

学术文献翻译模型,支持多种主流文档格式。

立即体验