• 文献检索
  • 文档翻译
  • 深度研究
  • 学术资讯
  • Suppr Zotero 插件Zotero 插件
  • 邀请有礼
  • 套餐&价格
  • 历史记录
应用&插件
Suppr Zotero 插件Zotero 插件浏览器插件Mac 客户端Windows 客户端微信小程序
定价
高级版会员购买积分包购买API积分包
服务
文献检索文档翻译深度研究API 文档MCP 服务
关于我们
关于 Suppr公司介绍联系我们用户协议隐私条款
关注我们

Suppr 超能文献

核心技术专利:CN118964589B侵权必究
粤ICP备2023148730 号-1Suppr @ 2026

文献检索

告别复杂PubMed语法,用中文像聊天一样搜索,搜遍4000万医学文献。AI智能推荐,让科研检索更轻松。

立即免费搜索

文件翻译

保留排版,准确专业,支持PDF/Word/PPT等文件格式,支持 12+语言互译。

免费翻译文档

深度研究

AI帮你快速写综述,25分钟生成高质量综述,智能提取关键信息,辅助科研写作。

立即免费体验

活性氧诱导系统金黄色葡萄球菌感染期间的抗生素耐药性。

Reactive oxygen species induce antibiotic tolerance during systemic Staphylococcus aureus infection.

机构信息

Department of Microbiology and Immunology, University of North Carolina at Chapel Hill, Chapel Hill, NC, USA.

Lineberger Comprehensive Cancer Center, University of North Carolina at Chapel Hill, Chapel Hill, NC, USA.

出版信息

Nat Microbiol. 2020 Feb;5(2):282-290. doi: 10.1038/s41564-019-0627-y. Epub 2019 Dec 9.

DOI:10.1038/s41564-019-0627-y
PMID:31819212
原文链接:https://pmc.ncbi.nlm.nih.gov/articles/PMC6992501/
Abstract

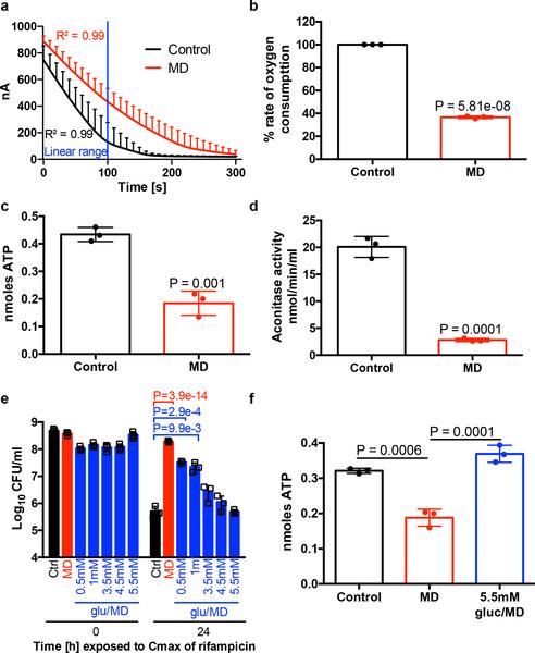
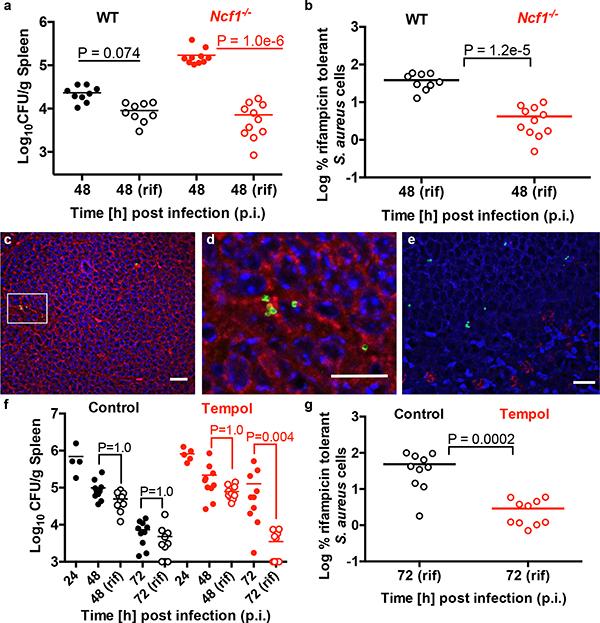
Staphylococcus aureus is a major human pathogen that causes an array of infections ranging from minor skin infections to more serious infections, including osteomyelitis, endocarditis, necrotizing pneumonia and sepsis. These more serious infections usually arise from an initial bloodstream infection and are frequently recalcitrant to antibiotic treatment. Phagocytosis by macrophages and neutrophils is the primary mechanism through which S. aureus infection is controlled by the immune system. Macrophages have been shown to be a major reservoir of S. aureus in vivo, but the role of macrophages in the induction of antibiotic tolerance has not been explored. Here, we show that macrophages not only fail to efficiently kill phagocytosed S. aureus, but also induce tolerance to multiple antibiotics. Reactive oxygen species generated by respiratory burst attack iron-sulfur cluster-containing proteins, including TCA-cycle enzymes, result in decreased respiration, lower ATP and increased antibiotic tolerance. We further show that respiratory burst induces antibiotic tolerance in the spleen during a murine systemic infection. These results suggest that a major component of the innate immune response is antagonistic to the bactericidal activities of antibiotics.

摘要

金黄色葡萄球菌是一种主要的人类病原体,可引起多种感染,从轻微的皮肤感染到更严重的感染,包括骨髓炎、心内膜炎、坏死性肺炎和败血症。这些更严重的感染通常源于初始的血液感染,并且经常对抗生素治疗有抗药性。巨噬细胞和中性粒细胞的吞噬作用是免疫系统控制金黄色葡萄球菌感染的主要机制。已经表明巨噬细胞是体内金黄色葡萄球菌的主要储存库,但巨噬细胞在诱导抗生素耐药性方面的作用尚未得到探索。在这里,我们表明巨噬细胞不仅不能有效地杀死吞噬的金黄色葡萄球菌,而且还诱导对多种抗生素的耐药性。呼吸爆发产生的活性氧攻击含铁硫簇的蛋白质,包括三羧酸循环酶,导致呼吸减少、ATP 降低和抗生素耐药性增加。我们进一步表明,呼吸爆发在小鼠全身感染期间诱导脾脏中的抗生素耐药性。这些结果表明,先天免疫反应的一个主要组成部分与抗生素的杀菌活性相拮抗。

https://cdn.ncbi.nlm.nih.gov/pmc/blobs/6ced/6992501/a132a987309e/nihms-1541811-f0004.jpg
https://cdn.ncbi.nlm.nih.gov/pmc/blobs/6ced/6992501/6c665d56342b/nihms-1541811-f0005.jpg
https://cdn.ncbi.nlm.nih.gov/pmc/blobs/6ced/6992501/17704c2a4b88/nihms-1541811-f0006.jpg
https://cdn.ncbi.nlm.nih.gov/pmc/blobs/6ced/6992501/c4fdcb950d23/nihms-1541811-f0007.jpg
https://cdn.ncbi.nlm.nih.gov/pmc/blobs/6ced/6992501/2f7b6f618c31/nihms-1541811-f0008.jpg
https://cdn.ncbi.nlm.nih.gov/pmc/blobs/6ced/6992501/497cb0b77b79/nihms-1541811-f0009.jpg
https://cdn.ncbi.nlm.nih.gov/pmc/blobs/6ced/6992501/928dde2a951f/nihms-1541811-f0010.jpg
https://cdn.ncbi.nlm.nih.gov/pmc/blobs/6ced/6992501/582284db93dd/nihms-1541811-f0011.jpg
https://cdn.ncbi.nlm.nih.gov/pmc/blobs/6ced/6992501/da426b198eed/nihms-1541811-f0012.jpg
https://cdn.ncbi.nlm.nih.gov/pmc/blobs/6ced/6992501/4919d03334f1/nihms-1541811-f0001.jpg
https://cdn.ncbi.nlm.nih.gov/pmc/blobs/6ced/6992501/64993af4a157/nihms-1541811-f0002.jpg
https://cdn.ncbi.nlm.nih.gov/pmc/blobs/6ced/6992501/225f89173d31/nihms-1541811-f0003.jpg
https://cdn.ncbi.nlm.nih.gov/pmc/blobs/6ced/6992501/a132a987309e/nihms-1541811-f0004.jpg
https://cdn.ncbi.nlm.nih.gov/pmc/blobs/6ced/6992501/6c665d56342b/nihms-1541811-f0005.jpg
https://cdn.ncbi.nlm.nih.gov/pmc/blobs/6ced/6992501/17704c2a4b88/nihms-1541811-f0006.jpg
https://cdn.ncbi.nlm.nih.gov/pmc/blobs/6ced/6992501/c4fdcb950d23/nihms-1541811-f0007.jpg
https://cdn.ncbi.nlm.nih.gov/pmc/blobs/6ced/6992501/2f7b6f618c31/nihms-1541811-f0008.jpg
https://cdn.ncbi.nlm.nih.gov/pmc/blobs/6ced/6992501/497cb0b77b79/nihms-1541811-f0009.jpg
https://cdn.ncbi.nlm.nih.gov/pmc/blobs/6ced/6992501/928dde2a951f/nihms-1541811-f0010.jpg
https://cdn.ncbi.nlm.nih.gov/pmc/blobs/6ced/6992501/582284db93dd/nihms-1541811-f0011.jpg
https://cdn.ncbi.nlm.nih.gov/pmc/blobs/6ced/6992501/da426b198eed/nihms-1541811-f0012.jpg
https://cdn.ncbi.nlm.nih.gov/pmc/blobs/6ced/6992501/4919d03334f1/nihms-1541811-f0001.jpg
https://cdn.ncbi.nlm.nih.gov/pmc/blobs/6ced/6992501/64993af4a157/nihms-1541811-f0002.jpg
https://cdn.ncbi.nlm.nih.gov/pmc/blobs/6ced/6992501/225f89173d31/nihms-1541811-f0003.jpg
https://cdn.ncbi.nlm.nih.gov/pmc/blobs/6ced/6992501/a132a987309e/nihms-1541811-f0004.jpg

相似文献

1
Reactive oxygen species induce antibiotic tolerance during systemic Staphylococcus aureus infection.活性氧诱导系统金黄色葡萄球菌感染期间的抗生素耐药性。
Nat Microbiol. 2020 Feb;5(2):282-290. doi: 10.1038/s41564-019-0627-y. Epub 2019 Dec 9.
2
Influenza infection suppresses NADPH oxidase-dependent phagocytic bacterial clearance and enhances susceptibility to secondary methicillin-resistant Staphylococcus aureus infection.流感感染抑制 NADPH 氧化酶依赖性吞噬细菌清除作用,增加对继发性耐甲氧西林金黄色葡萄球菌感染的易感性。
J Immunol. 2014 Apr 1;192(7):3301-7. doi: 10.4049/jimmunol.1303049. Epub 2014 Feb 21.
3
Epic Immune Battles of History: Neutrophils vs. .历史上的史诗级免疫之战:中性粒细胞对决……
Front Cell Infect Microbiol. 2017 Jun 30;7:286. doi: 10.3389/fcimb.2017.00286. eCollection 2017.
4
Large-conductance calcium-activated potassium channel activity is absent in human and mouse neutrophils and is not required for innate immunity.人类和小鼠中性粒细胞中不存在大电导钙激活钾通道活性,且先天免疫不需要该通道活性。
Am J Physiol Cell Physiol. 2007 Jul;293(1):C45-54. doi: 10.1152/ajpcell.00450.2006. Epub 2007 Feb 28.
5
Staphylococcus aureus Lipoic Acid Synthesis Limits Macrophage Reactive Oxygen and Nitrogen Species Production To Promote Survival during Infection.金黄色葡萄球菌硫辛酸合成限制巨噬细胞活性氧和氮物种的产生,以促进感染期间的存活。
Infect Immun. 2019 Sep 19;87(10). doi: 10.1128/IAI.00344-19. Print 2019 Oct.
6
Staphylococcal DNA Repair Is Required for Infection.葡萄球菌 DNA 修复对于感染是必需的。
mBio. 2020 Nov 17;11(6):e02288-20. doi: 10.1128/mBio.02288-20.
7
In Staphylococcus aureus, the Particulate State of the Cell Envelope Is Required for the Efficient Induction of Host Defense Responses.在金黄色葡萄球菌中,细胞包膜的颗粒状态是有效诱导宿主防御反应所必需的。
Infect Immun. 2019 Nov 18;87(12). doi: 10.1128/IAI.00674-19. Print 2019 Dec.
8
The Role of Macrophages in Infection.巨噬细胞在 感染中的作用。
Front Immunol. 2021 Jan 19;11:620339. doi: 10.3389/fimmu.2020.620339. eCollection 2020.
9
Fosfomycin enhances phagocyte-mediated killing of Staphylococcus aureus by extracellular traps and reactive oxygen species.磷霉素通过细胞外陷阱和活性氧增强吞噬细胞介导的对金黄色葡萄球菌的杀伤作用。
Sci Rep. 2016 Jan 18;6:19262. doi: 10.1038/srep19262.
10
Inhibition of the ATP synthase sensitizes Staphylococcus aureus towards human antimicrobial peptides.抑制三磷酸腺苷合酶使金黄色葡萄球菌对人体抗菌肽敏感。
Sci Rep. 2020 Jul 9;10(1):11391. doi: 10.1038/s41598-020-68146-4.

引用本文的文献

1
Emerging role of the TCA cycle and its metabolites in lung disease.三羧酸循环及其代谢产物在肺部疾病中的新作用
Front Physiol. 2025 Aug 15;16:1621013. doi: 10.3389/fphys.2025.1621013. eCollection 2025.
2
Macrophage-derived reactive oxygen species promote aggresome formation contributing to bacterial antibiotic persistence.巨噬细胞衍生的活性氧促进包含体形成,导致细菌对抗生素产生持久性。
Imeta. 2025 Jun 22;4(4):e70059. doi: 10.1002/imt2.70059. eCollection 2025 Aug.
3
Structure and Nitrite Reductase Activity of the Di-iron Protein ScdA in .

本文引用的文献

1
Slow growth determines nonheritable antibiotic resistance in .缓慢的生长决定了 的非遗传性抗生素耐药性。
Sci Signal. 2019 Jul 30;12(592):eaax3938. doi: 10.1126/scisignal.aax3938.
2
Mitochondria-Derived Vesicles Deliver Antimicrobial Reactive Oxygen Species to Control Phagosome-Localized Staphylococcus aureus.线粒体衍生囊泡向吞噬体局部递送抗菌活性氧物种以控制金黄色葡萄球菌。
Cell Host Microbe. 2018 Nov 14;24(5):625-636.e5. doi: 10.1016/j.chom.2018.10.005. Epub 2018 Oct 25.
3
Inactivation of TCA cycle enhances Staphylococcus aureus persister cell formation in stationary phase.
嗜热栖热放线菌中二铁蛋白ScdA的结构与亚硝酸还原酶活性
J Am Chem Soc. 2025 Sep 3;147(35):31558-31569. doi: 10.1021/jacs.5c05573. Epub 2025 Aug 22.
4
Methicillin-resistant and susceptible Staphylococcus aureus: tolerance, immune evasion and treatment.耐甲氧西林和敏感金黄色葡萄球菌:耐受性、免疫逃避与治疗
Nat Rev Microbiol. 2025 Aug 20. doi: 10.1038/s41579-025-01226-2.
5
Inactivation of branched-chain amino acid uptake halts Staphylococcus aureus growth and induces bacterial quiescence within macrophages.支链氨基酸摄取失活会阻止金黄色葡萄球菌生长并诱导巨噬细胞内的细菌静止。
PLoS Pathog. 2025 Aug 8;21(8):e1013291. doi: 10.1371/journal.ppat.1013291. eCollection 2025 Aug.
6
Recent advances in the understanding, detection and therapeutic targeting of bacterial recalcitrance.细菌顽固性在理解、检测和治疗靶向方面的最新进展。
BMC Microbiol. 2025 Aug 8;25(1):488. doi: 10.1186/s12866-025-04210-1.
7
The impact of bacterial purine metabolism on antibiotic efficacy.细菌嘌呤代谢对抗生素疗效的影响。
NPJ Antimicrob Resist. 2025 Aug 4;3(1):69. doi: 10.1038/s44259-025-00139-7.
8
Staphylococcus aureus exploits lipoic acid salvage to combat host oxidative stress.金黄色葡萄球菌利用硫辛酸补救途径来对抗宿主的氧化应激。
Cell Rep. 2025 Aug 26;44(8):116095. doi: 10.1016/j.celrep.2025.116095. Epub 2025 Aug 2.
9
liver abscesses: pathogenesis, treatment, and ongoing challenges.肝脓肿:发病机制、治疗及当前挑战
Infect Immun. 2025 Aug 12;93(8):e0050824. doi: 10.1128/iai.00508-24. Epub 2025 Jul 3.
10
Cationic Polymer Micelles as Carriers of Bioactive Sesquiterpene Lactones from L. for Effective Treatment of Bacterial Biofilms.阳离子聚合物胶束作为来自地锦草的生物活性倍半萜内酯的载体用于有效治疗细菌生物膜
Pharmaceutics. 2025 Jun 19;17(6):800. doi: 10.3390/pharmaceutics17060800.
三羧酸循环失活增强了静止期金黄色葡萄球菌持续生存细胞的形成。
Sci Rep. 2018 Jul 18;8(1):10849. doi: 10.1038/s41598-018-29123-0.
4
Polarizing Macrophages In Vitro.体外极化巨噬细胞。
Methods Mol Biol. 2018;1784:119-126. doi: 10.1007/978-1-4939-7837-3_12.
5
S. aureus Evades Macrophage Killing through NLRP3-Dependent Effects on Mitochondrial Trafficking.金黄色葡萄球菌通过 NLRP3 依赖性作用逃避巨噬细胞杀伤作用。
Cell Rep. 2018 Feb 27;22(9):2431-2441. doi: 10.1016/j.celrep.2018.02.027.
6
Pseudomonas aeruginosa exoproducts determine antibiotic efficacy against Staphylococcus aureus.铜绿假单胞菌外毒素产物决定了对金黄色葡萄球菌的抗生素疗效。
PLoS Biol. 2017 Nov 27;15(11):e2003981. doi: 10.1371/journal.pbio.2003981. eCollection 2017 Nov.
7
Bacterial persistence induced by salicylate via reactive oxygen species.水杨酸通过活性氧诱导细菌持久存在。
Sci Rep. 2017 Mar 10;7:43839. doi: 10.1038/srep43839.
8
Persister formation in Staphylococcus aureus is associated with ATP depletion.金黄色葡萄球菌中持久菌的形成与 ATP 耗竭有关。
Nat Microbiol. 2016 Apr 18;1:16051. doi: 10.1038/nmicrobiol.2016.51.
9
Nox2-derived oxidative stress results in inefficacy of antibiotics against post-influenza S. aureus pneumonia.Nox2 衍生的氧化应激导致抗生素对流感后金黄色葡萄球菌肺炎治疗无效。
J Exp Med. 2016 Aug 22;213(9):1851-64. doi: 10.1084/jem.20150514. Epub 2016 Aug 15.
10
Identification and treatment of the Staphylococcus aureus reservoir in vivo.体内金黄色葡萄球菌储存库的鉴定与治疗。
J Exp Med. 2016 Jun 27;213(7):1141-51. doi: 10.1084/jem.20160334. Epub 2016 Jun 20.