• 文献检索
  • 文档翻译
  • 深度研究
  • 学术资讯
  • Suppr Zotero 插件Zotero 插件
  • 邀请有礼
  • 套餐&价格
  • 历史记录
应用&插件
Suppr Zotero 插件Zotero 插件浏览器插件Mac 客户端Windows 客户端微信小程序
定价
高级版会员购买积分包购买API积分包
服务
文献检索文档翻译深度研究API 文档MCP 服务
关于我们
关于 Suppr公司介绍联系我们用户协议隐私条款
关注我们

Suppr 超能文献

核心技术专利:CN118964589B侵权必究
粤ICP备2023148730 号-1Suppr @ 2026

文献检索

告别复杂PubMed语法,用中文像聊天一样搜索,搜遍4000万医学文献。AI智能推荐,让科研检索更轻松。

立即免费搜索

文件翻译

保留排版,准确专业,支持PDF/Word/PPT等文件格式,支持 12+语言互译。

免费翻译文档

深度研究

AI帮你快速写综述,25分钟生成高质量综述,智能提取关键信息,辅助科研写作。

立即免费体验

单细胞免疫分析揭示单个B细胞存在不止一种抗体。

More than one antibody of individual B cells revealed by single-cell immune profiling.

作者信息

Shi Zhan, Zhang Qingyang, Yan Huige, Yang Ying, Wang Pingzhang, Zhang Yixiao, Deng Zhenling, Yu Meng, Zhou Wenjing, Wang Qianqian, Yang Xi, Mo Xiaoning, Zhang Chi, Huang Jing, Dai Hui, Sun Baofa, Zhao Yongliang, Zhang Liang, Yang Yun-Gui, Qiu Xiaoyan

机构信息

1Department of Immunology, School of Basic Medical Sciences, Peking University, Beijing, 100191 China.

2NHC Key Laboratory of Medical Immunology, Peking University, Beijing, 100191 China.

出版信息

Cell Discov. 2019 Dec 10;5:64. doi: 10.1038/s41421-019-0137-3. eCollection 2019.

DOI:10.1038/s41421-019-0137-3
PMID:31839985
原文链接:https://pmc.ncbi.nlm.nih.gov/articles/PMC6901605/
Abstract

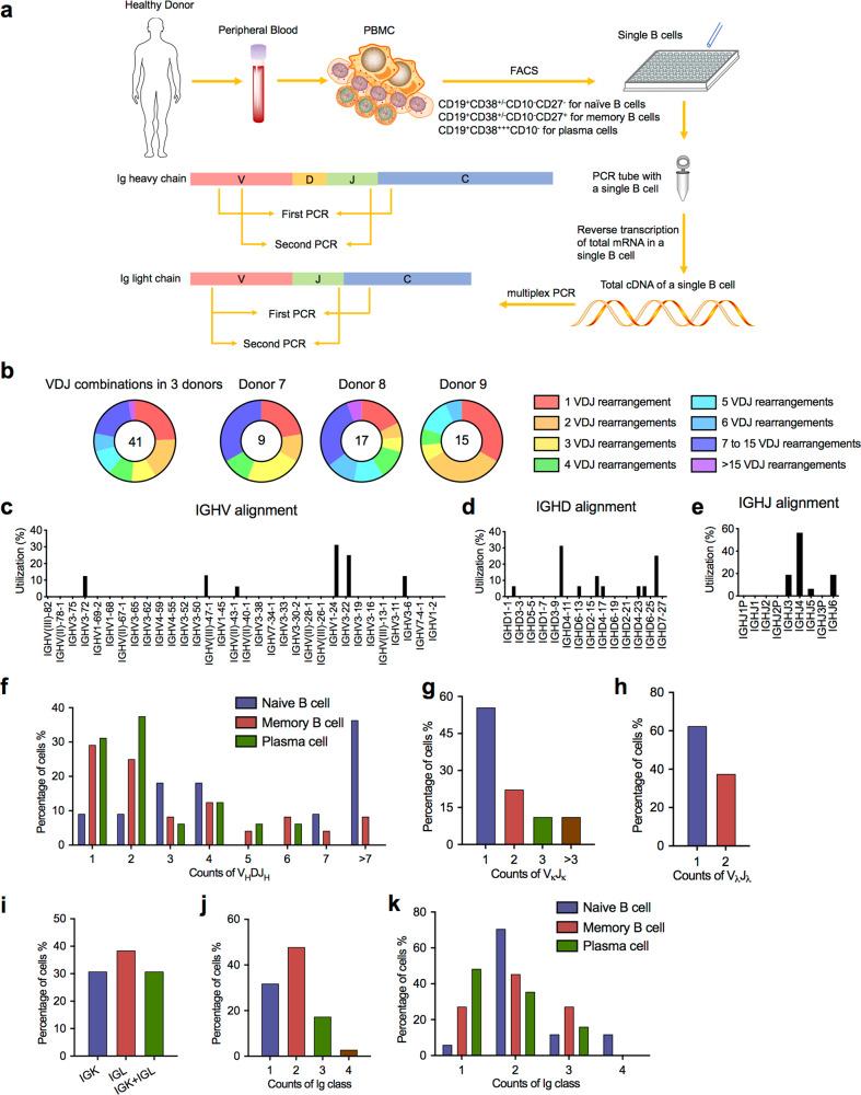
Antibodies have a common structure consisting of two identical heavy (H) and two identical light (L) chains. It is widely accepted that a single mature B cell produces a single antibody through restricted synthesis of only one VDJ (encoding the H-chain variable region) and one VJ (encoding the L-chain variable region) via recombination. Naive B cells undergo class-switch recombination (CSR) from initially producing membrane-bound IgM and IgD to expressing more effective membrane-bound IgG, IgA, or IgE when encountering antigens. To ensure the "one cell - one antibody" paradigm, only the constant region of the H chain is replaced during CSR, while the rearranged VDJ pattern and the L chain are kept unchanged. To define those long-standing classical concepts at the single-cell transcriptome level, we applied the Chromium Single-Cell Immune Profiling Solution and Sanger sequencing to evaluate the Ig transcriptome repertoires of single B cells. Consistent with the "one cell - one antibody" rule, most of the B cells showed one V(D)J recombination pattern. Intriguingly, however, two or more VDJ or VJ recombination patterns of IgH chain or IgL chain were also observed in hundreds to thousands of single B cells. Moreover, each Ig class showed unique VDJ recombination pattern in a single B-cell expressing multiple Ig classes. Together, our findings reveal an unprecedented presence of multi-Ig specificity in some single B cells, implying regulation of Ig gene rearrangement and class switching that differs from the classical mechanisms of both the "one cell - one antibody" rule and CSR.

摘要

抗体具有共同的结构,由两条相同的重链(H)和两条相同的轻链(L)组成。人们普遍认为,单个成熟B细胞通过重组仅限制合成一个VDJ(编码重链可变区)和一个VJ(编码轻链可变区)来产生单一抗体。初始B细胞在遇到抗原时会经历类别转换重组(CSR),从最初产生膜结合型IgM和IgD转变为表达更有效的膜结合型IgG、IgA或IgE。为确保“一个细胞 - 一种抗体”模式,在CSR过程中仅重链的恒定区被替换,而重排的VDJ模式和轻链保持不变。为了在单细胞转录组水平上定义这些长期存在的经典概念,我们应用了铬单细胞免疫分析解决方案和桑格测序来评估单个B细胞的Ig转录组库。与“一个细胞 - 一种抗体”规则一致,大多数B细胞显示出一种V(D)J重组模式。然而,有趣的是,在数百到数千个单个B细胞中也观察到了两条或更多条IgH链或IgL链的VDJ或VJ重组模式。此外,在表达多种Ig类别的单个B细胞中,每种Ig类别都显示出独特的VDJ重组模式。总之,我们的研究结果揭示了一些单个B细胞中前所未有的多Ig特异性的存在,这意味着Ig基因重排和类别转换的调控不同于“一个细胞 - 一种抗体”规则和CSR的经典机制。

https://cdn.ncbi.nlm.nih.gov/pmc/blobs/955a/6901605/38a1948757ba/41421_2019_137_Fig4_HTML.jpg
https://cdn.ncbi.nlm.nih.gov/pmc/blobs/955a/6901605/93cb00c197ab/41421_2019_137_Fig1_HTML.jpg
https://cdn.ncbi.nlm.nih.gov/pmc/blobs/955a/6901605/b46222fbd26f/41421_2019_137_Fig2_HTML.jpg
https://cdn.ncbi.nlm.nih.gov/pmc/blobs/955a/6901605/d72a3b08007f/41421_2019_137_Fig3_HTML.jpg
https://cdn.ncbi.nlm.nih.gov/pmc/blobs/955a/6901605/38a1948757ba/41421_2019_137_Fig4_HTML.jpg
https://cdn.ncbi.nlm.nih.gov/pmc/blobs/955a/6901605/93cb00c197ab/41421_2019_137_Fig1_HTML.jpg
https://cdn.ncbi.nlm.nih.gov/pmc/blobs/955a/6901605/b46222fbd26f/41421_2019_137_Fig2_HTML.jpg
https://cdn.ncbi.nlm.nih.gov/pmc/blobs/955a/6901605/d72a3b08007f/41421_2019_137_Fig3_HTML.jpg
https://cdn.ncbi.nlm.nih.gov/pmc/blobs/955a/6901605/38a1948757ba/41421_2019_137_Fig4_HTML.jpg

相似文献

1
More than one antibody of individual B cells revealed by single-cell immune profiling.单细胞免疫分析揭示单个B细胞存在不止一种抗体。
Cell Discov. 2019 Dec 10;5:64. doi: 10.1038/s41421-019-0137-3. eCollection 2019.
2
Genetic Characteristics of Non B Cell-Derived Immunoglobulin Genes.非 B 细胞来源免疫球蛋白基因的遗传特征。
Adv Exp Med Biol. 2024;1445:37-46. doi: 10.1007/978-981-97-0511-5_3.
3
Individual B cells transcribe multiple rearranged immunoglobulin light chains in teleost fish.硬骨鱼中的单个B细胞转录多个重排的免疫球蛋白轻链。
iScience. 2021 May 24;24(6):102615. doi: 10.1016/j.isci.2021.102615. eCollection 2021 Jun 25.
4
Induction of Ig somatic hypermutation and class switching in a human monoclonal IgM+ IgD+ B cell line in vitro: definition of the requirements and modalities of hypermutation.体外诱导人单克隆IgM⁺IgD⁺ B细胞系中的Ig体细胞超突变和类别转换:超突变的要求和方式的定义
J Immunol. 1999 Mar 15;162(6):3437-47.
5
Regulation of immunoglobulin class-switch recombination: choreography of noncoding transcription, targeted DNA deamination, and long-range DNA repair.免疫球蛋白类别转换重组的调控:非编码转录、靶向 DNA 脱氨酶和长程 DNA 修复的协同作用。
Adv Immunol. 2014;122:1-57. doi: 10.1016/B978-0-12-800267-4.00001-8.
6
Molecular Mechanisms of IgE Class Switch Recombination.IgE类别转换重组的分子机制
Curr Top Microbiol Immunol. 2015;388:21-37. doi: 10.1007/978-3-319-13725-4_2.
7
Interallelic class switch recombination contributes significantly to class switching in mouse B cells.等位基因间类别转换重组对小鼠B细胞的类别转换有显著贡献。
J Immunol. 2005 May 15;174(10):6176-83. doi: 10.4049/jimmunol.174.10.6176.
8
IgH class switching and translocations use a robust non-classical end-joining pathway.免疫球蛋白重链类别转换和易位使用一种强大的非经典末端连接途径。
Nature. 2007 Sep 27;449(7161):478-82. doi: 10.1038/nature06020. Epub 2007 Aug 22.
9
Single-Cell Sequencing Confirms Transcripts and VDJ Rearrangements of Immunoglobulin Genes in Human Podocytes.单细胞测序技术确认了人足细胞中免疫球蛋白基因的转录本和 VDJ 重排。
Genes (Basel). 2021 Mar 25;12(4):472. doi: 10.3390/genes12040472.
10
IgH chain class switch recombination: mechanism and regulation.免疫球蛋白重链类别转换重组:机制与调控
J Immunol. 2014 Dec 1;193(11):5370-8. doi: 10.4049/jimmunol.1401849.

引用本文的文献

1
Mouse lemur cell atlas informs primate genes, physiology and disease.小鼠狐猴细胞图谱为灵长类基因、生理学和疾病研究提供信息。
Nature. 2025 Aug;644(8075):185-196. doi: 10.1038/s41586-025-09114-8. Epub 2025 Jul 30.
2
Development of Monoclonal Antibodies for Identifying Plant-Parasitic Nematodes.用于鉴定植物寄生线虫的单克隆抗体的研制
J Nematol. 2025 Jul 19;57(1):20250024. doi: 10.2478/jofnem-2025-0024. eCollection 2025 Feb.
3
Comparison of sequence- and structure-based antibody clustering approaches on simulated repertoire sequencing data.

本文引用的文献

1
Comprehensive Integration of Single-Cell Data.单细胞数据的综合整合。
Cell. 2019 Jun 13;177(7):1888-1902.e21. doi: 10.1016/j.cell.2019.05.031. Epub 2019 Jun 6.
2
Transposon molecular domestication and the evolution of the RAG recombinase.转座子分子驯化与 RAG 重组酶的进化。
Nature. 2019 May;569(7754):79-84. doi: 10.1038/s41586-019-1093-7. Epub 2019 Apr 10.
3
Organoid Modeling of the Tumor Immune Microenvironment.类器官肿瘤免疫微环境模型构建
基于序列和结构的抗体聚类方法在模拟库测序数据上的比较
PLoS Comput Biol. 2025 May 30;21(5):e1013057. doi: 10.1371/journal.pcbi.1013057. eCollection 2025 May.
4
Perspective on Immunoglobulin N-Glycosylation Status in Follicular Lymphoma: Uncovering BCR-Dependent and Independent Mechanisms Driving Subclonal Evolution.滤泡性淋巴瘤中免疫球蛋白N-糖基化状态的视角:揭示驱动亚克隆进化的BCR依赖性和非依赖性机制
Cancers (Basel). 2025 Apr 4;17(7):1219. doi: 10.3390/cancers17071219.
5
Decoding B Cells in Autoimmune Diseases Through ScRNA + BCR-Seq: Current Knowledge and Future Directions.通过单细胞RNA测序+B细胞受体测序解析自身免疫性疾病中的B细胞:当前认知与未来方向
Cells. 2025 Apr 3;14(7):539. doi: 10.3390/cells14070539.
6
Learning antibody sequence constraints from allelic inclusion.从等位基因包含中学习抗体序列约束条件。
bioRxiv. 2024 Oct 25:2024.10.22.619760. doi: 10.1101/2024.10.22.619760.
7
Characterization of latently infected EBV+ antibody-secreting B cells isolated from ovarian tumors and malignant ascites.从卵巢肿瘤和恶性腹水中分离出的潜伏感染的EBV阳性抗体分泌B细胞的特征分析。
Front Immunol. 2024 Jul 17;15:1379175. doi: 10.3389/fimmu.2024.1379175. eCollection 2024.
8
Expression, Function, and Significance of Non B Cell-Derived Immunoglobulin in Haematological System.血液系统中非 B 细胞来源免疫球蛋白的表达、功能及意义
Adv Exp Med Biol. 2024;1445:179-188. doi: 10.1007/978-981-97-0511-5_15.
9
Comparison of Non B-Ig and B-Ig.非 B-Ig 与 B-Ig 的比较。
Adv Exp Med Biol. 2024;1445:73-88. doi: 10.1007/978-981-97-0511-5_6.
10
Genetic Characteristics of Non B Cell-Derived Immunoglobulin Genes.非 B 细胞来源免疫球蛋白基因的遗传特征。
Adv Exp Med Biol. 2024;1445:37-46. doi: 10.1007/978-981-97-0511-5_3.
Cell. 2018 Dec 13;175(7):1972-1988.e16. doi: 10.1016/j.cell.2018.11.021.
4
RAG Chromatin Scanning During V(D)J Recombination and Chromatin Loop Extrusion are Related Processes.RAG 染色体重排期间的染色质扫描与染色质环挤出是相关过程。
Adv Immunol. 2018;139:93-135. doi: 10.1016/bs.ai.2018.07.001. Epub 2018 Aug 27.
5
Does RNA secondary structure drive translation or vice versa?RNA二级结构驱动翻译,还是反之亦然?
Nat Struct Mol Biol. 2018 Aug;25(8):641-643. doi: 10.1038/s41594-018-0100-2.
6
Single-Cell Map of Diverse Immune Phenotypes in the Breast Tumor Microenvironment.乳腺肿瘤微环境中多样化免疫表型的单细胞图谱
Cell. 2018 Aug 23;174(5):1293-1308.e36. doi: 10.1016/j.cell.2018.05.060. Epub 2018 Jun 28.
7
Reverse Transcriptase Mechanism of Somatic Hypermutation: 60 Years of Clonal Selection Theory.体细胞超突变的逆转录酶机制:克隆选择理论的60年
Front Immunol. 2017 Nov 23;8:1611. doi: 10.3389/fimmu.2017.01611. eCollection 2017.
8
Evidence for Ig Light Chain Isotype Exclusion in Shark B Lymphocytes Suggests Ordered Mechanisms.鲨鱼B淋巴细胞中Ig轻链同种型排斥的证据表明存在有序机制。
J Immunol. 2017 Sep 1;199(5):1875-1885. doi: 10.4049/jimmunol.1700762. Epub 2017 Jul 31.
9
AID Recognizes Structured DNA for Class Switch Recombination.活化诱导胞嘧啶脱氨酶识别用于类别转换重组的结构化DNA。
Mol Cell. 2017 Aug 3;67(3):361-373.e4. doi: 10.1016/j.molcel.2017.06.034. Epub 2017 Jul 27.
10
Massively parallel digital transcriptional profiling of single cells.大规模平行数字化单细胞转录组分析。
Nat Commun. 2017 Jan 16;8:14049. doi: 10.1038/ncomms14049.