Suppr超能文献

残余变异不耐受评分检测神经侵袭性疾病中受选择的基因座

Residual Variation Intolerance Score Detects Loci Under Selection in Neuroinvasive .

作者信息

Ferwerda Bart, Maury Mylène M, Brouwer Mathijs C, Hafner Lukas, van der Ende Arie, Bentley Stephen, Lecuit Marc, van de Beek Diederik

机构信息

Department of Neurology, Amsterdam Neuroscience, Amsterdam UMC, University of Amsterdam, Amsterdam, Netherlands.

Institut Pasteur, Biology of Infection Unit, Inserm U1117 and National Reference Centre - WHO Collaborating Centre for Listeria, Paris, France.

出版信息

Front Microbiol. 2019 Nov 26;10:2702. doi: 10.3389/fmicb.2019.02702. eCollection 2019.

Abstract

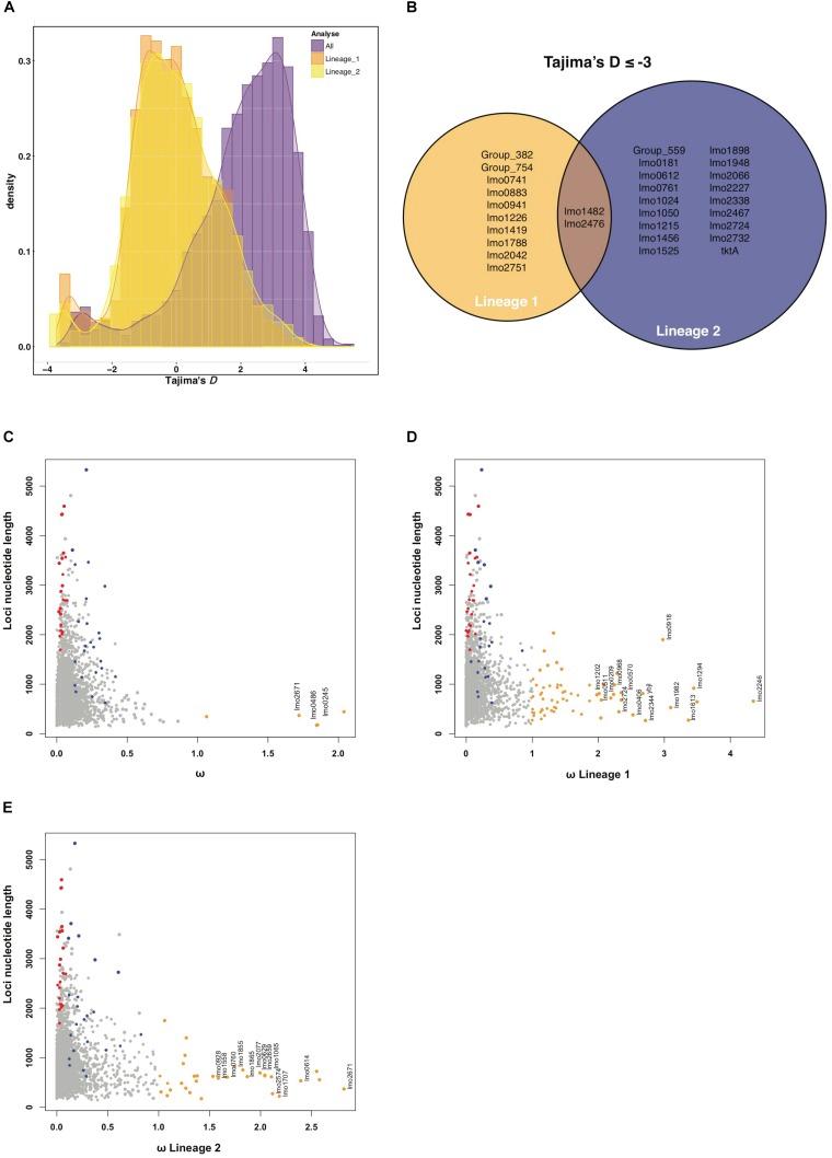
is a Gram-positive bacterium that can be found in a broad range of environments, including soil, food, animals, and humans. can cause a foodborne disease manifesting as sepsis and meningo-encephalitis. To evaluate signals of selection within the core genome of neuroinvasive strains, we sequenced 122 strains from cerebrospinal fluid (CSF) of Dutch meningitis patients and performed a genome-wide analysis using Tajima's D and ω (dN/dS). We also evaluated the residual variation intolerance score (RVIS), a computationally less demanding methodology, to identify loci under selection. Results show that the large genetic distance between the listerial lineages influences the Tajima's D and ω (dN/dS) outcome. Within genetic lineages we detected signals of selection in 6 of 2327 loci (<1%), which were replicated in an external cohort of 105 listerial CSF isolates from France. Functions of identified loci under selection were within metabolism pathways (, encoding aldose 1-epimerase), putative antimicrobial resistance mechanisms (, encoding PBPD3), and virulence factors (, internalin-like protein; , encoding comEC). RVIS over the two genetic lineages showed signals of selection in internalin-like proteins loci potentially involved in pathogen-host interaction (, , and ). Our results show that RVIS can be used to detect bacterial loci under selection.

摘要

是一种革兰氏阳性细菌,可在包括土壤、食物、动物和人类在内的广泛环境中发现。可引起一种食源性疾病,表现为败血症和脑膜脑炎。为了评估神经侵袭性菌株核心基因组内的选择信号,我们对来自荷兰脑膜炎患者脑脊液(CSF)的122株菌株进行了测序,并使用 Tajima's D 和 ω(dN/dS)进行了全基因组分析。我们还评估了残余变异不耐受评分(RVIS),这是一种计算要求较低的方法,以识别处于选择状态的基因座。结果表明,李斯特菌谱系之间的大遗传距离影响了 Tajima's D 和 ω(dN/dS)的结果。在遗传谱系内,我们在2327个基因座中的6个(<1%)检测到选择信号,这些信号在来自法国的105株李斯特菌脑脊液分离株的外部队列中得到了重复。所识别的处于选择状态的基因座的功能在代谢途径内(,编码醛糖1-表异构酶)、推定的抗菌抗性机制(,编码PBPD3)和毒力因子(,类内化蛋白;,编码comEC)。两个遗传谱系的RVIS显示出在可能参与病原体-宿主相互作用的类内化蛋白基因座中有选择信号(,,和)。我们的结果表明,RVIS可用于检测处于选择状态的细菌基因座。

https://cdn.ncbi.nlm.nih.gov/pmc/blobs/a889/6901971/da19facd4657/fmicb-10-02702-g001.jpg

文献AI研究员

20分钟写一篇综述,助力文献阅读效率提升50倍。

立即体验

用中文搜PubMed

大模型驱动的PubMed中文搜索引擎

马上搜索

文档翻译

学术文献翻译模型,支持多种主流文档格式。

立即体验