Suppr超能文献

低密粒细胞是多发性硬化症和视神经脊髓炎谱系疾病的新型免疫病理学特征。

Low-Density Granulocytes Are a Novel Immunopathological Feature in Both Multiple Sclerosis and Neuromyelitis Optica Spectrum Disorder.

机构信息

Department of Neuropathology, Charité-Universitätsmedizin Berlin, Corporate Member of Freie Universität Berlin, Humboldt-Universität zu Berlin, Berlin Institute of Health, Berlin, Germany.

Department of Rheumatology and Clinical Immunology, Charité-Universitätsmedizin Berlin, Corporate Member of Freie Universität Berlin, Humboldt-Universität zu Berlin, Berlin Institute of Health, Berlin, Germany.

出版信息

Front Immunol. 2019 Nov 29;10:2725. doi: 10.3389/fimmu.2019.02725. eCollection 2019.

Abstract

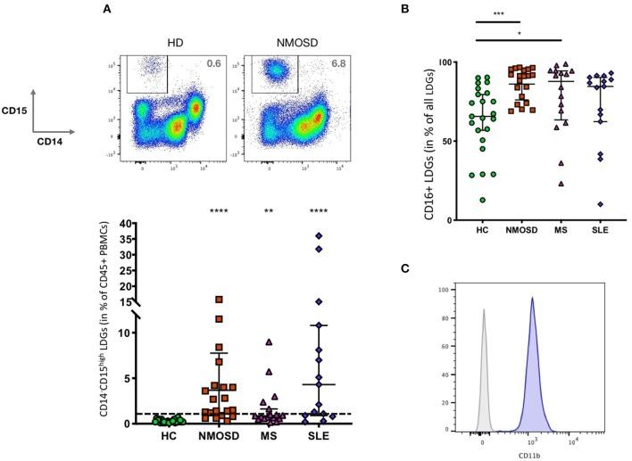
To investigate whether low-density granulocytes (LDGs) are an immunophenotypic feature of patients with multiple sclerosis (MS) or neuromyelitis optica spectrum disorder (NMOSD). Blood samples were collected from 20 patients with NMOSD and 17 patients with MS, as well as from 15 patients with Systemic Lupus Erythematosus (SLE) and 23 Healthy Donors (HD). We isolated peripheral blood mononuclear cells (PBMCs) with density gradient separation and stained the cells with antibodies against CD14, CD15, CD16, and CD45, and analyzed the cells by flow cytometry or imaging flow cytometry. We defined LDGs as CD14CD15 and calculated their share in total PBMC leukocytes (CD45) as well as the share of CD16 LDGs. Clinical data on disease course, medication, and antibody status were obtained. LDGs were significantly more common in MS and NMOSD than in HDs, comparable to SLE samples (median values HD 0.2%, MS 0.9%, NMOSD 2.1%, SLE 4.3%). 0/23 of the HDs, but 17/20 NMOSD and 11/17 MS samples as well as 13/15 SLE samples had at least 0.7 % LDGs. NMOSD patients without continuous immunosuppressive treatment had significantly more LDGs compared to their treated counterparts. LDG nuclear morphology ranged from segmented to rounded, suggesting a heterogeneity within the group. LDGs are a feature of the immunophenotype in some patients with MS and NMOSD.

摘要

为了探究低密粒细胞(LDG)是否是多发性硬化症(MS)或视神经脊髓炎谱系障碍(NMOSD)患者的一种免疫表型特征。我们采集了 20 名 NMOSD 患者、17 名 MS 患者、15 名系统性红斑狼疮(SLE)患者和 23 名健康对照者(HD)的血液样本。我们采用密度梯度分离法分离外周血单个核细胞(PBMC),并用针对 CD14、CD15、CD16 和 CD45 的抗体对细胞进行染色,并通过流式细胞术或成像流式细胞术对细胞进行分析。我们将 LDG 定义为 CD14CD15,并计算其在总 PBMC 白细胞(CD45)中的比例以及 CD16 LDG 的比例。我们还获得了有关疾病病程、药物和抗体状态的临床数据。结果显示,与 HD 相比,MS 和 NMOSD 患者的 LDG 更为常见,与 SLE 样本相当(HD 中位数为 0.2%,MS 中位数为 0.9%,NMOSD 中位数为 2.1%,SLE 中位数为 4.3%)。在 HD 中,0/23 例、NMOSD 中 17/20 例和 MS 中 11/17 例以及 SLE 中 13/15 例样本中至少有 0.7%的样本存在 LDG。未接受持续免疫抑制治疗的 NMOSD 患者的 LDG 明显多于接受治疗的患者。LDG 的核形态从节段性到圆形不等,表明该组内存在异质性。LDG 是一些 MS 和 NMOSD 患者免疫表型的特征。

https://cdn.ncbi.nlm.nih.gov/pmc/blobs/9ce2/6896820/a123bfe29915/fimmu-10-02725-g0001.jpg

文献检索

告别复杂PubMed语法,用中文像聊天一样搜索,搜遍4000万医学文献。AI智能推荐,让科研检索更轻松。

立即免费搜索

文件翻译

保留排版,准确专业,支持PDF/Word/PPT等文件格式,支持 12+语言互译。

免费翻译文档

深度研究

AI帮你快速写综述,25分钟生成高质量综述,智能提取关键信息,辅助科研写作。

立即免费体验