Howard Hughes Medical Institute, Salk Institute for Biological Studies, La Jolla, CA 92037, USA; Plant Biology Laboratory, Salk Institute for Biological Studies, La Jolla, CA 92037, USA.
Howard Hughes Medical Institute, Salk Institute for Biological Studies, La Jolla, CA 92037, USA; Plant Biology Laboratory, Salk Institute for Biological Studies, La Jolla, CA 92037, USA; Institute of Nuclear Agricultural Sciences, Key Laboratory of Nuclear Agricultural Sciences of Ministry of Agriculture and Zhejiang Province, College of Agriculture and Biotechnology, Zhejiang University, Hangzhou 310058, China.
Cell Rep. 2019 Dec 17;29(12):4186-4199.e3. doi: 10.1016/j.celrep.2019.11.051.
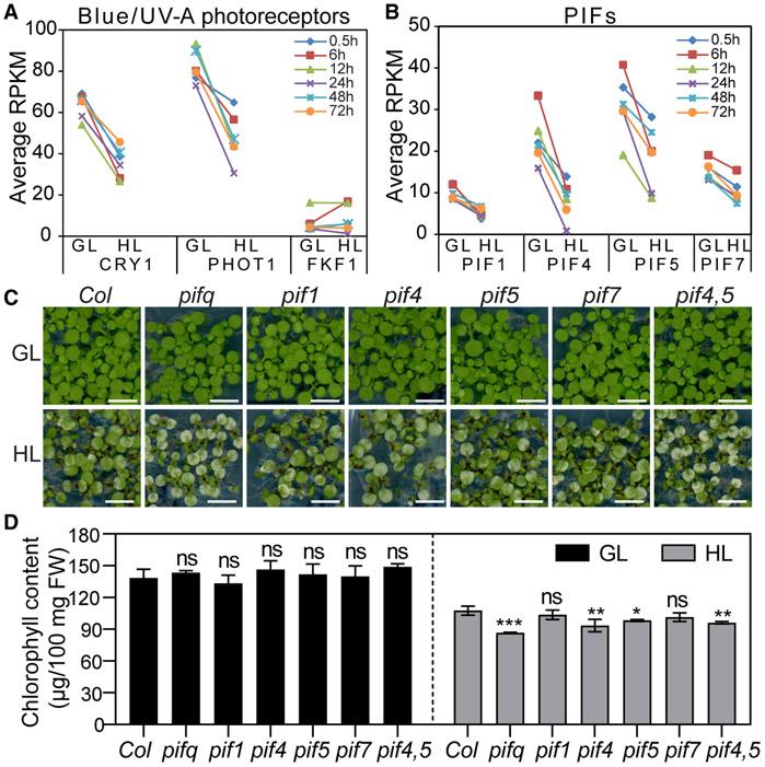
The dynamic and specific transcriptome for high light (HL) stress in plants is poorly understood because heat has confounded previous studies. Here, we perform an in-depth temporal responsive transcriptome analysis and identify the core HL-responsive genes. By eliminating the effect of heat, we uncover a set of genes specifically regulated by high-intensity light-driven signaling. We find that 79% of HL-responsive genes restore their expression to baseline within a 14-h recovery period. Our study reveals that plants respond to HL through dynamic regulation of hormones, particularly abscisic acid (ABA), photosynthesis, and phenylpropanoid pathway genes. Blue/UV-A photoreceptors and phytochrome-interacting factor (PIF) genes are also responsive to HL. We further show that ABA biosynthesis-defective mutant nced3nced5, as well as pif4, pif5, pif4,5, and pif1,3,4,5 mutants, are hypersensitive to HL. Our study presents the dynamic and specific high-intensity light-driven transcriptional landscape in plants during HL stress.
植物高光(HL)胁迫下的动态和特异转录组尚不清楚,因为热先前的研究混淆了。在这里,我们进行了深入的时间响应转录组分析,并鉴定了核心 HL 响应基因。通过消除热的影响,我们发现了一组由高强度光驱动信号专门调节的基因。我们发现,79%的 HL 响应基因在 14 小时的恢复期间内将其表达恢复到基线水平。我们的研究表明,植物通过激素的动态调节来应对 HL,特别是脱落酸(ABA)、光合作用和苯丙烷途径基因。蓝光/UV-A 光受体和光受体相互作用因子(PIF)基因也对 HL 有反应。我们进一步表明,ABA 生物合成缺陷突变体 nced3nced5 以及 pif4、pif5、pif4、5、和 pif1、3、4、5 突变体对 HL 敏感。我们的研究展示了植物在 HL 胁迫下高光驱动转录的动态和特异性。