Suppr超能文献

胎儿和成人造血干细胞之间的空间基因组再组织。

Spatial Genome Re-organization between Fetal and Adult Hematopoietic Stem Cells.

机构信息

Division of Oncology and Center for Childhood Cancer Research, Children's Hospital of Philadelphia, Philadelphia, PA 19104, USA.

Department of Cell and Developmental Biology, Perelman School of Medicine, University of Pennsylvania, Philadelphia, PA 19104, USA.

出版信息

Cell Rep. 2019 Dec 17;29(12):4200-4211.e7. doi: 10.1016/j.celrep.2019.11.065.

Abstract

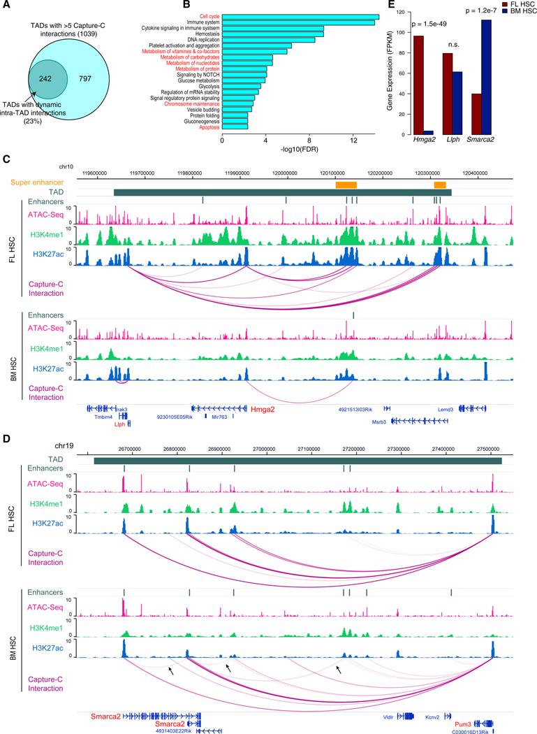
Fetal hematopoietic stem cells (HSCs) undergo a developmental switch to become adult HSCs with distinct functional properties. To better understand the molecular mechanisms underlying the developmental switch, we have conducted deep sequencing of the 3D genome, epigenome, and transcriptome of fetal and adult HSCs in mouse. We find that chromosomal compartments and topologically associating domains (TADs) are largely conserved between fetal and adult HSCs. However, there is a global trend of increased compartmentalization and TAD boundary strength in adult HSCs. In contrast, intra-TAD chromatin interactions are much more dynamic and widespread, involving over a thousand gene promoters and distal enhancers. These developmental-stage-specific enhancer-promoter interactions are mediated by different sets of transcription factors, such as TCF3 and MAFB in fetal HSCs, versus NR4A1 and GATA3 in adult HSCs. Loss-of-function studies of TCF3 confirm the role of TCF3 in mediating condition-specific enhancer-promoter interactions and gene regulation in fetal HSCs.

摘要

胎儿造血干细胞(HSCs)经历了一个发育转变,成为具有不同功能特性的成体 HSCs。为了更好地理解发育转变背后的分子机制,我们对小鼠胎儿和成体 HSCs 的三维基因组、表观基因组和转录组进行了深度测序。我们发现,胎儿和成体 HSCs 之间的染色体区室和拓扑关联域(TAD)在很大程度上是保守的。然而,在成体 HSCs 中,区室化和 TAD 边界强度呈现出整体增强的趋势。相比之下,TAD 内染色质相互作用更加动态和广泛,涉及到一千多个基因启动子和远端增强子。这些发育阶段特异性的增强子-启动子相互作用是由不同的转录因子介导的,例如胎儿 HSCs 中的 TCF3 和 MAFB,而在成体 HSCs 中则是 NR4A1 和 GATA3。TCF3 的功能丧失研究证实了 TCF3 在介导胎儿 HSCs 中条件特异性增强子-启动子相互作用和基因调控中的作用。

https://cdn.ncbi.nlm.nih.gov/pmc/blobs/00cb/7262670/875bed85a15b/nihms-1547115-f0001.jpg

文献AI研究员

20分钟写一篇综述,助力文献阅读效率提升50倍。

立即体验

用中文搜PubMed

大模型驱动的PubMed中文搜索引擎

马上搜索

文档翻译

学术文献翻译模型,支持多种主流文档格式。

立即体验