• 文献检索
  • 文档翻译
  • 深度研究
  • 学术资讯
  • Suppr Zotero 插件Zotero 插件
  • 邀请有礼
  • 套餐&价格
  • 历史记录
应用&插件
Suppr Zotero 插件Zotero 插件浏览器插件Mac 客户端Windows 客户端微信小程序
定价
高级版会员购买积分包购买API积分包
服务
文献检索文档翻译深度研究API 文档MCP 服务
关于我们
关于 Suppr公司介绍联系我们用户协议隐私条款
关注我们

Suppr 超能文献

核心技术专利:CN118964589B侵权必究
粤ICP备2023148730 号-1Suppr @ 2026

文献检索

告别复杂PubMed语法,用中文像聊天一样搜索,搜遍4000万医学文献。AI智能推荐,让科研检索更轻松。

立即免费搜索

文件翻译

保留排版,准确专业,支持PDF/Word/PPT等文件格式,支持 12+语言互译。

免费翻译文档

深度研究

AI帮你快速写综述,25分钟生成高质量综述,智能提取关键信息,辅助科研写作。

立即免费体验

LXR 反向激动剂通过增强三阴性乳腺癌中 CD8 T 细胞的活性来刺激免疫介导的肿瘤破坏。

LXR-inverse agonism stimulates immune-mediated tumor destruction by enhancing CD8 T-cell activity in triple negative breast cancer.

机构信息

The Department of Pharmacology and Physiology, Saint Louis University School of Medicine, Saint Louis, MO, 63104, USA.

The Center for Clinical Pharmacology, Saint Louis College of Pharmacy, Saint Louis, MO, 63110, USA.

出版信息

Sci Rep. 2019 Dec 20;9(1):19530. doi: 10.1038/s41598-019-56038-1.

DOI:10.1038/s41598-019-56038-1
PMID:31863071
原文链接:https://pmc.ncbi.nlm.nih.gov/articles/PMC6925117/
Abstract

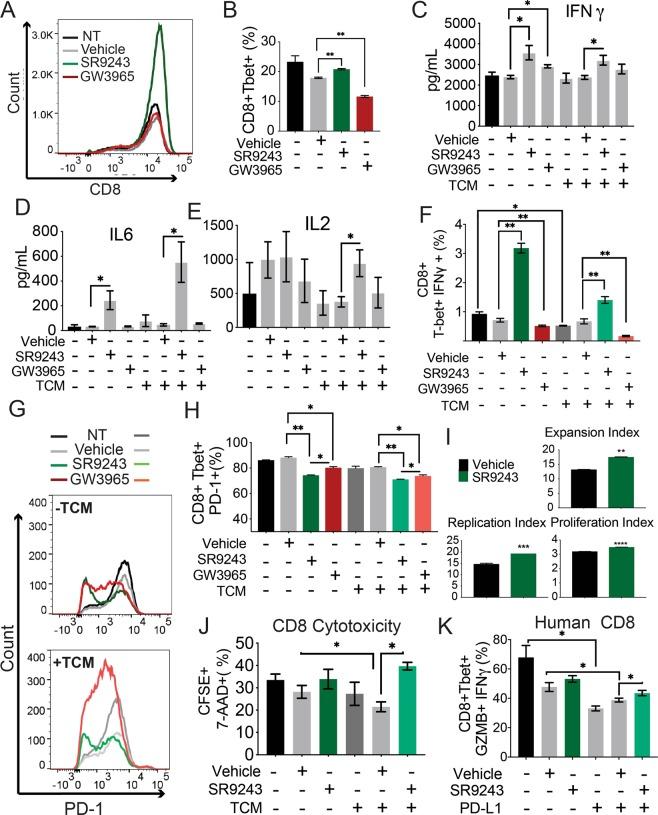
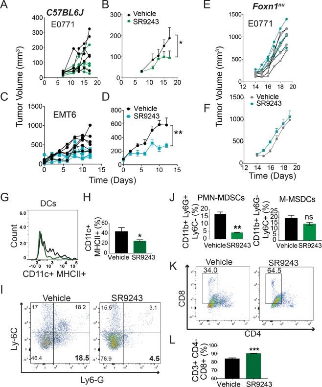
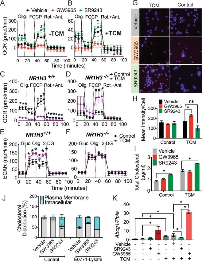
Triple-negative breast cancer (TNBC) is a highly aggressive subtype that is untreatable with hormonal or HER2-targeted therapies and is also typically unresponsive to checkpoint-blockade immunotherapy. Within the tumor microenvironment dysregulated immune cell metabolism has emerged as a key mechanism of tumor immune-evasion. We have discovered that the Liver-X-Receptors (LXRα and LXRβ), nuclear receptors known to regulate lipid metabolism and tumor-immune interaction, are highly activated in TNBC tumor associated myeloid cells. We therefore theorized that inhibiting LXR would induce immune-mediated TNBC-tumor clearance. Here we show that pharmacological inhibition of LXR activity induces tumor destruction primarily through stimulation of CD8+ T-cell cytotoxic activity and mitochondrial metabolism. Our results imply that LXR inverse agonists may be a promising new class of TNBC immunotherapies.

摘要

三阴性乳腺癌(TNBC)是一种高度侵袭性的亚型,无法通过激素或 HER2 靶向治疗,并且通常对检查点阻断免疫疗法无反应。在肿瘤微环境中,失调的免疫细胞代谢已成为肿瘤免疫逃逸的关键机制。我们发现,肝 X 受体(LXRα 和 LXRβ),一种已知调节脂质代谢和肿瘤免疫相互作用的核受体,在 TNBC 肿瘤相关髓样细胞中高度激活。因此,我们推测抑制 LXR 会诱导免疫介导的 TNBC 肿瘤清除。在这里,我们表明 LXR 活性的药理学抑制主要通过刺激 CD8+T 细胞细胞毒性活性和线粒体代谢来诱导肿瘤破坏。我们的结果表明,LXR 反向激动剂可能是一种有前途的 TNBC 免疫治疗新类别。

https://cdn.ncbi.nlm.nih.gov/pmc/blobs/8352/6925117/09acf73714a3/41598_2019_56038_Fig6_HTML.jpg
https://cdn.ncbi.nlm.nih.gov/pmc/blobs/8352/6925117/6dd833672f87/41598_2019_56038_Fig1_HTML.jpg
https://cdn.ncbi.nlm.nih.gov/pmc/blobs/8352/6925117/6c9c7d41c12e/41598_2019_56038_Fig2_HTML.jpg
https://cdn.ncbi.nlm.nih.gov/pmc/blobs/8352/6925117/4669ca927410/41598_2019_56038_Fig3_HTML.jpg
https://cdn.ncbi.nlm.nih.gov/pmc/blobs/8352/6925117/4a518c8f1424/41598_2019_56038_Fig4_HTML.jpg
https://cdn.ncbi.nlm.nih.gov/pmc/blobs/8352/6925117/41d65be03716/41598_2019_56038_Fig5_HTML.jpg
https://cdn.ncbi.nlm.nih.gov/pmc/blobs/8352/6925117/09acf73714a3/41598_2019_56038_Fig6_HTML.jpg
https://cdn.ncbi.nlm.nih.gov/pmc/blobs/8352/6925117/6dd833672f87/41598_2019_56038_Fig1_HTML.jpg
https://cdn.ncbi.nlm.nih.gov/pmc/blobs/8352/6925117/6c9c7d41c12e/41598_2019_56038_Fig2_HTML.jpg
https://cdn.ncbi.nlm.nih.gov/pmc/blobs/8352/6925117/4669ca927410/41598_2019_56038_Fig3_HTML.jpg
https://cdn.ncbi.nlm.nih.gov/pmc/blobs/8352/6925117/4a518c8f1424/41598_2019_56038_Fig4_HTML.jpg
https://cdn.ncbi.nlm.nih.gov/pmc/blobs/8352/6925117/41d65be03716/41598_2019_56038_Fig5_HTML.jpg
https://cdn.ncbi.nlm.nih.gov/pmc/blobs/8352/6925117/09acf73714a3/41598_2019_56038_Fig6_HTML.jpg

相似文献

1
LXR-inverse agonism stimulates immune-mediated tumor destruction by enhancing CD8 T-cell activity in triple negative breast cancer.LXR 反向激动剂通过增强三阴性乳腺癌中 CD8 T 细胞的活性来刺激免疫介导的肿瘤破坏。
Sci Rep. 2019 Dec 20;9(1):19530. doi: 10.1038/s41598-019-56038-1.
2
Characterization of immune responses to anti-PD-1 mono and combination immunotherapy in hematopoietic humanized mice implanted with tumor xenografts.在植入肿瘤异种移植物的造血人源化小鼠中对抗 PD-1 单药和联合免疫治疗的免疫反应特征。
J Immunother Cancer. 2019 Feb 8;7(1):37. doi: 10.1186/s40425-019-0518-z.
3
Tumor-derived exosomal ICAM1 promotes bone metastasis of triple-negative breast cancer by inducing CD8+ T cell exhaustion.肿瘤来源的外泌体 ICAM1 通过诱导 CD8+T 细胞耗竭促进三阴性乳腺癌骨转移。
Int J Biochem Cell Biol. 2024 Oct;175:106637. doi: 10.1016/j.biocel.2024.106637. Epub 2024 Aug 13.
4
Selective glutamine metabolism inhibition in tumor cells improves antitumor T lymphocyte activity in triple-negative breast cancer.选择性谷氨酰胺代谢抑制可提高三阴性乳腺癌肿瘤细胞中抗肿瘤 T 淋巴细胞的活性。
J Clin Invest. 2021 Feb 15;131(4). doi: 10.1172/JCI140100.
5
The prognostic marker KRT81 is involved in suppressing CD8 + T cells and predicts immunotherapy response for triple-negative breast cancer.预后标志物 KRT81 可抑制 CD8+T 细胞,并预测三阴性乳腺癌的免疫治疗反应。
Cancer Biol Ther. 2024 Dec 31;25(1):2355705. doi: 10.1080/15384047.2024.2355705. Epub 2024 May 22.
6
Therapy With Carboplatin and Anti-PD-1 Antibodies Before Surgery Demonstrates Sustainable Anti-Tumor Effects for Secondary Cancers in Mice With Triple-Negative Breast Cancer.手术前用卡铂和抗 PD-1 抗体治疗可在患有三阴性乳腺癌的小鼠中产生持久的抗肿瘤作用。
Front Immunol. 2020 Mar 5;11:366. doi: 10.3389/fimmu.2020.00366. eCollection 2020.
7
Phosphatidylserine-targeting antibodies augment the anti-tumorigenic activity of anti-PD-1 therapy by enhancing immune activation and downregulating pro-oncogenic factors induced by T-cell checkpoint inhibition in murine triple-negative breast cancers.靶向磷脂酰丝氨酸的抗体通过增强免疫激活和下调小鼠三阴性乳腺癌中由T细胞检查点抑制诱导的促癌因子,增强抗PD-1疗法的抗肿瘤活性。
Breast Cancer Res. 2016 May 11;18(1):50. doi: 10.1186/s13058-016-0708-2.
8
Neoadjuvant Interferons: Critical for Effective PD-1-Based Immunotherapy in TNBC.新辅助干扰素:三阴性乳腺癌中有效 PD-1 免疫治疗的关键。
Cancer Immunol Res. 2017 Oct;5(10):871-884. doi: 10.1158/2326-6066.CIR-17-0150. Epub 2017 Aug 28.
9
Tumor-draining lymph nodes are survival niches that support T cell priming against lymphatic transported tumor antigen and effects of immune checkpoint blockade in TNBC.肿瘤引流淋巴结是支持 T 细胞对淋巴转运肿瘤抗原进行初始激活的生存龛位,也是 TNBC 免疫检查点阻断治疗效果的决定因素。
Cancer Immunol Immunother. 2021 Aug;70(8):2179-2195. doi: 10.1007/s00262-020-02792-5. Epub 2021 Jan 18.
10
PARP Inhibitor Efficacy Depends on CD8 T-cell Recruitment via Intratumoral STING Pathway Activation in BRCA-Deficient Models of Triple-Negative Breast Cancer.聚腺苷二磷酸核糖聚合酶抑制剂的疗效取决于 BRCA 缺陷型三阴性乳腺癌模型中通过肿瘤内 STING 通路激活募集 CD8 T 细胞。
Cancer Discov. 2019 Jun;9(6):722-737. doi: 10.1158/2159-8290.CD-18-1218. Epub 2019 Apr 23.

引用本文的文献

1
Immune evasion and resistance in breast cancer.乳腺癌中的免疫逃逸与耐药性。
Am J Cancer Res. 2025 Apr 15;15(4):1517-1539. doi: 10.62347/PNGT6996. eCollection 2025.
2
pH-responsive nano-vaccine combined with anti-PD-1 antibodies for enhanced immunotherapy of breast cancer.pH响应性纳米疫苗联合抗PD-1抗体用于增强乳腺癌免疫治疗
Theranostics. 2025 Apr 28;15(12):6022-6043. doi: 10.7150/thno.107200. eCollection 2025.
3
Unveiling the key mechanisms of FOLR2+ macrophage-mediated antitumor immunity in breast cancer using integrated single-cell RNA sequencing and bulk RNA sequencing.

本文引用的文献

1
Update on triple-negative breast cancer disparities for the United States: A population-based study from the United States Cancer Statistics database, 2010 through 2014.美国三阴性乳腺癌差异的最新研究:基于美国癌症统计数据库的 2010 年至 2014 年的人群研究。
Cancer. 2019 Oct 1;125(19):3412-3417. doi: 10.1002/cncr.32207. Epub 2019 Jul 8.
2
Targeting the transcription factor receptor LXR to treat clear cell renal cell carcinoma: agonist or inverse agonist?靶向转录因子受体 LXR 治疗透明细胞肾细胞癌:激动剂还是反向激动剂?
Cell Death Dis. 2019 May 28;10(6):416. doi: 10.1038/s41419-019-1654-6.
3
Tumor cell oxidative metabolism as a barrier to PD-1 blockade immunotherapy in melanoma.
利用整合的单细胞RNA测序和批量RNA测序揭示FOLR2+巨噬细胞介导的乳腺癌抗肿瘤免疫的关键机制。
Breast Cancer Res. 2025 Mar 5;27(1):31. doi: 10.1186/s13058-025-01980-4.
4
Lipid metabolic reprograming: the unsung hero in breast cancer progression and tumor microenvironment.脂质代谢重编程:乳腺癌进展和肿瘤微环境中被忽视的英雄。
Mol Cancer. 2025 Mar 3;24(1):61. doi: 10.1186/s12943-025-02258-1.
5
Role of Protein Regulators of Cholesterol Homeostasis in Immune Modulation and Cancer Pathophysiology.胆固醇稳态的蛋白质调节因子在免疫调节和癌症病理生理学中的作用
Endocrinology. 2025 Feb 27;166(4). doi: 10.1210/endocr/bqaf031.
6
Lipid metabolism in tumor-infiltrating T cells: mechanisms and applications.肿瘤浸润性T细胞中的脂质代谢:机制与应用
Life Metab. 2022 Dec 15;1(3):211-223. doi: 10.1093/lifemeta/loac038. eCollection 2022 Dec.
7
Targeted editing of CCL5 with CRISPR-Cas9 nanoparticles enhances breast cancer immunotherapy.使用CRISPR-Cas9纳米颗粒对CCL5进行靶向编辑可增强乳腺癌免疫治疗效果。
Apoptosis. 2025 Apr;30(3-4):912-935. doi: 10.1007/s10495-024-02032-6. Epub 2025 Jan 27.
8
Pulsed electromagnetic fields inhibit IL-37 to alleviate CD8 T cell dysfunction and suppress cervical cancer progression.脉冲电磁场抑制白细胞介素-37以减轻 CD8 T 细胞功能障碍并抑制宫颈癌进展。
Apoptosis. 2024 Dec;29(11-12):2108-2127. doi: 10.1007/s10495-024-02006-8. Epub 2024 Oct 15.
9
The role of metabolic reprogramming in immune escape of triple-negative breast cancer.代谢重编程在三阴性乳腺癌免疫逃逸中的作用。
Front Immunol. 2024 Aug 13;15:1424237. doi: 10.3389/fimmu.2024.1424237. eCollection 2024.
10
PTGR1-mediated immune evasion mechanisms in late-stage triple-negative breast cancer: mechanisms of M2 macrophage infiltration and CD8 T cell suppression.PTGR1 介导的晚期三阴性乳腺癌中的免疫逃逸机制:M2 巨噬细胞浸润和 CD8 T 细胞抑制的机制。
Apoptosis. 2024 Dec;29(11-12):2002-2024. doi: 10.1007/s10495-024-01991-0. Epub 2024 Jul 28.
肿瘤细胞氧化代谢作为黑色素瘤 PD-1 阻断免疫治疗的障碍。
JCI Insight. 2019 Mar 7;4(5). doi: 10.1172/jci.insight.124989.
4
Deciphering myeloid-derived suppressor cells: isolation and markers in humans, mice and non-human primates.解析髓系来源的抑制性细胞:在人类、小鼠和非人类灵长类动物中的分离和标志物。
Cancer Immunol Immunother. 2019 Apr;68(4):687-697. doi: 10.1007/s00262-019-02302-2. Epub 2019 Jan 25.
5
Naïve CD8 T-Cells Engage a Versatile Metabolic Program Upon Activation in Humans and Differ Energetically From Memory CD8 T-Cells.幼稚 CD8 T 细胞在人类中的激活过程中会采用一种多样的代谢程序,并在能量上与记忆性 CD8 T 细胞不同。
Front Immunol. 2018 Dec 21;9:2736. doi: 10.3389/fimmu.2018.02736. eCollection 2018.
6
LXR/RXR pathway signaling associated with triple-negative breast cancer in African American women.与非裔美国女性三阴性乳腺癌相关的肝X受体/视黄酸X受体通路信号传导
Breast Cancer (Dove Med Press). 2018 Dec 20;11:1-12. doi: 10.2147/BCTT.S185960. eCollection 2019.
7
Enzymatic Inactivation of Oxysterols in Breast Tumor Cells Constraints Metastasis Formation by Reprogramming the Metastatic Lung Microenvironment.甾醇在乳腺癌细胞中的酶失活通过重塑转移肺部微环境来限制转移形成。
Front Immunol. 2018 Oct 2;9:2251. doi: 10.3389/fimmu.2018.02251. eCollection 2018.
8
Single-Cell Map of Diverse Immune Phenotypes in the Breast Tumor Microenvironment.乳腺肿瘤微环境中多样化免疫表型的单细胞图谱
Cell. 2018 Aug 23;174(5):1293-1308.e36. doi: 10.1016/j.cell.2018.05.060. Epub 2018 Jun 28.
9
Liver X receptors in lipid signalling and membrane homeostasis.肝脏 X 受体在脂质信号和膜稳态中的作用。
Nat Rev Endocrinol. 2018 Aug;14(8):452-463. doi: 10.1038/s41574-018-0037-x.
10
Cholesterol negatively regulates IL-9-producing CD8 T cell differentiation and antitumor activity.胆固醇负向调节产生 IL-9 的 CD8 T 细胞分化和抗肿瘤活性。
J Exp Med. 2018 Jun 4;215(6):1555-1569. doi: 10.1084/jem.20171576. Epub 2018 May 9.