Suppr超能文献

桦木醇通过诱导转移性结直肠癌细胞的细胞周期停滞、自噬和凋亡来抑制肺癌转移。

Betulin Inhibits Lung Metastasis by Inducing Cell Cycle Arrest, Autophagy, and Apoptosis of Metastatic Colorectal Cancer Cells.

机构信息

Department of Oriental Pharmacy, College of Pharmacy, Wonkwang-Oriental Medicines Research Institute, Wonkwang University, 460 Iksandae-ro, Iksan, Jeonbuk 54538, Korea.

出版信息

Nutrients. 2019 Dec 26;12(1):66. doi: 10.3390/nu12010066.

Abstract

BACKGROUND

Colorectal cancer (CRC) is one of the diseases with high prevalence and mortality worldwide. In particular, metastatic CRC shows low probability of surgery and lacks proper treatment. In this study, we conducted experiments to investigate the inhibitory effect of betulin against metastatic CRC and related mechanisms.

METHODS

Water-soluble tetrazolium assay was used to determine the effect of betulin on metastatic CRC cell viability. Flow cytometry and TUNEL assay were performed to confirm whether betulin can induce apoptosis, autophagy, and cell cycle arrest. A lung metastasis mouse model was employed to estimate the anti-metastatic effect of betulin.

RESULTS

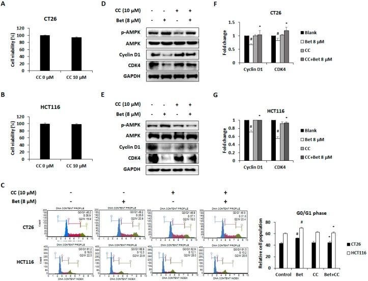
betulin decreased viability of metastatic CRC cells, including CT26, HCT116, and SW620 cell lines. Through PI3K/Akt/mTOR inactivation, betulin induced AMPK-mediated G0/G1 phase arrest and autophagy of CT26 and HCT116 cells. In addition, betulin occurred caspase-dependent apoptosis via the mitogen-activated protein kinase signaling pathway in metastatic CRC cells. Moreover, orally administered betulin significantly inhibited metastasis of CT26 cells to the lung.

CONCLUSION

Our results demonstrate the anti-metastatic effect and therapeutic potential of betulin in metastatic CRC treatment.

摘要

背景

结直肠癌(CRC)是全球发病率和死亡率较高的疾病之一。特别是转移性 CRC 手术概率低,缺乏适当的治疗方法。在本研究中,我们进行了实验,以研究白桦脂醇对转移性 CRC 及相关机制的抑制作用。

方法

采用水溶性四唑盐法测定白桦脂醇对转移性 CRC 细胞活力的影响。通过流式细胞术和 TUNEL 实验,确认白桦脂醇是否能诱导细胞凋亡、自噬和细胞周期阻滞。建立肺转移小鼠模型,评估白桦脂醇的抗转移作用。

结果

白桦脂醇降低了转移性 CRC 细胞的活力,包括 CT26、HCT116 和 SW620 细胞系。通过抑制 PI3K/Akt/mTOR,白桦脂醇诱导 CT26 和 HCT116 细胞中 AMPK 介导的 G0/G1 期阻滞和自噬。此外,白桦脂醇通过丝裂原活化蛋白激酶信号通路诱导转移性 CRC 细胞发生 caspase 依赖性凋亡。此外,口服白桦脂醇能显著抑制 CT26 细胞向肺部的转移。

结论

我们的研究结果表明白桦脂醇对转移性 CRC 具有治疗作用和抗转移作用。

https://cdn.ncbi.nlm.nih.gov/pmc/blobs/3fce/7019271/f12665179343/nutrients-12-00066-g001.jpg

文献AI研究员

20分钟写一篇综述,助力文献阅读效率提升50倍。

立即体验

用中文搜PubMed

大模型驱动的PubMed中文搜索引擎

马上搜索

文档翻译

学术文献翻译模型,支持多种主流文档格式。

立即体验