Department of Respiratory and Critical Care Medicine, The First Affiliated Hospital of Anhui Medical University, Hefei, Anhui, China (mainland).
Molecular Biology Laboratory, Anhui Medical University, Hefei, Anhui, China (mainland).
Med Sci Monit. 2019 Dec 31;25:10198-10204. doi: 10.12659/MSM.919690.
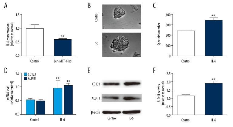
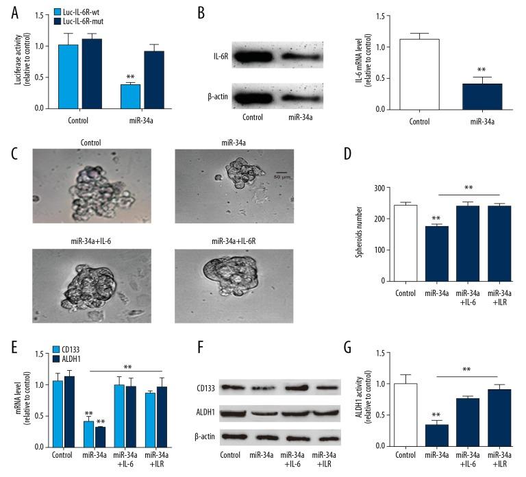
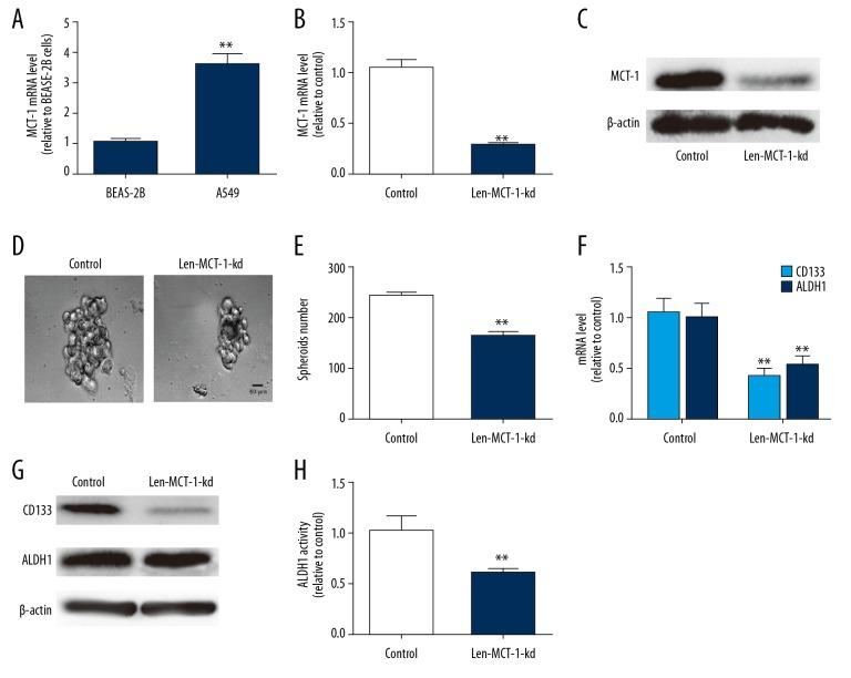
BACKGROUND Although the oncogenic roles of multiple copies in T-cell malignancy 1 (MCT-1) have been revealed in multiple cancers, its effects on non-small cell lung cancer (NSCLC) progression are still uncertain. This study aimed to reveal the effects of MCT-1 on the stem cell-like traits of NSCLC cells. MATERIAL AND METHODS Western blot, real-time quantitative polymerase chain reaction (RT-qPCR), spheroid forming ability, and ALDH1 (aldehyde dehydrogenase 1) activity analysis were carried out to examine the effects of MCT-1/micrRNa-34 (miR-34a)/interleukin-6 (IL-6) on the stem cell-like characteristics of lung cancer cells. RESULTS MCT-1 knockdown reduced the spheroid forming ability, characterized as the decreased spheroid size and number. Additionally, MCT-1 knockdown decreased the expression of the NSCLC stemness markers and the activity of ALDH1. Moreover, MCT-1 knockdown decreased IL-6 secretion that promotes NSCLC cell stemness. Furthermore, MCT-1 knockdown increased the level of miR-34a, which attenuated the stemness of NSCLC cells through targeting IL-6R (IL-6 receptor) expression. CONCLUSIONS These results suggest MCT-1/miR-34a/IL-6/IL-6R axis is responsible for MCT-1-mediated effects on NSCLC cell stemness.
尽管 T 细胞恶性肿瘤 1(MCT-1)的多个拷贝在多种癌症中的致癌作用已被揭示,但它对非小细胞肺癌(NSCLC)进展的影响仍不确定。本研究旨在揭示 MCT-1 对 NSCLC 细胞干细胞样特征的影响。
通过 Western blot、实时定量聚合酶链反应(RT-qPCR)、球体形成能力和 ALDH1(醛脱氢酶 1)活性分析,研究 MCT-1/micrRNa-34(miR-34a)/白细胞介素-6(IL-6)对肺癌细胞干细胞样特征的影响。
MCT-1 敲低降低了球体形成能力,表现为球体大小和数量减少。此外,MCT-1 敲低降低了 NSCLC 干细胞标志物的表达和 ALDH1 的活性。此外,MCT-1 敲低减少了促进 NSCLC 细胞干性的 IL-6 分泌。此外,MCT-1 敲低增加了 miR-34a 的水平,通过靶向 IL-6R(IL-6 受体)表达来减弱 NSCLC 细胞的干性。
这些结果表明,MCT-1/miR-34a/IL-6/IL-6R 轴负责 MCT-1 介导的 NSCLC 细胞干性的影响。