Ji Ning-Ning, Wu Liang, Shao Bo-Ming, Meng Qing-Xiang, Xu Jin-Nan, Zhu Hao-Wen, Zhang Yong-Mei
Jiangsu Province Key Laboratory of Anesthesiology, Xuzhou Medical University, Xuzhou, China.
Anesthesiology Department of the First People's Hospital of Xuzhou, Xuzhou, China.
Front Neurol. 2019 Dec 12;10:1306. doi: 10.3389/fneur.2019.01306. eCollection 2019.
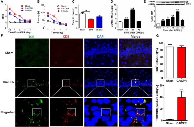
Hippocampal neuronal apoptosis is a devastating consequence of cardiac arrest (CA) and subsequent cardiopulmonary resuscitation (CPR). In this study, we assessed the contribution of cytotoxic T lymphocyte (CTL)-derived toxic mediator granzyme B (Gra-b) to the hippocampal neuronal apoptosis following CA/CPR in rats. Rats that experienced CA/CPA presented with cytosomal shrinkage, dense cytoplasm, and intensive eosinophilic staining in the CA1 region of dorsal hippocampus. CA/CPR rats also exhibited inability in spatial navigation and a local infiltration of peripheral CD8+ T cells into the hippocampus. The protein levels of Gra-b, cleaved Caspase-3, and cleaved PARP1 were significantly elevated in rats undergoing CA/CPR. Pretreatment with Gra-b inhibitor suppressed Gra-b release, attenuated hippocampal neuronal apoptosis, as well as improved cognitive impairment. Together, this study indicates that CTL-derived Gra-b is involved in the CA/CPR-induced neuronal apoptosis, and pharmacological manipulation of Gra-b may represent a novel avenue for the treatment of brain injury following CA/CPR.
海马神经元凋亡是心脏骤停(CA)及随后心肺复苏(CPR)的一个毁灭性后果。在本研究中,我们评估了细胞毒性T淋巴细胞(CTL)衍生的毒性介质颗粒酶B(Gra-b)在大鼠CA/CPR后海马神经元凋亡中的作用。经历CA/CPA的大鼠表现出海马体细胞质收缩、细胞质致密以及背侧海马CA1区嗜酸性染色增强。CA/CPR大鼠还表现出空间导航能力缺失以及外周CD8+ T细胞向海马体局部浸润。在经历CA/CPR的大鼠中,Gra-b、裂解的半胱天冬酶-3和裂解的PARP1的蛋白水平显著升高。用Gra-b抑制剂预处理可抑制Gra-b释放,减轻海马神经元凋亡,并改善认知障碍。总之,本研究表明CTL衍生的Gra-b参与了CA/CPR诱导的神经元凋亡,对Gra-b进行药理学调控可能代表了一种治疗CA/CPR后脑损伤的新途径。