• 文献检索
  • 文档翻译
  • 深度研究
  • 学术资讯
  • Suppr Zotero 插件Zotero 插件
  • 邀请有礼
  • 套餐&价格
  • 历史记录
应用&插件
Suppr Zotero 插件Zotero 插件浏览器插件Mac 客户端Windows 客户端微信小程序
定价
高级版会员购买积分包购买API积分包
服务
文献检索文档翻译深度研究API 文档MCP 服务
关于我们
关于 Suppr公司介绍联系我们用户协议隐私条款
关注我们

Suppr 超能文献

核心技术专利:CN118964589B侵权必究
粤ICP备2023148730 号-1Suppr @ 2026

文献检索

告别复杂PubMed语法,用中文像聊天一样搜索,搜遍4000万医学文献。AI智能推荐,让科研检索更轻松。

立即免费搜索

文件翻译

保留排版,准确专业,支持PDF/Word/PPT等文件格式,支持 12+语言互译。

免费翻译文档

深度研究

AI帮你快速写综述,25分钟生成高质量综述,智能提取关键信息,辅助科研写作。

立即免费体验

LRP1 介导的 AggLDL 内吞促进胆固醇酯积累并损害 HL-1 细胞的胰岛素反应。

LRP1-Mediated AggLDL Endocytosis Promotes Cholesteryl Ester Accumulation and Impairs Insulin Response in HL-1 Cells.

机构信息

Departamento de Bioquímica Clínica, Facultad de Ciencias Químicas, Universidad Nacional de Córdoba, Córdoba 5000, Argentina.

Consejo Nacional de Investigaciones Científicas y Técnicas (CONICET), Centro de Investigaciones en Bioquímica Clínica e Inmunología (CIBICI), Córdoba 5000, Argentina.

出版信息

Cells. 2020 Jan 10;9(1):182. doi: 10.3390/cells9010182.

DOI:10.3390/cells9010182
PMID:31936892
原文链接:https://pmc.ncbi.nlm.nih.gov/articles/PMC7016900/
Abstract

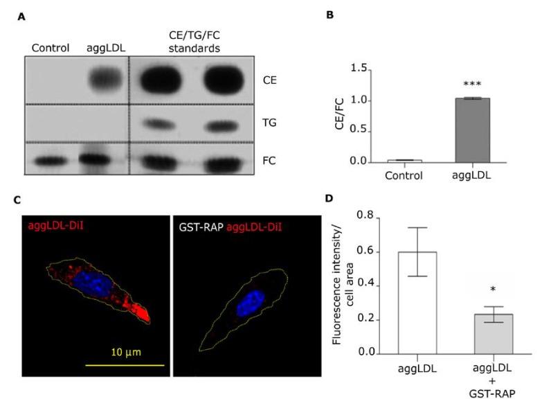
The cardiovascular disease (CVD) frequently developed during metabolic syndrome and type-2 diabetes mellitus is associated with increased levels of aggregation-prone small LDL particles. Aggregated LDL (aggLDL) internalization is mediated by low-density lipoprotein receptor-related protein-1 (LRP1) promoting intracellular cholesteryl ester (CE) accumulation. Additionally, LRP1 plays a key function in the regulation of insulin receptor (IR) and glucose transporter type 4 (GLUT4) activities. Nevertheless, the link between LRP1, CE accumulation, and insulin response has not been previously studied in cardiomyocytes. We aimed to identify mechanisms through which aggLDL, by its interaction with LRP1, produce CE accumulation and affects the insulin-induced intracellular signaling and GLUT4 trafficking in HL-1 cells. We demonstrated that LRP1 mediates the endocytosis of aggLDL and promotes CE accumulation in these cells. Moreover, aggLDL reduced the molecular association between IR and LRP1 and impaired insulin-induced intracellular signaling activation. Finally, aggLDL affected GLUT4 translocation to the plasma membrane and the 2-NBDG uptake in insulin-stimulated cells. We conclude that LRP1 is a key regulator of the insulin response, which can be altered by CE accumulation through LRP1-mediated aggLDL endocytosis.

摘要

代谢综合征和 2 型糖尿病常并发心血管疾病(CVD),与聚集倾向小 LDL 颗粒水平升高有关。聚集的 LDL(aggLDL)通过 LDL 受体相关蛋白 1(LRP1)介导内化,促进细胞内胆固醇酯(CE)积累。此外,LRP1 在胰岛素受体(IR)和葡萄糖转运蛋白 4(GLUT4)活性的调节中起关键作用。然而,LRP1、CE 积累和胰岛素反应之间的联系在心肌细胞中尚未得到研究。我们旨在确定 aggLDL 通过与 LRP1 的相互作用产生 CE 积累并影响 HL-1 细胞中胰岛素诱导的细胞内信号转导和 GLUT4 易位的机制。我们证明 LRP1 介导 aggLDL 的内吞作用,并促进这些细胞中的 CE 积累。此外,aggLDL 减少了 IR 和 LRP1 之间的分子结合,并损害了胰岛素诱导的细胞内信号转导激活。最后,aggLDL 影响了胰岛素刺激细胞中 GLUT4 向质膜的易位和 2-NBDG 的摄取。我们得出结论,LRP1 是胰岛素反应的关键调节剂,通过 LRP1 介导的 aggLDL 内吞作用,CE 积累可以改变其功能。

https://cdn.ncbi.nlm.nih.gov/pmc/blobs/b095/7016900/18abb5bbfe9f/cells-09-00182-g006.jpg
https://cdn.ncbi.nlm.nih.gov/pmc/blobs/b095/7016900/b8e7b86dc5ae/cells-09-00182-g001.jpg
https://cdn.ncbi.nlm.nih.gov/pmc/blobs/b095/7016900/f1ed9ee20bb6/cells-09-00182-g002.jpg
https://cdn.ncbi.nlm.nih.gov/pmc/blobs/b095/7016900/eb2eebceca91/cells-09-00182-g003.jpg
https://cdn.ncbi.nlm.nih.gov/pmc/blobs/b095/7016900/561de021bf81/cells-09-00182-g004.jpg
https://cdn.ncbi.nlm.nih.gov/pmc/blobs/b095/7016900/54b1f280771c/cells-09-00182-g005.jpg
https://cdn.ncbi.nlm.nih.gov/pmc/blobs/b095/7016900/18abb5bbfe9f/cells-09-00182-g006.jpg
https://cdn.ncbi.nlm.nih.gov/pmc/blobs/b095/7016900/b8e7b86dc5ae/cells-09-00182-g001.jpg
https://cdn.ncbi.nlm.nih.gov/pmc/blobs/b095/7016900/f1ed9ee20bb6/cells-09-00182-g002.jpg
https://cdn.ncbi.nlm.nih.gov/pmc/blobs/b095/7016900/eb2eebceca91/cells-09-00182-g003.jpg
https://cdn.ncbi.nlm.nih.gov/pmc/blobs/b095/7016900/561de021bf81/cells-09-00182-g004.jpg
https://cdn.ncbi.nlm.nih.gov/pmc/blobs/b095/7016900/54b1f280771c/cells-09-00182-g005.jpg
https://cdn.ncbi.nlm.nih.gov/pmc/blobs/b095/7016900/18abb5bbfe9f/cells-09-00182-g006.jpg

相似文献

1
LRP1-Mediated AggLDL Endocytosis Promotes Cholesteryl Ester Accumulation and Impairs Insulin Response in HL-1 Cells.LRP1 介导的 AggLDL 内吞促进胆固醇酯积累并损害 HL-1 细胞的胰岛素反应。
Cells. 2020 Jan 10;9(1):182. doi: 10.3390/cells9010182.
2
Activated Alpha-2 Macroglobulin Improves Insulin Response via LRP1 in Lipid-Loaded HL-1 Cardiomyocytes.载脂 HL-1 心肌细胞中,活化的 α-2 巨球蛋白通过 LRP1 改善胰岛素反应。
Int J Mol Sci. 2021 Jun 28;22(13):6915. doi: 10.3390/ijms22136915.
3
Low-density lipoprotein receptor-related protein 1 mediates hypoxia-induced very low density lipoprotein-cholesteryl ester uptake and accumulation in cardiomyocytes.低密度脂蛋白受体相关蛋白 1 介导低氧诱导的心肌细胞极低密度脂蛋白胆固醇酯摄取和蓄积。
Cardiovasc Res. 2012 Jun 1;94(3):469-79. doi: 10.1093/cvr/cvs136. Epub 2012 Mar 27.
4
Cardiomyocyte intracellular cholesteryl ester accumulation promotes tropoelastin physical alteration and degradation: Role of LRP1 and cathepsin S.心肌细胞内胆固醇酯积累促进原弹性蛋白物理改变和降解:低密度脂蛋白受体相关蛋白1和组织蛋白酶S的作用
Int J Biochem Cell Biol. 2014 Oct;55:209-19. doi: 10.1016/j.biocel.2014.09.005. Epub 2014 Sep 16.
5
Targeting cholesteryl ester accumulation in the heart improves cardiac insulin response.靶向心脏中的胆固醇酯积累可改善心脏胰岛素反应。
Biomed Pharmacother. 2022 Aug;152:113270. doi: 10.1016/j.biopha.2022.113270. Epub 2022 Jun 13.
6
Transcriptional analysis reveals that the intracellular lipid accumulation impairs gene expression profiles involved in insulin response-associated cardiac functionality.转录分析显示,细胞内脂质积累会损害与胰岛素反应相关的心脏功能的基因表达谱。
Sci Rep. 2023 May 30;13(1):8761. doi: 10.1038/s41598-023-35951-6.
7
Low density lipoprotein receptor-related protein 1 expression correlates with cholesteryl ester accumulation in the myocardium of ischemic cardiomyopathy patients.低密度脂蛋白受体相关蛋白 1 的表达与缺血性心肌病患者心肌中胆固醇酯的蓄积相关。
J Transl Med. 2012 Aug 8;10:160. doi: 10.1186/1479-5876-10-160.
8
The adaptor protein PID1 regulates receptor-dependent endocytosis of postprandial triglyceride-rich lipoproteins.衔接蛋白 PID1 调节餐后富含甘油三酯的脂蛋白的受体依赖性内吞作用。
Mol Metab. 2018 Oct;16:88-99. doi: 10.1016/j.molmet.2018.07.010. Epub 2018 Jul 30.
9
Sterol regulatory element binding proteins downregulate LDL receptor-related protein (LRP1) expression and LRP1-mediated aggregated LDL uptake by human macrophages.固醇调节元件结合蛋白下调人巨噬细胞中低密度脂蛋白受体相关蛋白(LRP1)的表达以及LRP1介导的聚集型低密度脂蛋白摄取。
Cardiovasc Res. 2007 Jun 1;74(3):526-36. doi: 10.1016/j.cardiores.2007.02.020. Epub 2007 Feb 21.
10
Insulin-induced exocytosis regulates the cell surface level of low-density lipoprotein-related protein-1 in Müller Glial cells.胰岛素诱导的胞吐作用调节 Muller 胶质细胞中 LDL 相关蛋白-1 的细胞表面水平。
Biochem J. 2018 May 15;475(9):1669-1685. doi: 10.1042/BCJ20170891.

引用本文的文献

1
LRP1 immunotherapy enhances cardiomyocyte respiration by restricting cholesteryl ester accumulation in mitochondria.低密度脂蛋白受体相关蛋白1(LRP1)免疫疗法通过限制线粒体中胆固醇酯的积累来增强心肌细胞呼吸。
J Lipid Res. 2025 Mar 22;66(5):100783. doi: 10.1016/j.jlr.2025.100783.
2
Metabolic Flexibility of the Heart: The Role of Fatty Acid Metabolism in Health, Heart Failure, and Cardiometabolic Diseases.心脏的代谢灵活性:脂肪酸代谢在健康、心力衰竭和心脏代谢疾病中的作用
Int J Mol Sci. 2024 Jan 19;25(2):1211. doi: 10.3390/ijms25021211.
3
Transcriptional analysis reveals that the intracellular lipid accumulation impairs gene expression profiles involved in insulin response-associated cardiac functionality.

本文引用的文献

1
Cholesterol enrichment in liver mitochondria impairs oxidative phosphorylation and disrupts the assembly of respiratory supercomplexes.胆固醇在肝线粒体中的富集会损害氧化磷酸化,并破坏呼吸超级复合物的组装。
Redox Biol. 2019 Jun;24:101214. doi: 10.1016/j.redox.2019.101214. Epub 2019 May 9.
2
Early dysregulation of cardiac-specific microRNA-208a is linked to maladaptive cardiac remodelling in diabetic myocardium.早期心脏特异性 microRNA-208a 的失调与糖尿病心肌中的适应性心脏重构有关。
Cardiovasc Diabetol. 2019 Jan 29;18(1):13. doi: 10.1186/s12933-019-0814-4.
3
Inhibition of Histone Deacetylases Induces K+ Channel Remodeling and Action Potential Prolongation in HL-1 Atrial Cardiomyocytes.
转录分析显示,细胞内脂质积累会损害与胰岛素反应相关的心脏功能的基因表达谱。
Sci Rep. 2023 May 30;13(1):8761. doi: 10.1038/s41598-023-35951-6.
4
Transcriptional analysis reveals that the intracellular lipid accumulation impairs gene expression profiles involved in insulin response-associated cardiac functionality.转录分析显示,细胞内脂质积累会损害与胰岛素反应相关的心脏功能中涉及的基因表达谱。
Res Sq. 2023 Apr 4:rs.3.rs-2688729. doi: 10.21203/rs.3.rs-2688729/v1.
5
Decreased low-density lipoprotein receptor-related protein 1 expression in pro-inflammatory monocytes is associated with subclinical atherosclerosis.促炎单核细胞中低密度脂蛋白受体相关蛋白1表达降低与亚临床动脉粥样硬化相关。
Front Cardiovasc Med. 2022 Jul 26;9:949778. doi: 10.3389/fcvm.2022.949778. eCollection 2022.
6
A modified density gradient proteomic-based method to analyze endolysosomal proteins in cardiac tissue.一种基于改良密度梯度蛋白质组学的方法,用于分析心脏组织中的内溶酶体蛋白。
iScience. 2021 Aug 4;24(9):102949. doi: 10.1016/j.isci.2021.102949. eCollection 2021 Sep 24.
7
Activated Alpha-2 Macroglobulin Improves Insulin Response via LRP1 in Lipid-Loaded HL-1 Cardiomyocytes.载脂 HL-1 心肌细胞中,活化的 α-2 巨球蛋白通过 LRP1 改善胰岛素反应。
Int J Mol Sci. 2021 Jun 28;22(13):6915. doi: 10.3390/ijms22136915.
8
LRP1 mediates the IGF-1-induced GLUT1 expression on the cell surface and glucose uptake in Müller glial cells.LRP1 介导 IGF-1 诱导的 Müller 胶质细胞表面 GLUT1 表达和葡萄糖摄取。
Sci Rep. 2021 Feb 26;11(1):4742. doi: 10.1038/s41598-021-84090-3.
9
Physiology of Midkine and Its Potential Pathophysiological Role in COVID-19.中期因子的生理学及其在新型冠状病毒肺炎中的潜在病理生理作用
Front Physiol. 2020 Dec 22;11:616552. doi: 10.3389/fphys.2020.616552. eCollection 2020.
10
Cells in Cardiovascular Disease: Using Diversity to Confront Adversity.心血管疾病中的细胞:利用多样性应对挑战。
Cells. 2020 Sep 29;9(10):2192. doi: 10.3390/cells9102192.
组蛋白去乙酰化酶的抑制作用诱导HL-1心房心肌细胞中钾离子通道重塑和动作电位延长。
Cell Physiol Biochem. 2018;49(1):65-77. doi: 10.1159/000492840. Epub 2018 Aug 22.
4
Muscle and adipose tissue insulin resistance: malady without mechanism?肌肉和脂肪组织胰岛素抵抗:无机制之病?
J Lipid Res. 2019 Oct;60(10):1720-1732. doi: 10.1194/jlr.R087510. Epub 2018 Jul 27.
5
The Role of Low-Density Lipoprotein Receptor-Related Protein 1 in Lipid Metabolism, Glucose Homeostasis and Inflammation.载脂蛋白相关蛋白 1 在脂代谢、糖稳态和炎症中的作用。
Int J Mol Sci. 2018 Jun 15;19(6):1780. doi: 10.3390/ijms19061780.
6
Insulin-induced exocytosis regulates the cell surface level of low-density lipoprotein-related protein-1 in Müller Glial cells.胰岛素诱导的胞吐作用调节 Muller 胶质细胞中 LDL 相关蛋白-1 的细胞表面水平。
Biochem J. 2018 May 15;475(9):1669-1685. doi: 10.1042/BCJ20170891.
7
Metabolic Syndrome, Dyslipidemia and Regulation of Lipoprotein Metabolism.代谢综合征、血脂异常与脂蛋白代谢调节
Curr Diabetes Rev. 2018;14(5):427-433. doi: 10.2174/1573399813666170705161039.
8
The P2Y2 receptor mediates uptake of matrix-retained and aggregated low density lipoprotein in primary vascular smooth muscle cells.P2Y2受体介导原代血管平滑肌细胞对基质保留和聚集的低密度脂蛋白的摄取。
Atherosclerosis. 2016 Sep;252:128-135. doi: 10.1016/j.atherosclerosis.2016.07.927. Epub 2016 Jul 29.
9
Low-Density Lipoprotein Receptor-Related Protein-1 Protects Against Hepatic Insulin Resistance and Hepatic Steatosis.低密度脂蛋白受体相关蛋白-1可预防肝脏胰岛素抵抗和肝脂肪变性。
EBioMedicine. 2016 May;7:135-45. doi: 10.1016/j.ebiom.2016.04.002. Epub 2016 Apr 4.
10
Insulin Signaling and Heart Failure.胰岛素信号传导与心力衰竭
Circ Res. 2016 Apr 1;118(7):1151-69. doi: 10.1161/CIRCRESAHA.116.306206.