• 文献检索
  • 文档翻译
  • 深度研究
  • 学术资讯
  • Suppr Zotero 插件Zotero 插件
  • 邀请有礼
  • 套餐&价格
  • 历史记录
应用&插件
Suppr Zotero 插件Zotero 插件浏览器插件Mac 客户端Windows 客户端微信小程序
定价
高级版会员购买积分包购买API积分包
服务
文献检索文档翻译深度研究API 文档MCP 服务
关于我们
关于 Suppr公司介绍联系我们用户协议隐私条款
关注我们

Suppr 超能文献

核心技术专利:CN118964589B侵权必究
粤ICP备2023148730 号-1Suppr @ 2026

文献检索

告别复杂PubMed语法,用中文像聊天一样搜索,搜遍4000万医学文献。AI智能推荐,让科研检索更轻松。

立即免费搜索

文件翻译

保留排版,准确专业,支持PDF/Word/PPT等文件格式,支持 12+语言互译。

免费翻译文档

深度研究

AI帮你快速写综述,25分钟生成高质量综述,智能提取关键信息,辅助科研写作。

立即免费体验

动机氛围对青少年手球运动员失败恐惧和焦虑的影响。

Effects of Motivational Climate on Fear of Failure and Anxiety in Teen Handball Players.

机构信息

Department of Physical Activity and Sport, Faculty of Sport Sciences, University of Murcia, Santiago de la Ribera, 30720 Murcia, Spain.

Campus of International Excellence "Mare Nostrum", University of Murcia, 30720 Murcia, Spain.

出版信息

Int J Environ Res Public Health. 2020 Jan 16;17(2):592. doi: 10.3390/ijerph17020592.

DOI:10.3390/ijerph17020592
PMID:31963331
原文链接:https://pmc.ncbi.nlm.nih.gov/articles/PMC7013665/
Abstract

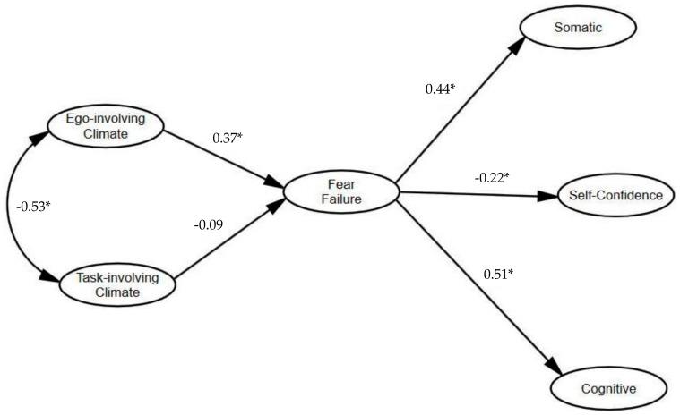
The aim of this study was to examine the effects of the motivational climate created by the coach and perceived by a group of young, high-performance handball players on their fear of failure and precompetitive anxiety. The study participants were 479 young handball players. The age range was 16-17 years old. Players were administered a battery composed of a Perceived Motivational Climate in Sport Questionnaire, a Performance Failure Appraisal Inventory, and Competitive State Anxiety Inventory-2R, to measure the aforementioned theoretical constructs. Using structural equation modelling (SEM), the results showed that the handball players experienced high levels task-involving climate and moderate values of self-confidence. In contrast, players experienced lower levels of ego-involving climate, fear of failure, and cognitive and somatic anxiety. The obtained model shows that fear of failure positively mediates the association between an ego-involving climate with both cognitive and somatic anxiety, and negatively in terms of self-confidence. In contrast, fear of failure does not mediate the associations between a task-involving climate and both somatic and cognitive anxiety and self-confidence.

摘要

本研究旨在探讨教练所营造的动机氛围以及一群年轻的高水平手球运动员对失败恐惧和赛前焦虑的感知对他们的影响。研究参与者为 479 名年轻的手球运动员,年龄在 16-17 岁之间。参与者接受了一套由运动感知动机氛围问卷、表现失败评估量表和竞赛状态焦虑量表-2R 组成的测试,以测量上述理论结构。使用结构方程模型(SEM),结果表明,手球运动员经历了高水平的任务卷入型氛围和适度的自信水平。相比之下,运动员经历了较低水平的自我卷入型氛围、失败恐惧以及认知和躯体焦虑。所得模型表明,失败恐惧对自我卷入型氛围与认知和躯体焦虑之间的关联具有正向中介作用,对自信具有负向中介作用。相比之下,失败恐惧不能中介任务卷入型氛围与认知和躯体焦虑以及自信之间的关联。

https://cdn.ncbi.nlm.nih.gov/pmc/blobs/d09c/7013665/529c27dbed0e/ijerph-17-00592-g001.jpg
https://cdn.ncbi.nlm.nih.gov/pmc/blobs/d09c/7013665/529c27dbed0e/ijerph-17-00592-g001.jpg
https://cdn.ncbi.nlm.nih.gov/pmc/blobs/d09c/7013665/529c27dbed0e/ijerph-17-00592-g001.jpg

相似文献

1
Effects of Motivational Climate on Fear of Failure and Anxiety in Teen Handball Players.动机氛围对青少年手球运动员失败恐惧和焦虑的影响。
Int J Environ Res Public Health. 2020 Jan 16;17(2):592. doi: 10.3390/ijerph17020592.
2
Effects of a Motivational Climate on Psychological Needs Satisfaction, Motivation and Commitment in Teen Handball Players.激励气候对青少年手球运动员心理需求满足、动机和承诺的影响。
Int J Environ Res Public Health. 2019 Jul 29;16(15):2702. doi: 10.3390/ijerph16152702.
3
Analysis of the Prediction of Motivational Climate in Handball Players' Fear of Failure.分析手球运动员失败恐惧中激励气氛的预测。
Int J Environ Res Public Health. 2019 Jan 26;16(3):344. doi: 10.3390/ijerph16030344.
4
Motivational climate, goal orientation, perceived sport ability, and enjoyment within Finnish junior ice hockey players.芬兰青少年冰球运动员的动机氛围、目标导向、感知运动能力和乐趣
Scand J Med Sci Sports. 2016 Jan;26(1):109-15. doi: 10.1111/sms.12410. Epub 2015 Feb 3.
5
Importance of the Motivational Climate in Goal, Enjoyment, and the Causes of Success in Handball Players.动机氛围在手球运动员的目标、乐趣及成功原因中的重要性。
Front Psychol. 2017 Dec 1;8:2081. doi: 10.3389/fpsyg.2017.02081. eCollection 2017.
6
Prediction of goal orientation and perceived competence on intensity and direction of precompetitive anxiety among adolescent handball players.青少年手球运动员赛前焦虑的强度和方向对目标取向和感知能力的预测
Percept Mot Skills. 2007 Aug;105(1):83-101. doi: 10.2466/pms.105.1.83-10.
7
Relation of motivational climate and fear of failure in Taiwanese adolescent athletes.台湾青少年运动员的动机氛围与失败恐惧的关系。
Psychol Rep. 2009 Apr;104(2):627-32. doi: 10.2466/pr0.104.2.627-632.
8
Unveiling Players' Perceptions of Mother- and Father-Initiated Motivational Climates and Fear of Failure in Youth Male Team Sports.揭示青少年男子团体运动中运动员对母亲和父亲引发的动机氛围以及失败恐惧的认知。
Sports (Basel). 2024 Sep 4;12(9):244. doi: 10.3390/sports12090244.
9
A team fares well with a fair coach: Predictors of social loafing in interactive female sport teams.一个团队在公正的教练带领下表现出色:互动式女子运动队中社会惰化的预测因素。
Scand J Med Sci Sports. 2015 Dec;25(6):897-908. doi: 10.1111/sms.12303. Epub 2014 Aug 15.
10
Coach-initiated motivational climate and cohesion in youth sport.教练启动的激励氛围和青少年运动中的凝聚力。
Res Q Exerc Sport. 2013 Sep;84(3):373-83. doi: 10.1080/02701367.2013.814909.

引用本文的文献

1
Perfectionism and fear of failure, according to sporting experience. A referee handball study.根据体育经验来看的完美主义与对失败的恐惧。一项手球裁判研究。
Front Psychol. 2025 May 16;16:1542416. doi: 10.3389/fpsyg.2025.1542416. eCollection 2025.
2
Relationship between motivational climate, anxiety and average mark in pre-service physical education teachers: a cross-sectional study based on structural equation modelling approach.职前体育教师的动机氛围、焦虑与平均成绩之间的关系:基于结构方程建模方法的横断面研究
BMC Med Educ. 2025 Jan 13;25(1):55. doi: 10.1186/s12909-025-06646-5.
3
A Systematic Review with a Meta-Analysis of the Motivational Climate and Hedonic Well-Being Constructs: The Importance of the Athlete Level.

本文引用的文献

1
Effects of a Motivational Climate on Psychological Needs Satisfaction, Motivation and Commitment in Teen Handball Players.激励气候对青少年手球运动员心理需求满足、动机和承诺的影响。
Int J Environ Res Public Health. 2019 Jul 29;16(15):2702. doi: 10.3390/ijerph16152702.
2
Coaches' Motivational Style and Athletes' Fear of Failure.教练员的激励风格与运动员的失败恐惧
Int J Environ Res Public Health. 2019 May 4;16(9):1563. doi: 10.3390/ijerph16091563.
3
Analysis of the Prediction of Motivational Climate in Handball Players' Fear of Failure.
一项关于动机氛围与享乐幸福感结构的系统评价及荟萃分析:运动员水平的重要性
Eur J Investig Health Psychol Educ. 2024 Apr 9;14(4):976-1001. doi: 10.3390/ejihpe14040064.
4
Psychological readiness of football players for the match and its connection with self-esteem and competitive anxiety.足球运动员对比赛的心理准备及其与自尊和比赛焦虑的关系。
Heliyon. 2024 Mar 11;10(6):e27608. doi: 10.1016/j.heliyon.2024.e27608. eCollection 2024 Mar 30.
5
Validation of the Chinese Cultural Tightness-Looseness Scale and General Tightness-Looseness Scale.中国文化松紧度量表和一般松紧度量表的验证
Front Psychol. 2023 Apr 18;14:1131868. doi: 10.3389/fpsyg.2023.1131868. eCollection 2023.
6
A cluster analysis of high-performance female team players' perceived motivational climate: Implications on perceived motor competence and autonomous behaviour.高水平女性团队运动员感知激励氛围的聚类分析:对感知运动能力和自主行为的影响。
PLoS One. 2022 Dec 6;17(12):e0278572. doi: 10.1371/journal.pone.0278572. eCollection 2022.
7
An Explanatory Model of Sport Motivation, Physical Self-Concept and Anxiety as a Function of the Degree of Adherence to the Mediterranean Diet in Future Physical Education Teachers.未来体育教师对地中海饮食模式的遵循程度对运动动机、身体自我概念和焦虑的解释模型。
Int J Environ Res Public Health. 2022 Oct 19;19(20):13547. doi: 10.3390/ijerph192013547.
8
Tennis vs padel: Precompetitive anxiety as a function of gender and competitive level.网球与壁球:赛前焦虑作为性别和竞争水平的函数
Front Psychol. 2022 Oct 6;13:1018139. doi: 10.3389/fpsyg.2022.1018139. eCollection 2022.
9
The influence of motivation, self-efficacy, and fear of failure on the career adaptability of vocational school students: Moderated by meaning in life.动机、自我效能感和失败恐惧对职业学校学生职业适应能力的影响:以生活意义为调节变量
Front Psychol. 2022 Sep 21;13:958334. doi: 10.3389/fpsyg.2022.958334. eCollection 2022.
10
Effects of an intervention programme designed to improve emotional intelligence and foster the use of coping strategies among professional female football players.一项旨在提高职业女子足球运动员情商并促进其使用应对策略的干预计划的效果。
Heliyon. 2022 Jul 5;8(7):e09860. doi: 10.1016/j.heliyon.2022.e09860. eCollection 2022 Jul.
分析手球运动员失败恐惧中激励气氛的预测。
Int J Environ Res Public Health. 2019 Jan 26;16(3):344. doi: 10.3390/ijerph16030344.
4
Importance of the Motivational Climate in Goal, Enjoyment, and the Causes of Success in Handball Players.动机氛围在手球运动员的目标、乐趣及成功原因中的重要性。
Front Psychol. 2017 Dec 1;8:2081. doi: 10.3389/fpsyg.2017.02081. eCollection 2017.
5
Fear of failure, psychological stress, and burnout among adolescent athletes competing in high level sport.高水平体育竞赛中青少年运动员的失败恐惧、心理压力和倦怠。
Scand J Med Sci Sports. 2017 Dec;27(12):2091-2102. doi: 10.1111/sms.12797. Epub 2016 Nov 23.
6
Predicting athletes' functional and dysfunctional emotions: The role of the motivational climate and motivation regulations.预测运动员的功能性和非功能性情绪:动机氛围和动机调节的作用。
J Sports Sci. 2017 Aug;35(16):1598-1606. doi: 10.1080/02640414.2016.1225975. Epub 2016 Aug 26.
7
Conditioning- and time-dependent increases in context fear and generalization.条件作用和时间依赖性引起的情境恐惧及泛化增加。
Learn Mem. 2016 Jun 17;23(7):379-85. doi: 10.1101/lm.041400.115. Print 2016 Jul.
8
Applying the Bollen-Stine Bootstrap for Goodness-of-Fit Measures to Structural Equation Models with Missing Data.将用于拟合优度度量的博伦-斯汀自助法应用于具有缺失数据的结构方程模型。
Multivariate Behav Res. 2002 Jul 1;37(3):359-77. doi: 10.1207/S15327906MBR3703_3.
9
Regulatory Flexibility: An Individual Differences Perspective on Coping and Emotion Regulation.监管弹性:应对和情绪调节的个体差异视角。
Perspect Psychol Sci. 2013 Nov;8(6):591-612. doi: 10.1177/1745691613504116.
10
World Medical Association Declaration of Helsinki: ethical principles for medical research involving human subjects.《世界医学协会赫尔辛基宣言:涉及人类受试者的医学研究伦理原则》
JAMA. 2013 Nov 27;310(20):2191-4. doi: 10.1001/jama.2013.281053.