Suppr超能文献

肿瘤组织切片的体外治疗作为一种预测性临床前方法,用于评估肾癌患者的靶向治疗

Ex-Vivo Treatment of Tumor Tissue Slices as a Predictive Preclinical Method to Evaluate Targeted Therapies for Patients with Renal Carcinoma.

作者信息

Roelants Caroline, Pillet Catherine, Franquet Quentin, Sarrazin Clément, Peilleron Nicolas, Giacosa Sofia, Guyon Laurent, Fontanell Amina, Fiard Gaëlle, Long Jean-Alexandre, Descotes Jean-Luc, Cochet Claude, Filhol Odile

机构信息

Université Grenoble Alpes, Inserm, CEA, IRIG-Biology of Cancer and Infection, UMR_S 1036, F-38000 Grenoble, France.

Inovarion, 75005 Paris, France.

出版信息

Cancers (Basel). 2020 Jan 17;12(1):232. doi: 10.3390/cancers12010232.

Abstract

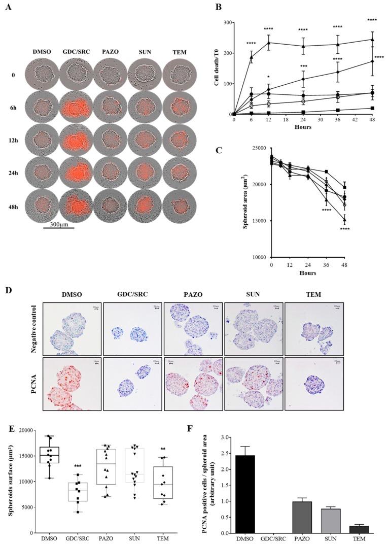
Clear cell renal cell carcinoma (ccRCC) is the third type of urologic cancer. At time of diagnosis, 30% of cases are metastatic with no effect of chemotherapy or radiotherapy. Current targeted therapies lead to a high rate of relapse and resistance after a short-term response. Thus, a major hurdle in the development and use of new treatments for ccRCC is the lack of good pre-clinical models that can accurately predict the efficacy of new drugs and allow the stratification of patients into the correct treatment regime. Here, we describe different 3D cultures models of ccRCC, emphasizing the feasibility and the advantage of ex-vivo treatment of fresh, surgically resected human tumor slice cultures of ccRCC as a robust preclinical model for identifying patient response to specific therapeutics. Moreover, this model based on precision-cut tissue slices enables histopathology measurements as tumor architecture is retained, including the spatial relationship between the tumor and tumor-infiltrating lymphocytes and the stromal components. Our data suggest that acute treatment of tumor tissue slices could represent a benchmark of further exploration as a companion diagnostic tool in ccRCC treatment and a model to develop new therapeutic drugs.

摘要

透明细胞肾细胞癌(ccRCC)是泌尿系统癌症的第三种类型。在诊断时,30%的病例已发生转移,化疗或放疗均无效。目前的靶向治疗在短期缓解后会导致高复发率和耐药性。因此,开发和使用ccRCC新疗法的一个主要障碍是缺乏良好的临床前模型,该模型无法准确预测新药的疗效,也无法将患者分层到正确的治疗方案中。在此,我们描述了ccRCC的不同3D培养模型,强调了对新鲜的、手术切除的ccRCC人肿瘤切片培养物进行体外治疗作为一种强大的临床前模型来确定患者对特定治疗药物反应的可行性和优势。此外,这种基于精密切割组织切片的模型能够进行组织病理学测量,因为肿瘤结构得以保留,包括肿瘤与肿瘤浸润淋巴细胞以及基质成分之间的空间关系。我们的数据表明,肿瘤组织切片的急性治疗可作为ccRCC治疗中一种伴随诊断工具以及开发新治疗药物的模型,代表进一步探索的一个基准。

https://cdn.ncbi.nlm.nih.gov/pmc/blobs/bb09/7016787/f3d0695b96eb/cancers-12-00232-g001.jpg

文献检索

告别复杂PubMed语法,用中文像聊天一样搜索,搜遍4000万医学文献。AI智能推荐,让科研检索更轻松。

立即免费搜索

文件翻译

保留排版,准确专业,支持PDF/Word/PPT等文件格式,支持 12+语言互译。

免费翻译文档

深度研究

AI帮你快速写综述,25分钟生成高质量综述,智能提取关键信息,辅助科研写作。

立即免费体验