• 文献检索
  • 文档翻译
  • 深度研究
  • 学术资讯
  • Suppr Zotero 插件Zotero 插件
  • 邀请有礼
  • 套餐&价格
  • 历史记录
应用&插件
Suppr Zotero 插件Zotero 插件浏览器插件Mac 客户端Windows 客户端微信小程序
定价
高级版会员购买积分包购买API积分包
服务
文献检索文档翻译深度研究API 文档MCP 服务
关于我们
关于 Suppr公司介绍联系我们用户协议隐私条款
关注我们

Suppr 超能文献

核心技术专利:CN118964589B侵权必究
粤ICP备2023148730 号-1Suppr @ 2026

文献检索

告别复杂PubMed语法,用中文像聊天一样搜索,搜遍4000万医学文献。AI智能推荐,让科研检索更轻松。

立即免费搜索

文件翻译

保留排版,准确专业,支持PDF/Word/PPT等文件格式,支持 12+语言互译。

免费翻译文档

深度研究

AI帮你快速写综述,25分钟生成高质量综述,智能提取关键信息,辅助科研写作。

立即免费体验

异硫氰酸苯乙酯通过下调黏附素抑制化疗和放疗耐药的三阴性乳腺癌细胞系MDA-MB-231/IR中的干性。

Phenethyl Isothiocyanate Suppresses Stemness in the Chemo- and Radio-Resistant Triple-Negative Breast Cancer Cell Line MDA-MB-231/IR Via Downregulation of Metadherin.

作者信息

Nguyen Yen Thi-Kim, Moon Jeong Yong, Ediriweera Meran Keshawa, Cho Somi Kim

机构信息

Interdisciplinary Graduate Program in Advanced Convergence Technology and Science, Jeju National University, Jeju 63243, Korea.

Subtropical/Tropical Organism Gene Bank, Jeju National University, Jeju 63243, Korea.

出版信息

Cancers (Basel). 2020 Jan 22;12(2):268. doi: 10.3390/cancers12020268.

DOI:10.3390/cancers12020268
PMID:31979093
原文链接:https://pmc.ncbi.nlm.nih.gov/articles/PMC7072670/
Abstract

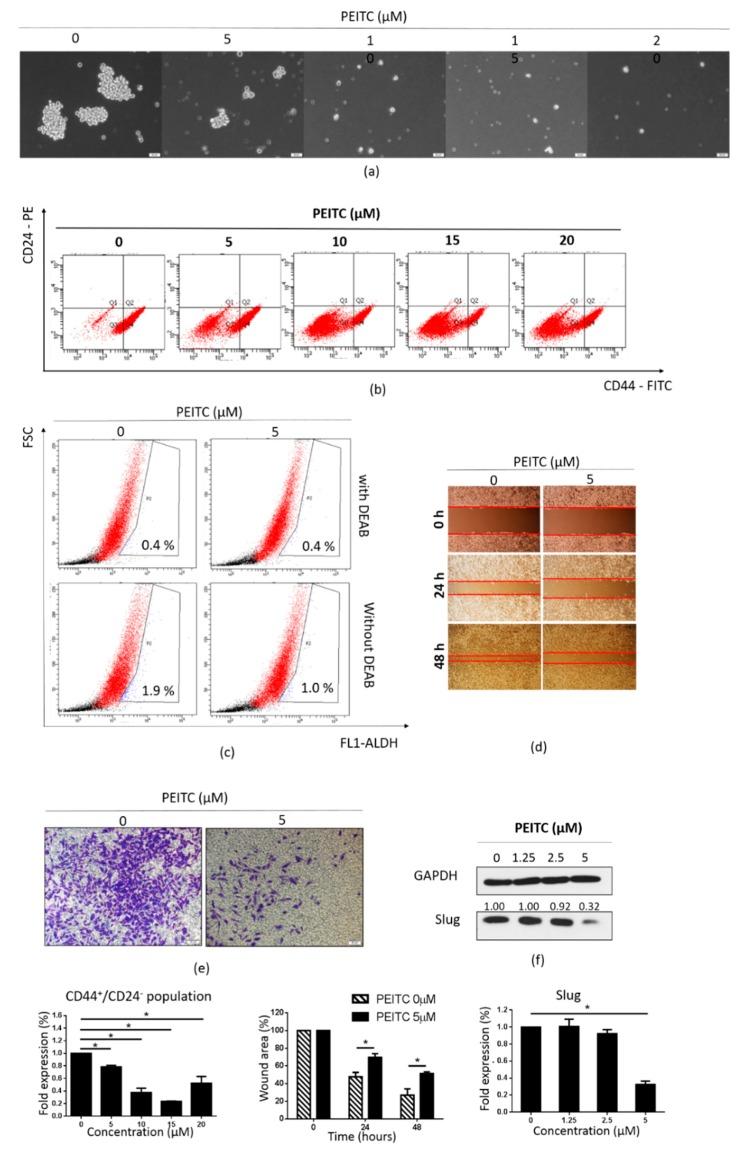
Resistance to chemotherapy and radiation therapy is considered a major therapeutic barrier in breast cancer. Cancer stem cells (CSCs) play a prominent role in chemo and radiotherapy resistance. The established chemo and radio-resistant triple-negative breast cancer (TNBC) cell line MDA-MB-231/IR displays greater CSC characteristics than the parental MDA-MB-231 cells. Escalating evidence demonstrates that metadherin (MTDH) is associated with a number of cancer signaling pathways as well as breast cancer therapy resistance, making it an attractive therapeutic target. Kaplan-Meier plot analysis revealed a correlation between higher levels of MTDH and shorter lifetimes in breast cancer and TNBC patients. Moreover, there was a positive correlation between the MTDH and CD44 expression levels in The Cancer Genome Atlas breast cancer database. We demonstrate that MTDH plays a pivotal role in the regulation of stemness in MDA-MB-231/IR cells. Knockdown of MTDH in MDA-MB-231/IR cells resulted in a reduction in the CSC population, aldehyde dehydrogenase activity, and major CSC markers, including β-catenin, CD44, and Slug. In addition, MTDH knockdown increased reactive oxygen species (ROS) levels in MDA-MB-231/IR cells. We found that phenethyl isothiocyanate (PEITC), a well-known pro-oxidant phytochemical, suppressed stemness in MDA-MB-231/IR cells through ROS modulation via the downregulation of MTDH. Co-treatment of PEITC and N-Acetylcysteine (a ROS scavenger) caused alterations in PEITC induced cell death and CSC markers. Moreover, PEITC regulated MTDH expression at the post-transcriptional level, which was confirmed using cycloheximide, a protein synthesis inhibitor.

摘要

对化疗和放疗的耐药性被认为是乳腺癌治疗的主要障碍。癌症干细胞(CSCs)在化疗和放疗耐药中起重要作用。已建立的化疗和放疗耐药三阴性乳腺癌(TNBC)细胞系MDA-MB-231/IR比亲代MDA-MB-231细胞表现出更强的癌症干细胞特征。越来越多的证据表明,黏附素(MTDH)与多种癌症信号通路以及乳腺癌治疗耐药性相关,使其成为一个有吸引力的治疗靶点。Kaplan-Meier生存曲线分析显示,乳腺癌和TNBC患者中MTDH水平较高与生存期较短之间存在相关性。此外,在癌症基因组图谱乳腺癌数据库中,MTDH与CD44表达水平呈正相关。我们证明MTDH在MDA-MB-231/IR细胞干性调节中起关键作用。敲低MDA-MB-231/IR细胞中的MTDH导致癌症干细胞群体、醛脱氢酶活性以及包括β-连环蛋白、CD44和Slug在内的主要癌症干细胞标志物减少。此外,敲低MTDH增加了MDA-MB-231/IR细胞中的活性氧(ROS)水平。我们发现,苯乙基异硫氰酸酯(PEITC)是一种著名的促氧化植物化学物质,通过下调MTDH调节ROS,从而抑制MDA-MB-231/IR细胞的干性。PEITC与N-乙酰半胱氨酸(一种ROS清除剂)联合处理导致PEITC诱导的细胞死亡和癌症干细胞标志物发生改变。此外,PEITC在转录后水平调节MTDH表达,这一结果通过蛋白质合成抑制剂环己酰亚胺得到证实。

https://cdn.ncbi.nlm.nih.gov/pmc/blobs/35f0/7072670/8e032a5391ec/cancers-12-00268-g008.jpg
https://cdn.ncbi.nlm.nih.gov/pmc/blobs/35f0/7072670/a5e4af2c7e1a/cancers-12-00268-g001.jpg
https://cdn.ncbi.nlm.nih.gov/pmc/blobs/35f0/7072670/1765e98ae703/cancers-12-00268-g002.jpg
https://cdn.ncbi.nlm.nih.gov/pmc/blobs/35f0/7072670/aa9bbb0809fe/cancers-12-00268-g003.jpg
https://cdn.ncbi.nlm.nih.gov/pmc/blobs/35f0/7072670/7ad7631e372f/cancers-12-00268-g004.jpg
https://cdn.ncbi.nlm.nih.gov/pmc/blobs/35f0/7072670/3e2835a18699/cancers-12-00268-g005.jpg
https://cdn.ncbi.nlm.nih.gov/pmc/blobs/35f0/7072670/3dcb07d7e826/cancers-12-00268-g006.jpg
https://cdn.ncbi.nlm.nih.gov/pmc/blobs/35f0/7072670/b3501e77e31d/cancers-12-00268-g007.jpg
https://cdn.ncbi.nlm.nih.gov/pmc/blobs/35f0/7072670/8e032a5391ec/cancers-12-00268-g008.jpg
https://cdn.ncbi.nlm.nih.gov/pmc/blobs/35f0/7072670/a5e4af2c7e1a/cancers-12-00268-g001.jpg
https://cdn.ncbi.nlm.nih.gov/pmc/blobs/35f0/7072670/1765e98ae703/cancers-12-00268-g002.jpg
https://cdn.ncbi.nlm.nih.gov/pmc/blobs/35f0/7072670/aa9bbb0809fe/cancers-12-00268-g003.jpg
https://cdn.ncbi.nlm.nih.gov/pmc/blobs/35f0/7072670/7ad7631e372f/cancers-12-00268-g004.jpg
https://cdn.ncbi.nlm.nih.gov/pmc/blobs/35f0/7072670/3e2835a18699/cancers-12-00268-g005.jpg
https://cdn.ncbi.nlm.nih.gov/pmc/blobs/35f0/7072670/3dcb07d7e826/cancers-12-00268-g006.jpg
https://cdn.ncbi.nlm.nih.gov/pmc/blobs/35f0/7072670/b3501e77e31d/cancers-12-00268-g007.jpg
https://cdn.ncbi.nlm.nih.gov/pmc/blobs/35f0/7072670/8e032a5391ec/cancers-12-00268-g008.jpg

相似文献

1
Phenethyl Isothiocyanate Suppresses Stemness in the Chemo- and Radio-Resistant Triple-Negative Breast Cancer Cell Line MDA-MB-231/IR Via Downregulation of Metadherin.异硫氰酸苯乙酯通过下调黏附素抑制化疗和放疗耐药的三阴性乳腺癌细胞系MDA-MB-231/IR中的干性。
Cancers (Basel). 2020 Jan 22;12(2):268. doi: 10.3390/cancers12020268.
2
Ampelopsin Suppresses Stem Cell Properties Accompanied by Attenuation of Oxidative Phosphorylation in Chemo- and Radio-Resistant MDA-MB-231 Breast Cancer Cells.白藜芦醇抑制化疗和放疗抗性MDA-MB-231乳腺癌细胞的干细胞特性并伴有氧化磷酸化减弱
Pharmaceuticals (Basel). 2021 Aug 12;14(8):794. doi: 10.3390/ph14080794.
3
AMPK inhibits MTDH expression via GSK3β and SIRT1 activation: potential role in triple negative breast cancer cell proliferation.AMPK 通过 GSK3β 和 SIRT1 的激活抑制 MTDH 的表达:在三阴性乳腺癌细胞增殖中的潜在作用。
FEBS J. 2015 Oct;282(20):3971-85. doi: 10.1111/febs.13391. Epub 2015 Aug 20.
4
Baicalein Suppresses Stem Cell-Like Characteristics in Radio- and Chemoresistant MDA-MB-231 Human Breast Cancer Cells through Up-Regulation of IFIT2.黄芩素通过上调 IFIT2 抑制放射和化疗耐药 MDA-MB-231 人乳腺癌细胞的干细胞样特征。
Nutrients. 2019 Mar 14;11(3):624. doi: 10.3390/nu11030624.
5
Activated ERK Signaling Is One of the Major Hub Signals Related to the Acquisition of Radiotherapy-Resistant MDA-MB-231 Breast Cancer Cells.激活的 ERK 信号是与获得放射治疗抗性 MDA-MB-231 乳腺癌细胞相关的主要枢纽信号之一。
Int J Mol Sci. 2021 May 6;22(9):4940. doi: 10.3390/ijms22094940.
6
Molecular Modification of Metadherin/MTDH Impacts the Sensitivity of Breast Cancer to Doxorubicin.黏附素/甲磺酸盐双氢青蒿素的分子修饰影响乳腺癌对阿霉素的敏感性。
PLoS One. 2015 May 19;10(5):e0127599. doi: 10.1371/journal.pone.0127599. eCollection 2015.
7
HIF-2α regulates CD44 to promote cancer stem cell activation in triple-negative breast cancer PI3K/AKT/mTOR signaling.低氧诱导因子-2α(HIF-2α)通过调节CD44来促进三阴性乳腺癌中癌症干细胞的激活及PI3K/AKT/mTOR信号传导。
World J Stem Cells. 2020 Jan 26;12(1):87-99. doi: 10.4252/wjsc.v12.i1.87.
8
TGF-β plays a vital role in triple-negative breast cancer (TNBC) drug-resistance through regulating stemness, EMT and apoptosis.TGF-β 通过调节干性、EMT 和细胞凋亡在三阴性乳腺癌(TNBC)耐药中发挥重要作用。
Biochem Biophys Res Commun. 2018 Jul 7;502(1):160-165. doi: 10.1016/j.bbrc.2018.05.139. Epub 2018 May 24.
9
Phenethyl Isothiocyanate Exposure Promotes Oxidative Stress and Suppresses Sp1 Transcription Factor in Cancer Stem Cells.苯乙基异硫氰酸酯暴露促进癌症干细胞中的氧化应激并抑制 Sp1 转录因子。
Int J Mol Sci. 2019 Feb 27;20(5):1027. doi: 10.3390/ijms20051027.
10
Establishment and characterization of MTDH knockdown by artificial MicroRNA interference - functions as a potential tumor suppressor in breast cancer.通过人工微小RNA干扰建立MTDH基因敲低并进行表征——其在乳腺癌中发挥潜在肿瘤抑制作用。
Asian Pac J Cancer Prev. 2012;13(6):2813-8. doi: 10.7314/apjcp.2012.13.6.2813.

引用本文的文献

1
Multifaceted role of phytoconstituents based nano drug delivery systems in combating TNBC: A paradigm shift from chemical to natural.基于植物成分的纳米药物递送系统在防治三阴性乳腺癌中的多方面作用:从化学到天然的范式转变。
Naunyn Schmiedebergs Arch Pharmacol. 2024 Dec;397(12):9207-9226. doi: 10.1007/s00210-024-03234-0. Epub 2024 Jul 2.
2
Iberverin exhibits antineoplastic activities against human hepatocellular carcinoma via DNA damage-mediated cell cycle arrest and mitochondrial-related apoptosis.伊贝韦林通过DNA损伤介导的细胞周期阻滞和线粒体相关凋亡对人肝细胞癌表现出抗肿瘤活性。
Front Pharmacol. 2023 Dec 13;14:1326346. doi: 10.3389/fphar.2023.1326346. eCollection 2023.
3

本文引用的文献

1
Role of Phytochemicals in Cancer Prevention.植物化学物质在癌症预防中的作用。
Int J Mol Sci. 2019 Oct 9;20(20):4981. doi: 10.3390/ijms20204981.
2
Metadherin-PRMT5 complex enhances the metastasis of hepatocellular carcinoma through the WNT-β-catenin signaling pathway.METADHERIN-PRMT5 复合物通过 WNT-β-连环蛋白信号通路增强肝癌的转移。
Carcinogenesis. 2020 Apr 22;41(2):130-138. doi: 10.1093/carcin/bgz065.
3
Phenethyl isothiocyanate hampers growth and progression of HER2-positive breast and ovarian carcinoma by targeting their stem cell compartment.
Reviewing the Prospective Pharmacological Potential of Isothiocyanates in Fight against Female-Specific Cancers.
综述异硫氰酸酯在对抗女性特异性癌症方面的潜在药理前景。
Cancers (Basel). 2023 Apr 20;15(8):2390. doi: 10.3390/cancers15082390.
4
Targeting Breast Cancer Stem Cells.靶向乳腺癌干细胞。
Int J Biol Sci. 2023 Jan 1;19(2):552-570. doi: 10.7150/ijbs.76187. eCollection 2023.
5
Anticarcinogenic Effects of Isothiocyanates on Hepatocellular Carcinoma.异硫氰酸酯对肝细胞癌的抗癌作用。
Int J Mol Sci. 2022 Nov 10;23(22):13834. doi: 10.3390/ijms232213834.
6
Melatonin Modulation of Radiation-Induced Molecular Changes in MCF-7 Human Breast Cancer Cells.褪黑素对MCF-7人乳腺癌细胞辐射诱导分子变化的调节作用
Biomedicines. 2022 May 7;10(5):1088. doi: 10.3390/biomedicines10051088.
7
Antioxidant activity of banana flesh and antiproliferative effect on breast and pancreatic cancer cells.香蕉果肉的抗氧化活性及其对乳腺癌和胰腺癌细胞的抗增殖作用。
Food Sci Nutr. 2022 Jan 26;10(3):740-750. doi: 10.1002/fsn3.2702. eCollection 2022 Mar.
8
Long non-coding RNA NORAD/miR-224-3p/MTDH axis contributes to CDDP resistance of esophageal squamous cell carcinoma by promoting nuclear accumulation of β-catenin.长链非编码 RNA NORAD/miR-224-3p/MTDH 轴通过促进β-catenin 的核积累促进食管鳞癌细胞对顺铂的耐药性。
Mol Cancer. 2021 Dec 10;20(1):162. doi: 10.1186/s12943-021-01455-y.
9
Emerging agents that target signaling pathways to eradicate colorectal cancer stem cells.靶向信号通路以根除结直肠肿瘤干细胞的新兴药物。
Cancer Commun (Lond). 2021 Dec;41(12):1275-1313. doi: 10.1002/cac2.12235. Epub 2021 Nov 17.
10
Ampelopsin Suppresses Stem Cell Properties Accompanied by Attenuation of Oxidative Phosphorylation in Chemo- and Radio-Resistant MDA-MB-231 Breast Cancer Cells.白藜芦醇抑制化疗和放疗抗性MDA-MB-231乳腺癌细胞的干细胞特性并伴有氧化磷酸化减弱
Pharmaceuticals (Basel). 2021 Aug 12;14(8):794. doi: 10.3390/ph14080794.
苯乙基异硫氰酸酯通过靶向 HER2 阳性乳腺癌和卵巢癌细胞的干细胞区室来阻碍其生长和进展。
Cell Oncol (Dordr). 2019 Dec;42(6):815-828. doi: 10.1007/s13402-019-00464-w. Epub 2019 Aug 2.
4
ROS-Mediated Cancer Cell Killing through Dietary Phytochemicals.通过膳食植物化学物的 ROS 介导的癌细胞杀伤作用。
Oxid Med Cell Longev. 2019 May 14;2019:9051542. doi: 10.1155/2019/9051542. eCollection 2019.
5
Dihydrotanshinone-Induced NOX5 Activation Inhibits Breast Cancer Stem Cell through the ROS/Stat3 Signaling Pathway.二氢丹参酮通过 ROS/Stat3 信号通路激活诱导的 NOX5 抑制乳腺癌干细胞。
Oxid Med Cell Longev. 2019 Mar 24;2019:9296439. doi: 10.1155/2019/9296439. eCollection 2019.
6
Baicalein Suppresses Stem Cell-Like Characteristics in Radio- and Chemoresistant MDA-MB-231 Human Breast Cancer Cells through Up-Regulation of IFIT2.黄芩素通过上调 IFIT2 抑制放射和化疗耐药 MDA-MB-231 人乳腺癌细胞的干细胞样特征。
Nutrients. 2019 Mar 14;11(3):624. doi: 10.3390/nu11030624.
7
Effect of modification of MTDH gene expression on colorectal cancer aggressiveness.MTDH 基因表达修饰对结直肠癌侵袭性的影响。
Gene. 2019 May 25;698:92-99. doi: 10.1016/j.gene.2019.02.069. Epub 2019 Mar 2.
8
Activation of EMT in colorectal cancer by MTDH/NF-κB p65 pathway.MTDH/NF-κB p65 通路在结直肠癌 EMT 中的激活作用。
Mol Cell Biochem. 2019 Jul;457(1-2):83-91. doi: 10.1007/s11010-019-03514-x. Epub 2019 Mar 1.
9
Phenethyl Isothiocyanate Exposure Promotes Oxidative Stress and Suppresses Sp1 Transcription Factor in Cancer Stem Cells.苯乙基异硫氰酸酯暴露促进癌症干细胞中的氧化应激并抑制 Sp1 转录因子。
Int J Mol Sci. 2019 Feb 27;20(5):1027. doi: 10.3390/ijms20051027.
10
CCL18 promotes the metastasis of squamous cell carcinoma of the head and neck through MTDH-NF-κB signalling pathway.CCL18 通过 MTDH-NF-κB 信号通路促进头颈部鳞状细胞癌的转移。
J Cell Mol Med. 2019 Apr;23(4):2689-2701. doi: 10.1111/jcmm.14168. Epub 2019 Feb 15.