Suppr超能文献

抗氧化剂偶联肽减轻肺动脉高压中的代谢重编程

Antioxidant-Conjugated Peptide Attenuated Metabolic Reprogramming in Pulmonary Hypertension.

作者信息

Varghese Mathews Valuparampil, Niihori Maki, Eccles Cody A, Kurdyukov Sergey, James Joel, Rafikova Olga, Rafikov Ruslan

机构信息

Department of Medicine, Division of Endocrinology, University of Arizona College of Medicine, Tucson, AZ 85721, USA.

出版信息

Antioxidants (Basel). 2020 Jan 25;9(2):104. doi: 10.3390/antiox9020104.

Abstract

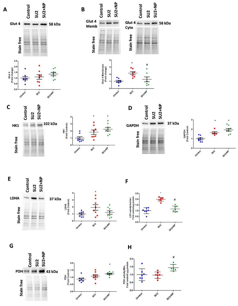
Pulmonary arterial hypertension (PAH) is a chronic cardiopulmonary disorder instigated by pulmonary vascular cell proliferation. Activation of Akt was previously reported to promote vascular remodeling. Also, the irreversible nitration of Y350 residue in Akt results in its activation. NitroAkt was increased in PAH patients and the SU5416/Hypoxia (SU/Hx) PAH model. This study investigated whether the prevention of Akt nitration in PAH by Akt targeted nitroxide-conjugated peptide (NP) could reverse vascular remodeling and metabolic reprogramming. Treatment of the SU/Hx model with NP significantly decreased nitration of Akt in lungs, attenuated right ventricle (RV) hypertrophy, and reduced RV systolic pressure. In the PAH model, Akt-nitration induces glycolysis by activation of the glucose transporter Glut4 and lactate dehydrogenase-A (LDHA). Decreased G6PD and increased GSK3β in SU/Hx additionally shunted intracellular glucose via glycolysis. The increased glycolytic rate upregulated anaplerosis due to activation of pyruvate carboxylase in a nitroAkt-dependent manner. NP treatment resolved glycolytic switch and activated collateral pentose phosphate and glycogenesis pathways. Prevention of Akt-nitration significantly controlled pyruvate in oxidative phosphorylation by decreasing lactate and increasing pyruvate dehydrogenases activities. Histopathological studies showed significantly reduced pulmonary vascular proliferation. Based on our current observation, preventing Akt-nitration by using an Akt-targeted nitroxide-conjugated peptide could be a useful treatment option for controlling vascular proliferation in PAH.

摘要

肺动脉高压(PAH)是一种由肺血管细胞增殖引发的慢性心肺疾病。先前有报道称Akt的激活可促进血管重塑。此外,Akt中Y350残基的不可逆硝化作用会导致其激活。在PAH患者以及SU5416/低氧(SU/Hx)PAH模型中,硝基化Akt水平升高。本研究调查了通过Akt靶向的氮氧化物共轭肽(NP)预防PAH中Akt的硝化作用是否能够逆转血管重塑和代谢重编程。用NP处理SU/Hx模型可显著降低肺中Akt的硝化作用,减轻右心室(RV)肥厚,并降低RV收缩压。在PAH模型中,Akt硝化作用通过激活葡萄糖转运蛋白Glut4和乳酸脱氢酶-A(LDHA)诱导糖酵解。SU/Hx中葡萄糖-6-磷酸脱氢酶(G6PD)减少和糖原合成酶激酶3β(GSK3β)增加,还通过糖酵解额外分流细胞内葡萄糖。由于丙酮酸羧化酶以硝基化Akt依赖的方式被激活,糖酵解速率增加上调了回补反应。NP处理解决了糖酵解转换,并激活了并行的磷酸戊糖途径和糖原生成途径。通过降低乳酸水平和增加丙酮酸脱氢酶活性,预防Akt硝化作用显著控制了氧化磷酸化中的丙酮酸。组织病理学研究显示肺血管增殖显著减少。基于我们目前的观察,使用Akt靶向的氮氧化物共轭肽预防Akt硝化作用可能是控制PAH中血管增殖的一种有效治疗选择。

https://cdn.ncbi.nlm.nih.gov/pmc/blobs/f6ee/7071131/998a64ef8396/antioxidants-09-00104-g001.jpg

文献AI研究员

20分钟写一篇综述,助力文献阅读效率提升50倍。

立即体验

用中文搜PubMed

大模型驱动的PubMed中文搜索引擎

马上搜索

文档翻译

学术文献翻译模型,支持多种主流文档格式。

立即体验