Molecular Hepatology-Alcohol Associated Diseases, Department of Medicine II, Medical Faculty Mannheim, Heidelberg University, Mannheim, Germany.
Molecular Hepatology-Alcohol Associated Diseases, Department of Medicine II, Medical Faculty Mannheim, Heidelberg University, Mannheim, Germany
Gut. 2020 Sep;69(9):1677-1690. doi: 10.1136/gutjnl-2019-319091. Epub 2020 Jan 28.
TGF-β2 (TGF-β, transforming growth factor beta), the less-investigated sibling of TGF-β1, is deregulated in rodent and human liver diseases. Former data from bile duct ligated and MDR2 knockout (KO) mouse models for human cholestatic liver disease suggested an involvement of TGF-β2 in biliary-derived liver diseases.
As we also found upregulated in liver tissue of patients with primary sclerosing cholangitis (PSC) and primary biliary cholangitis (PBC), we now fathomed the positive prospects of targeting TGF-β2 in early stage biliary liver disease using the MDR2-KO mice. Specifically, the influence of silencing on the fibrotic and inflammatory niche was analysed on molecular, cellular and tissue levels.
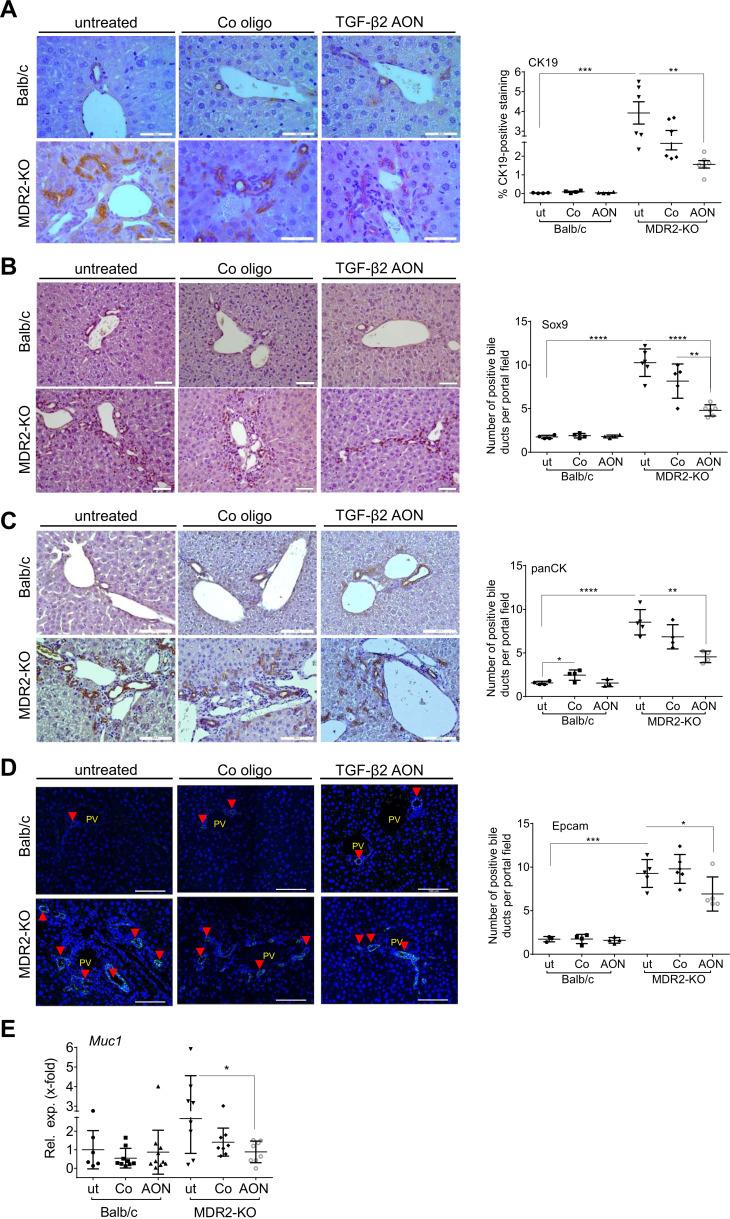
-induced expression of fibrotic genes in cholangiocytes and hepatic stellate cellswas detected. expression in MDR2-KO mice was blunted using -directed antisense oligonucleotides (AON). Upon AON treatment, reduced collagen deposition, hydroxyproline content and αSMA expression as well as induced expression reflected a significant reduction of fibrogenesis without adverse effects on healthy livers. Expression analyses of fibrotic and inflammatory genes revealed AON-specific regulatory effects on , , , and expression. Further, AON treatment of MDR2-KO mice increased tissue infiltration by F4/80-positive cells including eosinophils, whereas the number of CD45-positive inflammatory cells decreased. In line, and CD45 expression correlated positively in PSC/PBC patients and localised in similar areas of the diseased liver tissue.
Taken together, our data suggest a new mechanistic explanation for amelioration of fibrogenesis by TGF-β2 silencing and provide a direct rationale for TGF-β2-directed drug development.
TGF-β2(TGF-β,转化生长因子β)是 TGF-β1 的研究较少的一个家族成员,在啮齿动物和人类肝脏疾病中失调。胆管结扎和 MDR2 敲除(KO)小鼠模型的先前数据表明,TGF-β2 参与了人类胆汁淤积性肝病的胆源性疾病。
由于我们还发现原发性硬化性胆管炎(PSC)和原发性胆汁性胆管炎(PBC)患者的肝组织中也上调,因此我们现在利用 MDR2-KO 小鼠研究靶向 TGF-β2 在早期胆源性肝病中的积极前景。具体来说,分析了在分子、细胞和组织水平上沉默对纤维化和炎症微环境的影响。
-在胆管细胞和肝星状细胞中诱导纤维化基因的表达。用 -靶向反义寡核苷酸(AON)检测到 MDR2-KO 小鼠中 的表达减弱。用 AON 治疗后,胶原沉积、羟脯氨酸含量和 αSMA 表达减少以及诱导 的表达反映了纤维化减少,而对健康肝脏没有不良影响。纤维化和炎症基因的表达分析显示,AON 对 、 、 、 和 的表达具有特异性调节作用。此外,MDR2-KO 小鼠的 AON 治疗增加了 F4/80 阳性细胞(包括嗜酸性粒细胞)的组织浸润,而 CD45 阳性炎症细胞的数量减少。同样,PSC/PBC 患者中 和 CD45 的表达呈正相关,并且定位于病变肝组织的相似区域。
综上所述,我们的数据为 TGF-β2 沉默改善纤维化提供了一个新的机制解释,并为 TGF-β2 靶向药物开发提供了直接的依据。