• 文献检索
  • 文档翻译
  • 深度研究
  • 学术资讯
  • Suppr Zotero 插件Zotero 插件
  • 邀请有礼
  • 套餐&价格
  • 历史记录
应用&插件
Suppr Zotero 插件Zotero 插件浏览器插件Mac 客户端Windows 客户端微信小程序
定价
高级版会员购买积分包购买API积分包
服务
文献检索文档翻译深度研究API 文档MCP 服务
关于我们
关于 Suppr公司介绍联系我们用户协议隐私条款
关注我们

Suppr 超能文献

核心技术专利:CN118964589B侵权必究
粤ICP备2023148730 号-1Suppr @ 2026

文献检索

告别复杂PubMed语法,用中文像聊天一样搜索,搜遍4000万医学文献。AI智能推荐,让科研检索更轻松。

立即免费搜索

文件翻译

保留排版,准确专业,支持PDF/Word/PPT等文件格式,支持 12+语言互译。

免费翻译文档

深度研究

AI帮你快速写综述,25分钟生成高质量综述,智能提取关键信息,辅助科研写作。

立即免费体验

葫芦素 B 和 I 通过靶向 Notch 信号通路抑制结肠癌生长。

Cucurbitacin B and I inhibits colon cancer growth by targeting the Notch signaling pathway.

机构信息

Department of Cancer Biology, University of Kansas Medical Center, Kansas City, KS, 66160, USA.

Shawnee Mission School District Center for Academic Achievement, Kansas City, KS, 66204, USA.

出版信息

Sci Rep. 2020 Jan 28;10(1):1290. doi: 10.1038/s41598-020-57940-9.

DOI:10.1038/s41598-020-57940-9
PMID:31992775
原文链接:https://pmc.ncbi.nlm.nih.gov/articles/PMC6987129/
Abstract

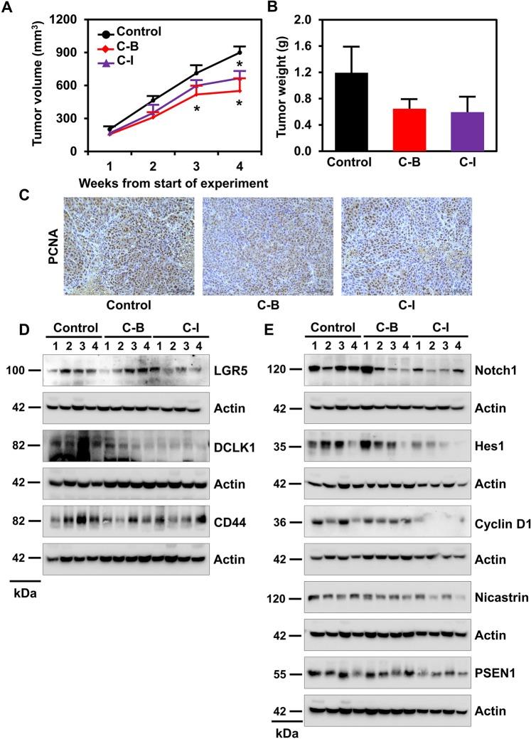
Cancer stem cells (CSCs) have the ability to self-renew and induce drug resistance and recurrence in colorectal cancer (CRC). As current chemotherapy doesn't eliminate CSCs completely, there is a need to identify novel agents to target them. We investigated the effects of cucurbitacin B (C-B) or I (C-I), a natural compound that exists in edible plants (bitter melons, cucumbers, pumpkins and zucchini), against CRC. C-B or C-I inhibited proliferation, clonogenicity, induced G/M cell-cycle arrest and caspase-mediated-apoptosis of CRC cells. C-B or C-I suppressed colonosphere formation and inhibited expression of CD44, DCLK1 and LGR5. These compounds inhibited notch signaling by reducing the expression of Notch 1-4 receptors, their ligands (Jagged 1-2, DLL1,3,4), γ-secretase complex proteins (Presenilin 1, Nicastrin), and downstream target Hes-1. Molecular docking showed that C-B or C-I binds to the ankyrin domain of Notch receptor, which was confirmed using the cellular thermal shift assay. Finally, C-B or C-I inhibited tumor xenograft growth in nude mice and decreased the expression of CSC-markers and notch signaling proteins in tumor tissues. Together, our study suggests that C-B and C-I inhibit colon cancer growth by inhibiting Notch signaling pathway.

摘要

癌症干细胞(CSCs)具有自我更新的能力,并在结直肠癌(CRC)中诱导耐药和复发。由于目前的化疗不能完全消除 CSCs,因此需要寻找新的药物来靶向它们。我们研究了天然化合物葫芦素 B(C-B)或 I(C-I)对 CRC 的作用,这种化合物存在于食用植物(苦瓜、黄瓜、南瓜和西葫芦)中。C-B 或 C-I 抑制 CRC 细胞的增殖、集落形成、诱导 G/M 细胞周期阻滞和半胱天冬酶介导的细胞凋亡。C-B 或 C-I 抑制类器官形成并抑制 CD44、DCLK1 和 LGR5 的表达。这些化合物通过降低 Notch1-4 受体、其配体(Jagged1-2、DLL1、3、4)、γ-分泌酶复合物蛋白(早老素 1、Nicastrin)和下游靶标 Hes-1 的表达来抑制 Notch 信号通路。分子对接表明 C-B 或 C-I 结合到 Notch 受体的锚蛋白结构域,这一点通过细胞热转移测定得到了证实。最后,C-B 或 C-I 抑制裸鼠肿瘤异种移植的生长,并降低肿瘤组织中 CSC 标志物和 Notch 信号通路蛋白的表达。总之,我们的研究表明 C-B 和 C-I 通过抑制 Notch 信号通路抑制结肠癌的生长。

https://cdn.ncbi.nlm.nih.gov/pmc/blobs/1fe2/6987129/626290dc5756/41598_2020_57940_Fig8_HTML.jpg
https://cdn.ncbi.nlm.nih.gov/pmc/blobs/1fe2/6987129/66cc4b6a932d/41598_2020_57940_Fig1_HTML.jpg
https://cdn.ncbi.nlm.nih.gov/pmc/blobs/1fe2/6987129/7308fee23eb9/41598_2020_57940_Fig2_HTML.jpg
https://cdn.ncbi.nlm.nih.gov/pmc/blobs/1fe2/6987129/51cebf1eb325/41598_2020_57940_Fig3_HTML.jpg
https://cdn.ncbi.nlm.nih.gov/pmc/blobs/1fe2/6987129/508e675b1568/41598_2020_57940_Fig4_HTML.jpg
https://cdn.ncbi.nlm.nih.gov/pmc/blobs/1fe2/6987129/f97da88d2bb8/41598_2020_57940_Fig5_HTML.jpg
https://cdn.ncbi.nlm.nih.gov/pmc/blobs/1fe2/6987129/d45d760f9558/41598_2020_57940_Fig6_HTML.jpg
https://cdn.ncbi.nlm.nih.gov/pmc/blobs/1fe2/6987129/f34215035165/41598_2020_57940_Fig7_HTML.jpg
https://cdn.ncbi.nlm.nih.gov/pmc/blobs/1fe2/6987129/626290dc5756/41598_2020_57940_Fig8_HTML.jpg
https://cdn.ncbi.nlm.nih.gov/pmc/blobs/1fe2/6987129/66cc4b6a932d/41598_2020_57940_Fig1_HTML.jpg
https://cdn.ncbi.nlm.nih.gov/pmc/blobs/1fe2/6987129/7308fee23eb9/41598_2020_57940_Fig2_HTML.jpg
https://cdn.ncbi.nlm.nih.gov/pmc/blobs/1fe2/6987129/51cebf1eb325/41598_2020_57940_Fig3_HTML.jpg
https://cdn.ncbi.nlm.nih.gov/pmc/blobs/1fe2/6987129/508e675b1568/41598_2020_57940_Fig4_HTML.jpg
https://cdn.ncbi.nlm.nih.gov/pmc/blobs/1fe2/6987129/f97da88d2bb8/41598_2020_57940_Fig5_HTML.jpg
https://cdn.ncbi.nlm.nih.gov/pmc/blobs/1fe2/6987129/d45d760f9558/41598_2020_57940_Fig6_HTML.jpg
https://cdn.ncbi.nlm.nih.gov/pmc/blobs/1fe2/6987129/f34215035165/41598_2020_57940_Fig7_HTML.jpg
https://cdn.ncbi.nlm.nih.gov/pmc/blobs/1fe2/6987129/626290dc5756/41598_2020_57940_Fig8_HTML.jpg

相似文献

1
Cucurbitacin B and I inhibits colon cancer growth by targeting the Notch signaling pathway.葫芦素 B 和 I 通过靶向 Notch 信号通路抑制结肠癌生长。
Sci Rep. 2020 Jan 28;10(1):1290. doi: 10.1038/s41598-020-57940-9.
2
Honokiol in combination with radiation targets notch signaling to inhibit colon cancer stem cells.霍尼可醛联合辐射靶向作用于缺口信号通路抑制结肠癌干细胞。
Mol Cancer Ther. 2012 Apr;11(4):963-72. doi: 10.1158/1535-7163.MCT-11-0999. Epub 2012 Feb 8.
3
Quinomycin A targets Notch signaling pathway in pancreatic cancer stem cells.喹诺霉素A靶向胰腺癌干细胞中的Notch信号通路。
Oncotarget. 2016 Jan 19;7(3):3217-32. doi: 10.18632/oncotarget.6560.
4
α-Mangostin-encapsulated PLGA nanoparticles inhibit colorectal cancer growth by inhibiting Notch pathway.α-倒捻子素包载 PLGA 纳米粒通过抑制 Notch 通路抑制结直肠癌细胞生长。
J Cell Mol Med. 2020 Oct;24(19):11343-11354. doi: 10.1111/jcmm.15731. Epub 2020 Aug 23.
5
Quercetin pretreatment enhances the radiosensitivity of colon cancer cells by targeting Notch-1 pathway.槲皮素预处理通过靶向 Notch-1 通路增强结肠癌细胞的放射敏感性。
Biochem Biophys Res Commun. 2020 Mar 19;523(4):947-953. doi: 10.1016/j.bbrc.2020.01.048. Epub 2020 Jan 18.
6
3,5-bis(2,4-difluorobenzylidene)-4-piperidone, a novel compound that affects pancreatic cancer growth and angiogenesis.3,5-双(2,4-二氟亚苄基)-4-哌啶酮,一种影响胰腺癌生长和血管生成的新型化合物。
Mol Cancer Ther. 2011 Nov;10(11):2146-56. doi: 10.1158/1535-7163.MCT-11-0399. Epub 2011 Sep 2.
7
Gamma-Secretase Inhibitor IX (GSI) Impairs Concomitant Activation of Notch and Wnt-Beta-Catenin Pathways in CD44 Gastric Cancer Stem Cells.γ-分泌酶抑制剂 IX(GSI)可损害 CD44 胃癌干细胞中 Notch 和 Wnt-β-连环蛋白通路的协同激活。
Stem Cells Transl Med. 2017 Mar;6(3):819-829. doi: 10.1002/sctm.16-0335. Epub 2017 Feb 3.
8
Deciphering the anti-angiogenic effect of endostatin/cyclophosphamide to normalize tumor micrangium through notch signaling pathway in colon cancer.解析内皮抑素/环磷酰胺通过Notch信号通路使结肠癌肿瘤微血管正常化的抗血管生成作用。
World J Surg Oncol. 2016 Jan 14;14(1):10. doi: 10.1186/s12957-015-0761-9.
9
Colorectal cancer stem cell and chemoresistant colorectal cancer cell phenotypes and increased sensitivity to Notch pathway inhibitor.结直肠癌干细胞和化疗耐药性结直肠癌细胞表型以及对Notch信号通路抑制剂敏感性增加。
Mol Med Rep. 2015 Aug;12(2):2417-24. doi: 10.3892/mmr.2015.3694. Epub 2015 Apr 28.
10
Salvianolic acid B reverses multidrug resistance in nude mice bearing human colon cancer stem cells.丹酚酸 B 逆转人结肠癌干细胞荷瘤裸鼠多药耐药。
Mol Med Rep. 2018 Aug;18(2):1323-1334. doi: 10.3892/mmr.2018.9086. Epub 2018 May 29.

引用本文的文献

1
Natural bioactive compounds as notch signaling modulators: cutting-edge strategies for cancer therapy.作为Notch信号调节剂的天然生物活性化合物:癌症治疗的前沿策略
Med Oncol. 2025 Jul 22;42(8):363. doi: 10.1007/s12032-025-02792-4.
2
CSF2 promotes chemoresistance in colorectal cancer by regulating Notch pathway.CSF2通过调节Notch信号通路促进结直肠癌的化疗耐药性。
Discov Oncol. 2025 Apr 9;16(1):495. doi: 10.1007/s12672-025-02285-w.
3
NELL2 suppresses epithelial-mesenchymal transition and induces ferroptosis via notch signaling pathway in HCC.

本文引用的文献

1
Cancer stem cells in progression of colorectal cancer.结直肠癌进展过程中的癌症干细胞
Oncotarget. 2017 Dec 22;9(70):33403-33415. doi: 10.18632/oncotarget.23607. eCollection 2018 Sep 7.
2
Targeting Cancer Stem Cells for Chemoprevention of Pancreatic Cancer.针对胰腺癌的化学预防靶向肿瘤干细胞。
Curr Med Chem. 2018;25(22):2585-2594. doi: 10.2174/0929867324666170127095832.
3
Natural compounds targeting major cell signaling pathways: a novel paradigm for osteosarcoma therapy.靶向主要细胞信号通路的天然化合物:骨肉瘤治疗的新范例
NELL2通过Notch信号通路抑制肝癌中的上皮-间质转化并诱导铁死亡。
Sci Rep. 2025 Mar 25;15(1):10193. doi: 10.1038/s41598-025-94669-9.
4
Evaluation of the Leaves and Seeds of Cucurbitaceae Plants as a New Source of Bioactive Compounds for Colorectal Cancer Prevention and Treatment.葫芦科植物的叶和种子作为预防和治疗结直肠癌的生物活性化合物新来源的评估
Nutrients. 2024 Dec 7;16(23):4233. doi: 10.3390/nu16234233.
5
Cucurbitacin B and Its Derivatives: A Review of Progress in Biological Activities.葫芦素 B 及其衍生物:生物活性研究进展综述。
Molecules. 2024 Sep 4;29(17):4193. doi: 10.3390/molecules29174193.
6
Notch Signaling Suppression by Golden Phytochemicals: Potential for Cancer Therapy.金色植物化学物质对Notch信号通路的抑制作用:癌症治疗的潜力
Adv Pharm Bull. 2024 Jul;14(2):302-313. doi: 10.34172/apb.2024.035. Epub 2024 Mar 10.
7
Targeting Notch signaling pathways with natural bioactive compounds: a promising approach against cancer.利用天然生物活性化合物靶向Notch信号通路:一种有前景的抗癌方法。
Front Pharmacol. 2024 Jul 18;15:1412669. doi: 10.3389/fphar.2024.1412669. eCollection 2024.
8
Isocucurbitacin B inhibits glioma growth through PI3K/AKT pathways and increases glioma sensitivity to TMZ by inhibiting hsa-mir-1286a.异葫芦素B通过PI3K/AKT途径抑制胶质瘤生长,并通过抑制hsa-mir-1286a增加胶质瘤对替莫唑胺的敏感性。
Cancer Drug Resist. 2024 May 8;7:16. doi: 10.20517/cdr.2024.01. eCollection 2024.
9
The role of pyroptosis and gasdermin family in tumor progression and immune microenvironment.细胞焦亡和gasdermin家族在肿瘤进展及免疫微环境中的作用
Exp Hematol Oncol. 2023 Dec 8;12(1):103. doi: 10.1186/s40164-023-00464-5.
10
Cucurbitacin B induces apoptosis in colorectal cells through reactive oxygen species generation and endoplasmic reticulum stress pathways.葫芦素B通过产生活性氧和内质网应激途径诱导结肠直肠细胞凋亡。
Exp Ther Med. 2023 Sep 1;26(4):484. doi: 10.3892/etm.2023.12183. eCollection 2023 Oct.
J Hematol Oncol. 2017 Jan 7;10(1):10. doi: 10.1186/s13045-016-0373-z.
4
PTEN Activation by DNA Damage Induces Protective Autophagy in Response to Cucurbitacin B in Hepatocellular Carcinoma Cells.DNA损伤诱导的PTEN激活在肝癌细胞中对葫芦素B产生保护性自噬。
Oxid Med Cell Longev. 2016;2016:4313204. doi: 10.1155/2016/4313204. Epub 2016 Nov 30.
5
CD44-shRNA recombinant adenovirus inhibits cell proliferation, invasion, and migration, and promotes apoptosis in HCT116 colon cancer cells.CD44-shRNA重组腺病毒抑制HCT116结肠癌细胞的增殖、侵袭和迁移,并促进其凋亡。
Int J Oncol. 2017 Jan;50(1):329-336. doi: 10.3892/ijo.2016.3801. Epub 2016 Dec 9.
6
bcl::Cluster : A method for clustering biological molecules coupled with visualization in the Pymol Molecular Graphics System.bcl::Cluster:一种在Pymol分子图形系统中结合可视化对生物分子进行聚类的方法。
IEEE Int Conf Comput Adv Bio Med Sci. 2011 Feb;2011:13-18. doi: 10.1109/ICCABS.2011.5729867. Epub 2011 Mar 14.
7
Targeting cancer stem cells and signaling pathways by phytochemicals: Novel approach for breast cancer therapy.植物化学物质靶向癌症干细胞和信号通路:乳腺癌治疗的新方法。
Semin Cancer Biol. 2016 Oct;40-41:192-208. doi: 10.1016/j.semcancer.2016.09.001. Epub 2016 Sep 5.
8
Bitter melon: a panacea for inflammation and cancer.苦瓜:炎症与癌症的万灵药。
Chin J Nat Med. 2016 Feb;14(2):81-100. doi: 10.1016/S1875-5364(16)60002-X.
9
Cucurbitacin B inhibits the stemness and metastatic abilities of NSCLC via downregulation of canonical Wnt/β-catenin signaling axis.葫芦素B通过下调经典Wnt/β-连环蛋白信号轴抑制非小细胞肺癌的干性和转移能力。
Sci Rep. 2016 Feb 24;6:21860. doi: 10.1038/srep21860.
10
Targeting Cyclin-Dependent Kinases and Cell Cycle Progression in Human Cancers.靶向人类癌症中的细胞周期蛋白依赖性激酶与细胞周期进程
Semin Oncol. 2015 Dec;42(6):788-800. doi: 10.1053/j.seminoncol.2015.09.024. Epub 2015 Sep 24.