Suppr超能文献

酿酒酵母醇通过抑制 MAPK/NF-κB/AP-1 和激活 Nrf2/HO-1 信号级联减轻炎症。

Cerevisterol Alleviates Inflammation via Suppression of MAPK/NF-κB/AP-1 and Activation of the Nrf2/HO-1 Signaling Cascade.

机构信息

Department of Food Science and Biotechnology, Graduate School, Kyungpook National University, Daegu 41566, Korea.

Food and Bio-Industry Research Institute, Inner Beauty/Anti-Aging Center, Kyungpook National University, Daegu 41566, Korea.

出版信息

Biomolecules. 2020 Jan 29;10(2):199. doi: 10.3390/biom10020199.

Abstract

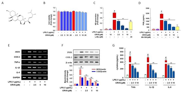
As part of our continuous effort to find potential anti-inflammatory agents from endophytic fungi, a strain, isolated from the plant Roxb., was investigated. Cerevisterol (CRVS) was identified from endophytic fungi, a strain, and moreover exhibited anti-inflammatory activity. However, the underlying mode of action remains poorly understood. The aim of this study is to reveal the potential mechanisms of CRVS against inflammation on a molecular level in LPS-activated RAW 264.7 peritoneal macrophage cells. CRVS was isolated from and characterized based on spectral data analysis. The MTT assay was performed to measure cell viability in CRVS-treated macrophages. Anti-inflammatory activity was assessed by measurement of nitric oxide (NO) and prostaglandin E (PGE) levels, as well as the production of various cytokines, such as tumor necrosis factor-α (TNF-α), interleukin-1β (IL-1β), and -6 (IL-6) in LPS-stimulated macrophages. RT-PCR and immunoblotting analyses were done to examine the expression of various inflammatory response genes. A reporter gene assay was conducted to measure the level of nuclear factor kappa-light-chain-enhancer of activated B cells (NF-κB) and activator protein-1 (AP-1) transactivation. CRVS suppresses the LPS-induced production of NO and PGE, which is a plausible mechanism for this effect is by reducing the expression of iNOS and COX-2. CRVS also decreases the expression of pro-inflammatory cytokines, such as TNF-α, IL-6, and IL-1β. CRVS halted the nuclear translocation of NF-κB by blocking the phosphorylation of inhibitory protein κBα (IκBα) and suppressing NF-κB transactivation. The mitogen-activated protein kinases (MAPK) signaling pathways are also suppressed. CRVS treatment also inhibited the transactivation of AP-1 and the phosphorylation of c-Fos. Furthermore, CRVS could induce the nuclear translocation of nuclear factor erythroid 2-related factor 2 (Nrf2) by down-regulating Kelch-like ECH-associated protein 1 (Keap-1) and up-regulating hemeoxygenases-1 (HO-1) expression. The results suggest that CRVS acts as a natural agent for treating inflammatory diseases by targeting an MAPK, NF-κB, AP-1, and Nrf2-mediated HO-1 signaling cascade.

摘要

从植物内生真菌中寻找潜在抗炎药物是我们持续努力的一部分。从植物内生真菌中分离出的一种菌株被鉴定为,其代谢产物麦角甾醇(CRVS)具有抗炎活性。然而,其作用机制尚不清楚。本研究旨在从分子水平上揭示 CRVS 对 LPS 激活的 RAW 264.7 腹腔巨噬细胞炎症的潜在作用机制。CRVS 从植物内生真菌中分离得到,并通过光谱数据分析进行了鉴定。MTT 法检测 CRVS 处理巨噬细胞的细胞活力。通过测量一氧化氮(NO)和前列腺素 E(PGE)的水平以及肿瘤坏死因子-α(TNF-α)、白细胞介素-1β(IL-1β)和白细胞介素-6(IL-6)等各种细胞因子的产生来评估抗炎活性,在 LPS 刺激的巨噬细胞中。RT-PCR 和免疫印迹分析用于检测各种炎症反应基因的表达。通过报告基因测定测量核因子κB 轻链增强子的活化 B 细胞(NF-κB)和激活蛋白-1(AP-1)的转激活水平。CRVS 抑制 LPS 诱导的 NO 和 PGE 的产生,这可能是通过降低诱导型一氧化氮合酶(iNOS)和环加氧酶-2(COX-2)的表达来实现的。CRVS 还降低了 TNF-α、IL-6 和 IL-1β 等促炎细胞因子的表达。CRVS 通过阻断抑制蛋白κBα(IκBα)的磷酸化和抑制 NF-κB 转激活来阻止 NF-κB 的核易位。丝裂原活化蛋白激酶(MAPK)信号通路也受到抑制。CRVS 处理还抑制了 AP-1 的转激活和 c-Fos 的磷酸化。此外,CRVS 通过下调 Kelch 样 ECH 相关蛋白 1(Keap-1)和上调血红素加氧酶-1(HO-1)的表达,诱导核因子红细胞 2 相关因子 2(Nrf2)的核易位。结果表明,CRVS 通过靶向 MAPK、NF-κB、AP-1 和 Nrf2 介导的 HO-1 信号级联,作为一种天然药物治疗炎症性疾病。

https://cdn.ncbi.nlm.nih.gov/pmc/blobs/afa0/7072429/007cb806121c/biomolecules-10-00199-g001.jpg

文献检索

告别复杂PubMed语法,用中文像聊天一样搜索,搜遍4000万医学文献。AI智能推荐,让科研检索更轻松。

立即免费搜索

文件翻译

保留排版,准确专业,支持PDF/Word/PPT等文件格式,支持 12+语言互译。

免费翻译文档

深度研究

AI帮你快速写综述,25分钟生成高质量综述,智能提取关键信息,辅助科研写作。

立即免费体验