• 文献检索
  • 文档翻译
  • 深度研究
  • 学术资讯
  • Suppr Zotero 插件Zotero 插件
  • 邀请有礼
  • 套餐&价格
  • 历史记录
应用&插件
Suppr Zotero 插件Zotero 插件浏览器插件Mac 客户端Windows 客户端微信小程序
定价
高级版会员购买积分包购买API积分包
服务
文献检索文档翻译深度研究API 文档MCP 服务
关于我们
关于 Suppr公司介绍联系我们用户协议隐私条款
关注我们

Suppr 超能文献

核心技术专利:CN118964589B侵权必究
粤ICP备2023148730 号-1Suppr @ 2026

文献检索

告别复杂PubMed语法,用中文像聊天一样搜索,搜遍4000万医学文献。AI智能推荐,让科研检索更轻松。

立即免费搜索

文件翻译

保留排版,准确专业,支持PDF/Word/PPT等文件格式,支持 12+语言互译。

免费翻译文档

深度研究

AI帮你快速写综述,25分钟生成高质量综述,智能提取关键信息,辅助科研写作。

立即免费体验

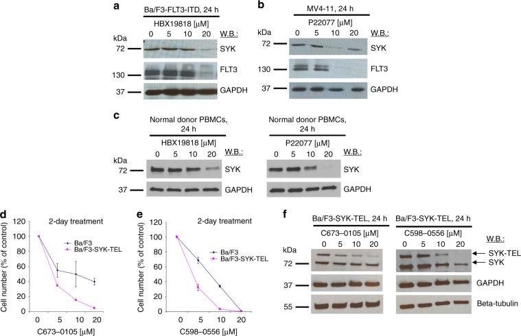
抑制去泛素化酶 USP10 诱导 SYK 的降解。

Inhibition of the deubiquitinase USP10 induces degradation of SYK.

机构信息

Department of Cancer Biology, Dana-Farber Cancer Institute, Harvard Medical School, Boston, 02215, MA, USA.

Department of Biological Chemistry and Molecular Pharmacology, Harvard Medical School, Boston, MA, USA.

出版信息

Br J Cancer. 2020 Apr;122(8):1175-1184. doi: 10.1038/s41416-020-0731-z. Epub 2020 Feb 4.

DOI:10.1038/s41416-020-0731-z
PMID:32015510
原文链接:https://pmc.ncbi.nlm.nih.gov/articles/PMC7156412/
Abstract

BACKGROUND

There is growing evidence that spleen tyrosine kinase (SYK) is critical for acute myeloid leukaemia (AML) transformation and maintenance of the leukemic clone in AML patients. It has also been found to be over-expressed in AML patients, with activating mutations in foetal liver tyrosine kinase 3 (FLT3), particularly those with internal tandem duplications (FLT3-ITD), where it transactivates FLT3-ITD and confers resistance to treatment with FLT3 tyrosine kinase inhibitors (TKIs).

METHODS

We have previously described a pharmacological approach to treating FLT3-ITD-positive AML that relies on proteasome-mediated FLT3 degradation via inhibition of USP10, the deubiquitinating enzyme (DUB) responsible for cleaving ubiquitin from FLT3.

RESULTS

Here, we show that USP10 is also a major DUB required for stabilisation of SYK. We further demonstrate that degradation of SYK can be induced by USP10-targeting inhibitors. USP10 inhibition leads to death of cells driven by active SYK or oncogenic FLT3 and potentiates the anti-leukemic effects of FLT3 inhibition in these cells.

CONCLUSIONS

We suggest that USP10 inhibition is a novel approach to inhibiting SYK and impeding its role in the pathology of AML, including oncogenic FLT3-positive AML. Also, given the significant transforming role SYK in other tumours, targeting USP10 may have broader applications in cancer.

摘要

背景

越来越多的证据表明脾酪氨酸激酶(SYK)对于急性髓细胞白血病(AML)的转化和白血病克隆的维持至关重要。在 AML 患者中也发现其过表达,胎肝酪氨酸激酶 3(FLT3)发生激活突变,尤其是那些具有内部串联重复(FLT3-ITD)的患者,SYK 通过其转激活 FLT3-ITD 并对 FLT3 酪氨酸激酶抑制剂(TKI)的治疗产生耐药性。

方法

我们之前描述了一种治疗 FLT3-ITD 阳性 AML 的药理学方法,该方法依赖于蛋白酶体介导的 FLT3 降解,通过抑制负责从 FLT3 上切割泛素的去泛素化酶(DUB)USP10。

结果

在这里,我们表明 USP10 也是稳定 SYK 所必需的主要 DUB。我们进一步证明,USP10 靶向抑制剂可诱导 SYK 的降解。USP10 抑制导致活性 SYK 或致癌性 FLT3 驱动的细胞死亡,并增强这些细胞中 FLT3 抑制的抗白血病作用。

结论

我们认为 USP10 抑制是抑制 SYK 的一种新方法,并阻碍其在 AML 病理中的作用,包括致癌性 FLT3 阳性 AML。此外,鉴于 SYK 在其他肿瘤中的显著转化作用,靶向 USP10 可能在癌症中有更广泛的应用。

https://cdn.ncbi.nlm.nih.gov/pmc/blobs/c175/7156412/5577631b3910/41416_2020_731_Fig6_HTML.jpg
https://cdn.ncbi.nlm.nih.gov/pmc/blobs/c175/7156412/4a3bb0eb5fe4/41416_2020_731_Fig1_HTML.jpg
https://cdn.ncbi.nlm.nih.gov/pmc/blobs/c175/7156412/3cef5c7aa39f/41416_2020_731_Fig2_HTML.jpg
https://cdn.ncbi.nlm.nih.gov/pmc/blobs/c175/7156412/d4a449f9ca09/41416_2020_731_Fig3_HTML.jpg
https://cdn.ncbi.nlm.nih.gov/pmc/blobs/c175/7156412/9b0cb7812d82/41416_2020_731_Fig4_HTML.jpg
https://cdn.ncbi.nlm.nih.gov/pmc/blobs/c175/7156412/e7c0c8d9c759/41416_2020_731_Fig5_HTML.jpg
https://cdn.ncbi.nlm.nih.gov/pmc/blobs/c175/7156412/5577631b3910/41416_2020_731_Fig6_HTML.jpg
https://cdn.ncbi.nlm.nih.gov/pmc/blobs/c175/7156412/4a3bb0eb5fe4/41416_2020_731_Fig1_HTML.jpg
https://cdn.ncbi.nlm.nih.gov/pmc/blobs/c175/7156412/3cef5c7aa39f/41416_2020_731_Fig2_HTML.jpg
https://cdn.ncbi.nlm.nih.gov/pmc/blobs/c175/7156412/d4a449f9ca09/41416_2020_731_Fig3_HTML.jpg
https://cdn.ncbi.nlm.nih.gov/pmc/blobs/c175/7156412/9b0cb7812d82/41416_2020_731_Fig4_HTML.jpg
https://cdn.ncbi.nlm.nih.gov/pmc/blobs/c175/7156412/e7c0c8d9c759/41416_2020_731_Fig5_HTML.jpg
https://cdn.ncbi.nlm.nih.gov/pmc/blobs/c175/7156412/5577631b3910/41416_2020_731_Fig6_HTML.jpg

相似文献

1
Inhibition of the deubiquitinase USP10 induces degradation of SYK.抑制去泛素化酶 USP10 诱导 SYK 的降解。
Br J Cancer. 2020 Apr;122(8):1175-1184. doi: 10.1038/s41416-020-0731-z. Epub 2020 Feb 4.
2
Targeting DUBs to degrade oncogenic proteins.靶向 DUBs 以降解致癌蛋白。
Br J Cancer. 2020 Apr;122(8):1121-1123. doi: 10.1038/s41416-020-0728-7. Epub 2020 Feb 4.
3
Wu-5, a novel USP10 inhibitor, enhances crenolanib-induced FLT3-ITD-positive AML cell death via inhibiting FLT3 and AMPK pathways.Wu-5,一种新型的 USP10 抑制剂,通过抑制 FLT3 和 AMPK 通路增强 crenolanib 诱导的 FLT3-ITD 阳性 AML 细胞死亡。
Acta Pharmacol Sin. 2021 Apr;42(4):604-612. doi: 10.1038/s41401-020-0455-x. Epub 2020 Jul 21.
4
Inhibition of USP10 induces degradation of oncogenic FLT3.抑制USP10可诱导致癌性FLT3的降解。
Nat Chem Biol. 2017 Dec;13(12):1207-1215. doi: 10.1038/nchembio.2486. Epub 2017 Oct 2.
5
Inhibition of USP9X induces apoptosis in FLT3-ITD-positive AML cells cooperatively by inhibiting the mutant kinase through aggresomal translocation and inducing oxidative stress.USP9X 的抑制通过通过聚集体易位抑制突变激酶和诱导氧化应激,与 FLT3-ITD 阳性 AML 细胞协同诱导细胞凋亡。
Cancer Lett. 2019 Jul 1;453:84-94. doi: 10.1016/j.canlet.2019.03.046. Epub 2019 Apr 1.
6
SYK is a critical regulator of FLT3 in acute myeloid leukemia.SYK 是急性髓系白血病中 FLT3 的关键调节因子。
Cancer Cell. 2014 Feb 10;25(2):226-42. doi: 10.1016/j.ccr.2014.01.022.
7
FLT3 inhibition upregulates HDAC8 via FOXO to inactivate p53 and promote maintenance of FLT3-ITD+ acute myeloid leukemia.FLT3 抑制通过 FOXO 上调 HDAC8,使 p53 失活,从而促进 FLT3-ITD+ 急性髓系白血病的维持。
Blood. 2020 Apr 23;135(17):1472-1483. doi: 10.1182/blood.2019003538.
8
Targeting USP14/UCHL5: A Breakthrough Approach to Overcoming Treatment-Resistant FLT3-ITD-Positive AML.靶向 USP14/UCHL5:克服 FLT3-ITD 阳性 AML 治疗耐药的突破性方法。
Int J Mol Sci. 2024 Sep 26;25(19):10372. doi: 10.3390/ijms251910372.
9
Stromal niche cells protect early leukemic FLT3-ITD+ progenitor cells against first-generation FLT3 tyrosine kinase inhibitors.基质细胞龛保护早期白血病 FLT3-ITD+祖细胞免受第一代 FLT3 酪氨酸激酶抑制剂的影响。
Cancer Res. 2011 Jul 1;71(13):4696-706. doi: 10.1158/0008-5472.CAN-10-4136. Epub 2011 May 5.
10
Proteasome inhibitors induce FLT3-ITD degradation through autophagy in AML cells.蛋白酶体抑制剂通过自噬诱导 AML 细胞中 FLT3-ITD 的降解。
Blood. 2016 Feb 18;127(7):882-92. doi: 10.1182/blood-2015-05-646497. Epub 2015 Aug 18.

引用本文的文献

1
Ubiquitin-Specific Protease Inhibitors for Cancer Therapy: Recent Advances and Future Prospects.用于癌症治疗的泛素特异性蛋白酶抑制剂:最新进展与未来展望
Biomolecules. 2025 Feb 7;15(2):240. doi: 10.3390/biom15020240.
2
USP10 promotes pancreatic ductal adenocarcinoma progression by attenuating FOXC1 protein degradation to activate the WNT signaling pathway.USP10 通过减弱 FOXC1 蛋白降解来激活 WNT 信号通路,从而促进胰腺导管腺癌的进展。
Int J Biol Sci. 2024 Sep 30;20(13):5343-5362. doi: 10.7150/ijbs.92278. eCollection 2024.
3
Functionalized Gold Nanoparticles Suppress the Proliferation of Human Lung Alveolar Adenocarcinoma Cells by Deubiquitinating Enzymes Inhibition.

本文引用的文献

1
Proteasome-associated deubiquitinases and cancer.蛋白酶体相关去泛素化酶与癌症
Cancer Metastasis Rev. 2017 Dec;36(4):635-653. doi: 10.1007/s10555-017-9697-6.
2
Inhibition of USP10 induces degradation of oncogenic FLT3.抑制USP10可诱导致癌性FLT3的降解。
Nat Chem Biol. 2017 Dec;13(12):1207-1215. doi: 10.1038/nchembio.2486. Epub 2017 Oct 2.
3
Characterization of midostaurin as a dual inhibitor of FLT3 and SYK and potentiation of FLT3 inhibition against FLT3-ITD-driven leukemia harboring activated SYK kinase.
功能化金纳米颗粒通过抑制去泛素化酶来抑制人肺腺癌细胞的增殖。
ACS Omega. 2023 Oct 20;8(43):40622-40638. doi: 10.1021/acsomega.3c05452. eCollection 2023 Oct 31.
4
A microprotein N1DARP encoded by LINC00261 promotes Notch1 intracellular domain (N1ICD) degradation via disrupting USP10-N1ICD interaction to inhibit chemoresistance in Notch1-hyperactivated pancreatic cancer.由LINC00261编码的微小蛋白N1DARP通过破坏USP10与N1ICD的相互作用促进Notch1细胞内结构域(N1ICD)的降解,从而抑制Notch1过度激活的胰腺癌中的化疗耐药性。
Cell Discov. 2023 Sep 15;9(1):95. doi: 10.1038/s41421-023-00592-6.
5
Gold Nanoparticles Induced Size Dependent Cytotoxicity on Human Alveolar Adenocarcinoma Cells by Inhibiting the Ubiquitin Proteasome System.金纳米颗粒通过抑制泛素蛋白酶体系统对人肺泡腺癌细胞产生大小依赖性细胞毒性。
Pharmaceutics. 2023 Jan 28;15(2):432. doi: 10.3390/pharmaceutics15020432.
6
USP10 Alleviates Palmitic Acid-induced Steatosis through Autophagy in HepG2 Cells.USP10通过自噬减轻棕榈酸诱导的HepG2细胞脂肪变性。
J Clin Transl Hepatol. 2023 Feb 28;11(1):45-57. doi: 10.14218/JCTH.2022.00060. Epub 2022 Mar 31.
7
Ubiquitin-specific peptidase 10, a deubiquitinating enzyme: Assessing its role in tumor prognosis and immune response.泛素特异性肽酶10,一种去泛素化酶:评估其在肿瘤预后和免疫反应中的作用。
Front Oncol. 2022 Sep 28;12:990195. doi: 10.3389/fonc.2022.990195. eCollection 2022.
8
Melatonin inhibits ESCC tumor growth by mitigating the HDAC7/β-catenin/c-Myc positive feedback loop and suppressing the USP10-maintained HDAC7 protein stability.褪黑素通过减轻 HDAC7/β-catenin/c-Myc 正反馈回路和抑制 USP10 维持的 HDAC7 蛋白稳定性来抑制 ESCC 肿瘤生长。
Mil Med Res. 2022 Sep 27;9(1):54. doi: 10.1186/s40779-022-00412-0.
9
USP10 as a Potential Therapeutic Target in Human Cancers.USP10 作为人类癌症的潜在治疗靶点。
Genes (Basel). 2022 May 6;13(5):831. doi: 10.3390/genes13050831.
10
HSP70 and FLT3-ITD: Targeting chaperone system to overcome drug resistance.热休克蛋白70(HSP70)与FMS样酪氨酸激酶3内部串联重复序列(FLT3-ITD):靶向伴侣系统以克服耐药性
Blood Sci. 2021 Oct 19;3(4):151-153. doi: 10.1097/BS9.0000000000000094. eCollection 2021 Oct.
米哚妥林作为FLT3和SYK双重抑制剂的特性以及增强FLT3抑制作用对携带激活型SYK激酶的FLT3-ITD驱动白血病的影响
Oncotarget. 2017 Jul 6;8(32):52026-52044. doi: 10.18632/oncotarget.19036. eCollection 2017 Aug 8.
4
Ubiquitin enzymes in the regulation of immune responses.泛素酶在免疫反应调节中的作用
Crit Rev Biochem Mol Biol. 2017 Aug;52(4):425-460. doi: 10.1080/10409238.2017.1325829. Epub 2017 May 19.
5
Loss of c-Cbl E3 ubiquitin ligase activity enhances the development of myeloid leukemia in FLT3-ITD mutant mice.c-Cbl E3泛素连接酶活性的丧失会增强FLT3-ITD突变小鼠中髓系白血病的发展。
Exp Hematol. 2015 Mar;43(3):191-206.e1. doi: 10.1016/j.exphem.2014.11.009. Epub 2014 Dec 19.
6
An optimal ubiquitin-proteasome pathway in the nervous system: the role of deubiquitinating enzymes.神经系统中最优的泛素-蛋白酶体途径:去泛素化酶的作用。
Front Mol Neurosci. 2014 Aug 19;7:72. doi: 10.3389/fnmol.2014.00072. eCollection 2014.
7
Co-expression network analysis identifies Spleen Tyrosine Kinase (SYK) as a candidate oncogenic driver in a subset of small-cell lung cancer.共表达网络分析确定脾酪氨酸激酶(SYK)为小细胞肺癌一个亚群中的候选致癌驱动因子。
BMC Syst Biol. 2013;7 Suppl 5(Suppl 5):S1. doi: 10.1186/1752-0509-7-S5-S1. Epub 2013 Dec 9.
8
SYK is a critical regulator of FLT3 in acute myeloid leukemia.SYK 是急性髓系白血病中 FLT3 的关键调节因子。
Cancer Cell. 2014 Feb 10;25(2):226-42. doi: 10.1016/j.ccr.2014.01.022.
9
Deubiquitylating enzymes and DNA damage response pathways.去泛素化酶与 DNA 损伤应答通路。
Cell Biochem Biophys. 2013 Sep;67(1):25-43. doi: 10.1007/s12013-013-9635-3.
10
Nanoscale liposomal formulation of a SYK P-site inhibitor against B-precursor leukemia.纳米级脂质体剂型的 SYK P 位点抑制剂治疗 B 前体细胞白血病。
Blood. 2013 May 23;121(21):4348-54. doi: 10.1182/blood-2012-11-470633. Epub 2013 Apr 8.