• 文献检索
  • 文档翻译
  • 深度研究
  • 学术资讯
  • Suppr Zotero 插件Zotero 插件
  • 邀请有礼
  • 套餐&价格
  • 历史记录
应用&插件
Suppr Zotero 插件Zotero 插件浏览器插件Mac 客户端Windows 客户端微信小程序
定价
高级版会员购买积分包购买API积分包
服务
文献检索文档翻译深度研究API 文档MCP 服务
关于我们
关于 Suppr公司介绍联系我们用户协议隐私条款
关注我们

Suppr 超能文献

核心技术专利:CN118964589B侵权必究
粤ICP备2023148730 号-1Suppr @ 2026

文献检索

告别复杂PubMed语法,用中文像聊天一样搜索,搜遍4000万医学文献。AI智能推荐,让科研检索更轻松。

立即免费搜索

文件翻译

保留排版,准确专业,支持PDF/Word/PPT等文件格式,支持 12+语言互译。

免费翻译文档

深度研究

AI帮你快速写综述,25分钟生成高质量综述,智能提取关键信息,辅助科研写作。

立即免费体验

PHLPP通过调节LAMP2使多发性骨髓瘤细胞对硼替佐米敏感。

PHLPP Sensitizes Multiple Myeloma Cells to Bortezomib Through Regulating LAMP2.

作者信息

Liu Xiao, Li Chengyuan, Fu Yunfeng, Liu Jing

机构信息

Department of Hematology, The Third Xiangya Hospital of Central South University, Changsha 410013, People's Republic of China.

出版信息

Onco Targets Ther. 2020 Jan 14;13:401-411. doi: 10.2147/OTT.S237343. eCollection 2020.

DOI:10.2147/OTT.S237343
PMID:32021285
原文链接:https://pmc.ncbi.nlm.nih.gov/articles/PMC6969690/
Abstract

INTRODUCTION

Treatment of bortezomib (BTZ) improves the clinical outcomes of patients with multiple myeloma (MM). However, primary resistance and acquired resistance to BTZ frequently develop in patients with MM. PH domain leucine-rich repeat protein phosphatase (PHLPP) plays an important role in chemoresistance in a number of cancers. However, the role of PHLPP on MM remains unclear. In this study, we investigated the role of PHLPP in BTZ-resistant MM cells.

METHODS

BrdU assays, immunoprecipitation, flow cytometry analyses, and immunofluorescence assays were performed.

RESULTS

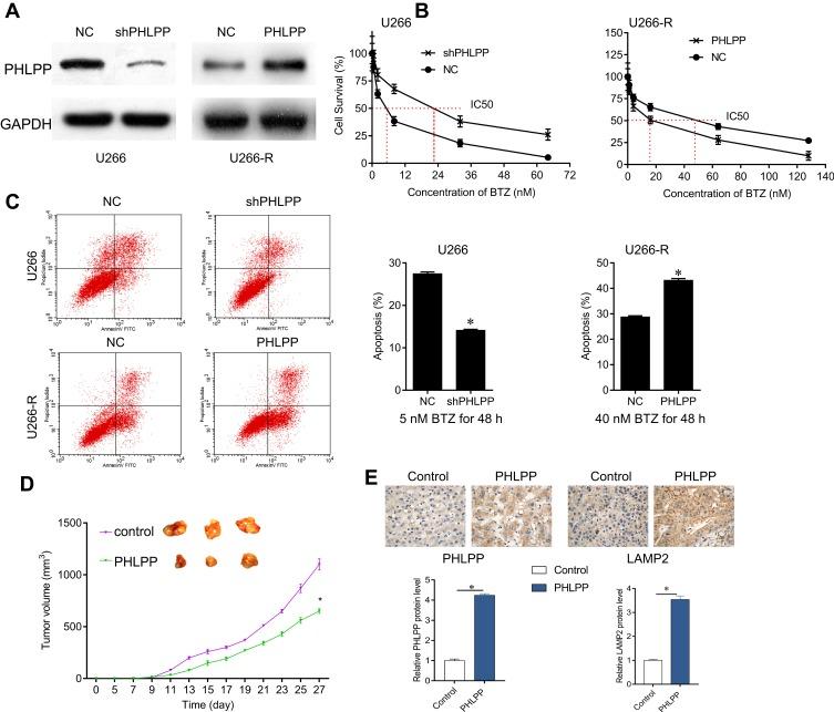
PHLPP and lysosome-associated membrane protein 2 (LAMP2) levels were downregulated in BTZ-resistant MM cells compared with BTZ-sensitive MM cells, accompanied by inactivation of autophagy pathway evaluated by a reduction in Beclin1, Atg5 and LC3B and increase in p62. Gain- and loss-of-function experiments revealed that PHLPP partially re-sensitized MM cells to BTZ. In addition, PHLPP overexpression increased whereas PHLPP knockdown reduced LAMP2 expression, subsequently regulating the autophagy pathway in MM cells. Further findings demonstrated that LAMP2 knockdown reversed PHLPP-mediated cell apoptosis and autophagy activation in MM cells.

CONCLUSION

This study demonstrated that PHLPP is a potential strategy for overcoming BTZ resistance in patients with MM.

摘要

引言

硼替佐米(BTZ)治疗可改善多发性骨髓瘤(MM)患者的临床结局。然而,MM患者中常出现对BTZ的原发性耐药和获得性耐药。富含PH结构域的亮氨酸重复蛋白磷酸酶(PHLPP)在多种癌症的化疗耐药中起重要作用。然而,PHLPP在MM中的作用仍不清楚。在本研究中,我们调查了PHLPP在BTZ耐药MM细胞中的作用。

方法

进行了BrdU检测、免疫沉淀、流式细胞术分析和免疫荧光检测。

结果

与BTZ敏感的MM细胞相比,BTZ耐药的MM细胞中PHLPP和溶酶体相关膜蛋白2(LAMP2)水平下调,同时自噬途径失活,表现为Beclin1、Atg5和LC3B减少以及p62增加。功能获得和功能丧失实验表明,PHLPP使MM细胞对BTZ部分重新敏感。此外,PHLPP过表达增加而PHLPP敲低降低LAMP2表达,随后调节MM细胞中的自噬途径。进一步的研究结果表明,LAMP2敲低逆转了PHLPP介导的MM细胞凋亡和自噬激活。

结论

本研究表明,PHLPP是克服MM患者BTZ耐药的一种潜在策略。

https://cdn.ncbi.nlm.nih.gov/pmc/blobs/47fb/6969690/8fe4712a5a85/OTT-13-401-g0005.jpg
https://cdn.ncbi.nlm.nih.gov/pmc/blobs/47fb/6969690/9427a6cc23f2/OTT-13-401-g0001.jpg
https://cdn.ncbi.nlm.nih.gov/pmc/blobs/47fb/6969690/b15cf1efe8c2/OTT-13-401-g0002.jpg
https://cdn.ncbi.nlm.nih.gov/pmc/blobs/47fb/6969690/4f1973002e04/OTT-13-401-g0003.jpg
https://cdn.ncbi.nlm.nih.gov/pmc/blobs/47fb/6969690/3522f7c4877e/OTT-13-401-g0004.jpg
https://cdn.ncbi.nlm.nih.gov/pmc/blobs/47fb/6969690/8fe4712a5a85/OTT-13-401-g0005.jpg
https://cdn.ncbi.nlm.nih.gov/pmc/blobs/47fb/6969690/9427a6cc23f2/OTT-13-401-g0001.jpg
https://cdn.ncbi.nlm.nih.gov/pmc/blobs/47fb/6969690/b15cf1efe8c2/OTT-13-401-g0002.jpg
https://cdn.ncbi.nlm.nih.gov/pmc/blobs/47fb/6969690/4f1973002e04/OTT-13-401-g0003.jpg
https://cdn.ncbi.nlm.nih.gov/pmc/blobs/47fb/6969690/3522f7c4877e/OTT-13-401-g0004.jpg
https://cdn.ncbi.nlm.nih.gov/pmc/blobs/47fb/6969690/8fe4712a5a85/OTT-13-401-g0005.jpg

相似文献

1
PHLPP Sensitizes Multiple Myeloma Cells to Bortezomib Through Regulating LAMP2.PHLPP通过调节LAMP2使多发性骨髓瘤细胞对硼替佐米敏感。
Onco Targets Ther. 2020 Jan 14;13:401-411. doi: 10.2147/OTT.S237343. eCollection 2020.
2
[Cdc37 Contributes to bortezomib resistance in multiple myeloma via autophagy].[Cdc37通过自噬促进多发性骨髓瘤对硼替佐米的耐药性]
Zhonghua Xue Ye Xue Za Zhi. 2020 Jul 14;41(7):583-588. doi: 10.3760/cma.j.issn.0253-2727.2020.07.009.
3
Profilin 1 induces drug resistance through Beclin1 complex-mediated autophagy in multiple myeloma.抑瘤素 M1 诱导多发性骨髓瘤自噬耐药及其机制的研究
Cancer Sci. 2018 Sep;109(9):2706-2716. doi: 10.1111/cas.13711. Epub 2018 Jul 27.
4
Bortezomib-inducible long non-coding RNA myocardial infarction associated transcript is an oncogene in multiple myeloma that suppresses miR-29b.硼替佐米诱导的长非编码 RNA 心肌梗死相关转录物是多发性骨髓瘤中的一种癌基因,可抑制 miR-29b。
Cell Death Dis. 2019 Apr 9;10(4):319. doi: 10.1038/s41419-019-1551-z.
5
CircRNA ITCH increases bortezomib sensitivity through regulating the miR-615-3p/PRKCD axis in multiple myeloma.环状 RNA ITCH 通过调节 miR-615-3p/PRKCD 轴增加硼替佐米在多发性骨髓瘤中的敏感性。
Life Sci. 2020 Dec 1;262:118506. doi: 10.1016/j.lfs.2020.118506. Epub 2020 Oct 5.
6
Anti-β₂-microglobulin monoclonal antibodies overcome bortezomib resistance in multiple myeloma by inhibiting autophagy.抗β₂微球蛋白单克隆抗体通过抑制自噬克服多发性骨髓瘤中的硼替佐米耐药性。
Oncotarget. 2015 Apr 20;6(11):8567-78. doi: 10.18632/oncotarget.3251.
7
hsa-miR-631 resensitizes bortezomib-resistant multiple myeloma cell lines by inhibiting UbcH10.hsa-miR-631通过抑制UbcH10使硼替佐米耐药的多发性骨髓瘤细胞系重新敏感。
Oncol Rep. 2017 Feb;37(2):961-968. doi: 10.3892/or.2016.5318. Epub 2016 Dec 14.
8
Inhibition of hsa_circ_0003489 shifts balance from autophagy to apoptosis and sensitizes multiple myeloma cells to bortezomib via miR-874-3p/HDAC1 axis.hsa_circ_0003489 的抑制作用通过 miR-874-3p/HDAC1 轴将自噬平衡转移到细胞凋亡,从而增强多发性骨髓瘤细胞对硼替佐米的敏感性。
J Gene Med. 2021 Sep;23(9):e3329. doi: 10.1002/jgm.3329. Epub 2021 Jun 30.
9
NCX1/Ca promotes autophagy and decreases bortezomib activity in multiple myeloma through non-canonical NFκB signaling pathway.NCX1/Ca 通过非经典 NFκB 信号通路促进多发性骨髓瘤自噬并降低硼替佐米的活性。
Cell Commun Signal. 2024 May 6;22(1):258. doi: 10.1186/s12964-024-01628-4.
10
Ginsenoside Rg1 inhibits multiple myeloma and overcomes bortezomib resistance through AMPK-mTOR pathway.人参皂苷Rg1通过AMPK-mTOR途径抑制多发性骨髓瘤并克服硼替佐米耐药性。
Heliyon. 2024 Jul 1;10(13):e33935. doi: 10.1016/j.heliyon.2024.e33935. eCollection 2024 Jul 15.

引用本文的文献

1
PHLPP and LAMP2 predict favorable treatment response and survival in multiple myeloma patients who receive induction treatment with bortezomib.PHLPP和LAMP2可预测接受硼替佐米诱导治疗的多发性骨髓瘤患者的良好治疗反应和生存率。
Ir J Med Sci. 2025 Apr;194(2):455-462. doi: 10.1007/s11845-025-03879-7. Epub 2025 Feb 14.
2
Reduced PHLPP Expression Leads to EGFR-TKI Resistance in Lung Cancer by Activating PI3K-AKT and MAPK-ERK Dual Signaling.PHLPP表达降低通过激活PI3K-AKT和MAPK-ERK双重信号导致肺癌对EGFR-TKI耐药。
Front Oncol. 2021 Jun 8;11:665045. doi: 10.3389/fonc.2021.665045. eCollection 2021.

本文引用的文献

1
LncRNA PCAT1 activates AKT and NF-κB signaling in castration-resistant prostate cancer by regulating the PHLPP/FKBP51/IKKα complex.长链非编码 RNA PCAT1 通过调节 PHLPP/FKBP51/IKKα 复合物激活去势抵抗性前列腺癌中的 AKT 和 NF-κB 信号通路。
Nucleic Acids Res. 2019 May 7;47(8):4211-4225. doi: 10.1093/nar/gkz108.
2
LAMP2 expression dictates azacytidine response and prognosis in MDS/AML.LAMP2 表达决定 MDS/AML 患者对阿扎胞苷的反应和预后。
Leukemia. 2019 Jun;33(6):1501-1513. doi: 10.1038/s41375-018-0336-1. Epub 2019 Jan 3.
3
Transcription factor NFE2L2/NRF2 modulates chaperone-mediated autophagy through the regulation of LAMP2A.
转录因子 NFE2L2/NRF2 通过调节 LAMP2A 来调节伴侣介导的自噬。
Autophagy. 2018;14(8):1310-1322. doi: 10.1080/15548627.2018.1474992. Epub 2018 Jul 26.
4
Tumor necrosis factor-alpha upregulated PHLPP1 through activating nuclear factor-kappa B during myocardial ischemia/reperfusion.肿瘤坏死因子-α通过激活核因子-κB 在心肌缺血/再灌注期间上调 PH LPP1。
Life Sci. 2018 Aug 15;207:355-363. doi: 10.1016/j.lfs.2018.06.023. Epub 2018 Jun 22.
5
Soluble and Cell-Cell-Mediated Drivers of Proteasome Inhibitor Resistance in Multiple Myeloma.多发性骨髓瘤中蛋白酶体抑制剂耐药性的可溶性及细胞间介导驱动因素
Front Endocrinol (Lausanne). 2018 May 1;9:218. doi: 10.3389/fendo.2018.00218. eCollection 2018.
6
LAMPs: Shedding light on cancer biology.LAMPs:揭示癌症生物学的奥秘。
Semin Oncol. 2017 Aug;44(4):239-253. doi: 10.1053/j.seminoncol.2017.10.013. Epub 2017 Nov 4.
7
2-Aminoethoxydiphenylborane sensitizes anti-tumor effect of bortezomib via suppression of calcium-mediated autophagy.2-氨乙氧基二苯硼烷通过抑制钙介导的自噬增强硼替佐米的抗肿瘤作用。
Cell Death Dis. 2018 Mar 2;9(3):361. doi: 10.1038/s41419-018-0397-0.
8
Targeting signaling pathways in multiple myeloma: Pathogenesis and implication for treatments.靶向多发性骨髓瘤的信号通路:发病机制及治疗意义。
Cancer Lett. 2018 Feb 1;414:214-221. doi: 10.1016/j.canlet.2017.11.020. Epub 2017 Nov 22.
9
MK2206 enhances the cytocidal effects of bufalin in multiple myeloma by inhibiting the AKT/mTOR pathway.MK2206通过抑制AKT/mTOR信号通路增强了蟾毒灵对多发性骨髓瘤的细胞杀伤作用。
Cell Death Dis. 2017 May 11;8(5):e2776. doi: 10.1038/cddis.2017.188.
10
PHLPPing through history: a decade in the life of PHLPP phosphatases.回顾PHLPP的历史:PHLPP磷酸酶的十年历程
Biochem Soc Trans. 2016 Dec 15;44(6):1675-1682. doi: 10.1042/BST20160170.