Suppr超能文献

硼替佐米诱导的长非编码 RNA 心肌梗死相关转录物是多发性骨髓瘤中的一种癌基因,可抑制 miR-29b。

Bortezomib-inducible long non-coding RNA myocardial infarction associated transcript is an oncogene in multiple myeloma that suppresses miR-29b.

机构信息

The Third Xiangya Hospital of Central South University, Changsha, 410013, China.

出版信息

Cell Death Dis. 2019 Apr 9;10(4):319. doi: 10.1038/s41419-019-1551-z.

Abstract

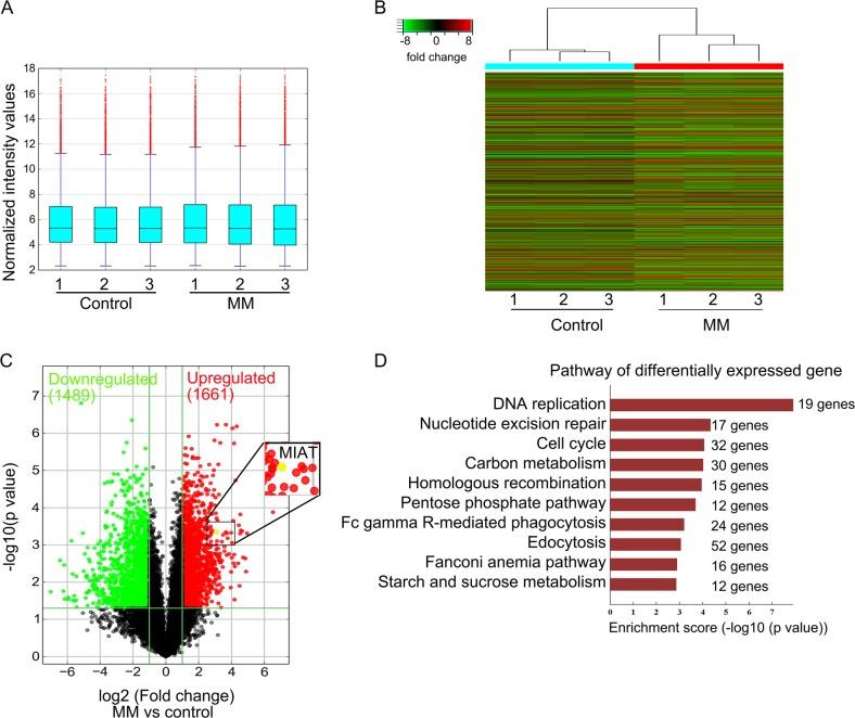
Clinical outcomes of patients with multiple myeloma (MM) have almost doubled the overall survival over the last decade owing to the use of proteasome inhibitor such as bortezomib (BTZ). However, some patients with MM develop primary resistance to BTZ, whereas others develop resistance after treatment. In this study, we investigated relationships between BTZ resistance and dysfunction of long non-coding RNAs (lncRNAs) in patients with MM. Bone marrow samples were collected from patients with MM and healthy donors for lncRNA microarray and survival analyses. To investigate functions and underlying mechanisms of lncRNA-mediated BTZ resistance in MM, we performed CCK-8 assays, flow cytometry analyses, dual luciferase report gene assays, and RNA pulldown assays with samples from nude mice carrying tumor xenografts and in clinical samples. Differentially expressed lncRNA myocardial infarction associated transcripts (MIAT) were highly expressed in patients with MM compared with healthy controls, and were predictive of poor survival outcomes. Moreover, MIAT expression was significantly increased in BTZ-resistant patients with MM compared with newly diagnosed patients with MM, and was identified as a BTZ-inducible lncRNA. Specifically, BTZ upregulated MIAT expression through increased stat1 phosphorylation. Silencing of MIAT inhibited MM cell growth and sensitized MM cells to BTZ by negatively regulating miR-29b. Our data demonstrated the utility of MIAT as a tool for overcoming BTZ resistance in patients with MM.

摘要

由于蛋白酶体抑制剂如硼替佐米(BTZ)的使用,多发性骨髓瘤(MM)患者的临床结局在过去十年中几乎使总生存率翻了一番。然而,一些 MM 患者对 BTZ 产生原发性耐药,而另一些患者在治疗后产生耐药性。在这项研究中,我们研究了 MM 患者 BTZ 耐药性与长非编码 RNA(lncRNA)功能障碍之间的关系。收集 MM 患者和健康供体的骨髓样本进行 lncRNA 微阵列和生存分析。为了研究 lncRNA 介导的 MM 中 BTZ 耐药性的功能和潜在机制,我们使用携带肿瘤异种移植物的裸鼠样本和临床样本进行了 CCK-8 测定、流式细胞术分析、双荧光素酶报告基因测定和 RNA 下拉测定。与健康对照相比,心肌梗塞相关转录物(MIAT)在 MM 患者中表达上调,与不良生存结局相关。此外,BTZ 耐药性 MM 患者的 MIAT 表达明显高于初诊 MM 患者,并且被鉴定为 BTZ 诱导型 lncRNA。具体而言,BTZ 通过增加 stat1 磷酸化来上调 MIAT 表达。沉默 MIAT 通过负调控 miR-29b 抑制 MM 细胞生长并使 MM 细胞对 BTZ 敏感。我们的数据表明 MIAT 可作为克服 MM 患者 BTZ 耐药性的工具。

https://cdn.ncbi.nlm.nih.gov/pmc/blobs/883d/6456577/588dd831485b/41419_2019_1551_Fig1_HTML.jpg

文献AI研究员

20分钟写一篇综述,助力文献阅读效率提升50倍。

立即体验

用中文搜PubMed

大模型驱动的PubMed中文搜索引擎

马上搜索

文档翻译

学术文献翻译模型,支持多种主流文档格式。

立即体验