• 文献检索
  • 文档翻译
  • 深度研究
  • 学术资讯
  • Suppr Zotero 插件Zotero 插件
  • 邀请有礼
  • 套餐&价格
  • 历史记录
应用&插件
Suppr Zotero 插件Zotero 插件浏览器插件Mac 客户端Windows 客户端微信小程序
定价
高级版会员购买积分包购买API积分包
服务
文献检索文档翻译深度研究API 文档MCP 服务
关于我们
关于 Suppr公司介绍联系我们用户协议隐私条款
关注我们

Suppr 超能文献

核心技术专利:CN118964589B侵权必究
粤ICP备2023148730 号-1Suppr @ 2026

文献检索

告别复杂PubMed语法,用中文像聊天一样搜索,搜遍4000万医学文献。AI智能推荐,让科研检索更轻松。

立即免费搜索

文件翻译

保留排版,准确专业,支持PDF/Word/PPT等文件格式,支持 12+语言互译。

免费翻译文档

深度研究

AI帮你快速写综述,25分钟生成高质量综述,智能提取关键信息,辅助科研写作。

立即免费体验

通过表皮生长因子受体/细胞外信号调节激酶信号通路,雌激素受体α36作为耐他莫昔芬乳腺癌细胞系的潜在治疗靶点

ERα36 as a Potential Therapeutic Target for Tamoxifen-Resistant Breast Cancer Cell Line Through EGFR/ERK Signaling Pathway.

作者信息

Li Guangliang, Zhang Jing, Xu Zhenzhen, Li Zhongqi

机构信息

Institute of Cancer Research and Basic Medicine (ICBM), Chinese Academy of Sciences, Department of Medical Oncology (Breast), Cancer Hospital of University of Chinese Academy of Sciences, Zhejiang Cancer Hospital, Hangzhou, Zhejiang, 310022, People's Republic of China.

Department of Surgical Oncology, The 1st Affiliated Hospital, School of Medicine, Zhejiang University, Hangzhou, Zhejiang 310003, People's Republic of China.

出版信息

Cancer Manag Res. 2020 Jan 14;12:265-275. doi: 10.2147/CMAR.S226410. eCollection 2020.

DOI:10.2147/CMAR.S226410
PMID:32021441
原文链接:https://pmc.ncbi.nlm.nih.gov/articles/PMC6969677/
Abstract

BACKGROUND

Acquired tamoxifen resistance is one of the major barriers to the successful treatment of breast cancer. Recently, overexpression of ERα36 was demonstrated to be a potential mechanism for the generation of acquired tamoxifen resistance. This study aims to evaluate the possibility of ERα36 being a therapeutic target for tamoxifen-resistant breast cancer.

METHODS

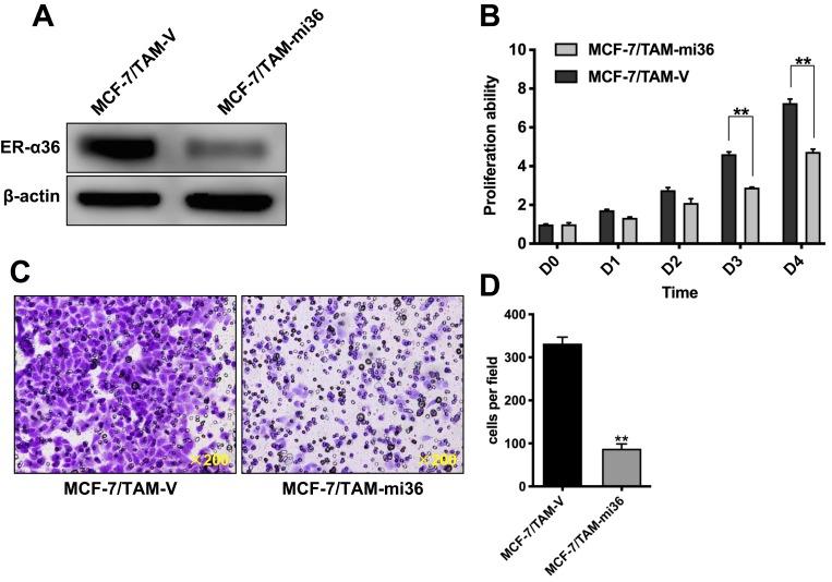
A tamoxifen-resistant cell subline (MCF-7/TAM) was established by culturing MCF-7 cells in medium plus 1 μM tamoxifen over 6 months. Colony-forming assay was used to determine the sensitivity of MCF-7/TAM cells to tamoxifen. Stable transfection was used to knockdown ERα36 expression in MCF-7/TAM cells. MTT assay and Transwell migration assay were used to assess the in vitro proliferation and migration, respectively. Nude mouse tumorigenicity assay was used to evaluate in vivo tumorigenicity. Western blot analysis and quantitative real-time PCR (qRT-PCR) were used to examine the expression of ERα36, ERα, EGFR and phosphorylated ERK1/2. The dual-luciferase reporter assay was used to determine the effect of ERα36 on the activity of -promotor.

RESULTS

MCF-7/TAM cells possessed greatly increased ERα36 expression and EGFR expression and exhibited significantly increased in vitro proliferation and migration ability, as well as increased in vivo tumor growth ability, compared to parental MCF-7 cells. Knockdown of ERα36 expression inhibited in vitro proliferation and migration, as well as in vivo tumor growth ability of MCF-7/TAM cells. ERα36 regulated EGFR expression at the transcriptional level, and knockdown of ERα36 in MCF-7/TAM cells downregulated EGFR expression and then blocked EGFR/ERK signaling pathway.

CONCLUSION

Knockdown of ERα36 inhibits the growth of MCF-7/TAM cells in vitro and in vivo by blocking EGFR/ERK signaling pathway. ERα36 may be a candidate therapeutic target for the treatment of tamoxifen-resistant breast cancer.

摘要

背景

获得性他莫昔芬耐药是乳腺癌成功治疗的主要障碍之一。最近,有研究表明雌激素受体α36(ERα36)的过表达是产生获得性他莫昔芬耐药的一种潜在机制。本研究旨在评估ERα36作为他莫昔芬耐药乳腺癌治疗靶点的可能性。

方法

通过在含有1μM他莫昔芬的培养基中培养MCF-7细胞6个月以上,建立他莫昔芬耐药细胞亚系(MCF-7/TAM)。采用集落形成试验测定MCF-7/TAM细胞对他莫昔芬的敏感性。通过稳定转染敲低MCF-7/TAM细胞中ERα36的表达。分别采用MTT试验和Transwell迁移试验评估体外增殖和迁移能力。采用裸鼠成瘤试验评估体内成瘤性。采用蛋白质免疫印迹分析和定量实时聚合酶链反应(qRT-PCR)检测ERα36、雌激素受体α(ERα)、表皮生长因子受体(EGFR)和磷酸化细胞外信号调节激酶1/2(ERK1/2)的表达。采用双荧光素酶报告基因试验确定ERα36对启动子活性的影响。

结果

与亲本MCF-7细胞相比,MCF-7/TAM细胞的ERα36表达和EGFR表达显著增加,体外增殖和迁移能力以及体内肿瘤生长能力显著增强。敲低ERα36表达可抑制MCF-7/TAM细胞的体外增殖和迁移以及体内肿瘤生长能力。ERα36在转录水平调节EGFR表达,敲低MCF-7/TAM细胞中的ERα36可下调EGFR表达,进而阻断EGFR/ERK信号通路。

结论

敲低ERα36通过阻断EGFR/ERK信号通路抑制MCF-7/TAM细胞的体外和体内生长。ERα36可能是治疗他莫昔芬耐药乳腺癌的候选治疗靶点。

https://cdn.ncbi.nlm.nih.gov/pmc/blobs/4d9a/6969677/62c4ebd8a4f7/CMAR-12-265-g0007.jpg
https://cdn.ncbi.nlm.nih.gov/pmc/blobs/4d9a/6969677/629a53f14cfd/CMAR-12-265-g0001.jpg
https://cdn.ncbi.nlm.nih.gov/pmc/blobs/4d9a/6969677/97187f7907a6/CMAR-12-265-g0002.jpg
https://cdn.ncbi.nlm.nih.gov/pmc/blobs/4d9a/6969677/ca87a74d0821/CMAR-12-265-g0003.jpg
https://cdn.ncbi.nlm.nih.gov/pmc/blobs/4d9a/6969677/6c1035f6386a/CMAR-12-265-g0004.jpg
https://cdn.ncbi.nlm.nih.gov/pmc/blobs/4d9a/6969677/5d21d58e231e/CMAR-12-265-g0005.jpg
https://cdn.ncbi.nlm.nih.gov/pmc/blobs/4d9a/6969677/e1cae30fba6a/CMAR-12-265-g0006.jpg
https://cdn.ncbi.nlm.nih.gov/pmc/blobs/4d9a/6969677/62c4ebd8a4f7/CMAR-12-265-g0007.jpg
https://cdn.ncbi.nlm.nih.gov/pmc/blobs/4d9a/6969677/629a53f14cfd/CMAR-12-265-g0001.jpg
https://cdn.ncbi.nlm.nih.gov/pmc/blobs/4d9a/6969677/97187f7907a6/CMAR-12-265-g0002.jpg
https://cdn.ncbi.nlm.nih.gov/pmc/blobs/4d9a/6969677/ca87a74d0821/CMAR-12-265-g0003.jpg
https://cdn.ncbi.nlm.nih.gov/pmc/blobs/4d9a/6969677/6c1035f6386a/CMAR-12-265-g0004.jpg
https://cdn.ncbi.nlm.nih.gov/pmc/blobs/4d9a/6969677/5d21d58e231e/CMAR-12-265-g0005.jpg
https://cdn.ncbi.nlm.nih.gov/pmc/blobs/4d9a/6969677/e1cae30fba6a/CMAR-12-265-g0006.jpg
https://cdn.ncbi.nlm.nih.gov/pmc/blobs/4d9a/6969677/62c4ebd8a4f7/CMAR-12-265-g0007.jpg

相似文献

1
ERα36 as a Potential Therapeutic Target for Tamoxifen-Resistant Breast Cancer Cell Line Through EGFR/ERK Signaling Pathway.通过表皮生长因子受体/细胞外信号调节激酶信号通路,雌激素受体α36作为耐他莫昔芬乳腺癌细胞系的潜在治疗靶点
Cancer Manag Res. 2020 Jan 14;12:265-275. doi: 10.2147/CMAR.S226410. eCollection 2020.
2
Estrogen receptor-α36 is involved in development of acquired tamoxifen resistance via regulating the growth status switch in breast cancer cells.雌激素受体-α36 通过调节乳腺癌细胞的生长状态转换参与获得性他莫昔芬耐药的发生。
Mol Oncol. 2013 Jun;7(3):611-24. doi: 10.1016/j.molonc.2013.02.001. Epub 2013 Feb 26.
3
[Involvement of epidermal growth factor receptor signaling pathway in tamoxifen resistance of MCF-7 cells].[表皮生长因子受体信号通路在MCF-7细胞他莫昔芬耐药中的作用]
Ai Zheng. 2006 Jul;25(7):839-43.
4
The essential role of YAP in ERα36-mediated proliferation and the epithelial-mesenchymal transition in MCF-7 breast cancer cells.YAP在雌激素受体α36(ERα36)介导的MCF-7乳腺癌细胞增殖及上皮-间质转化中的重要作用。
Front Pharmacol. 2022 Dec 2;13:1057276. doi: 10.3389/fphar.2022.1057276. eCollection 2022.
5
KLF4 overcomes tamoxifen resistance by suppressing MAPK signaling pathway and predicts good prognosis in breast cancer.KLF4 通过抑制 MAPK 信号通路克服他莫昔芬耐药性,并预测乳腺癌的良好预后。
Cell Signal. 2018 Jan;42:165-175. doi: 10.1016/j.cellsig.2017.09.025. Epub 2017 Oct 4.
6
Curcumol inhibits breast cancer growth NCL/ERα36 and the PI3K/AKT pathway.姜黄素抑制乳腺癌生长 NCL/ERα36 和 PI3K/AKT 通路。
Food Funct. 2023 Jan 23;14(2):874-885. doi: 10.1039/d2fo02387c.
7
Androgen receptor promotes tamoxifen agonist activity by activation of EGFR in ERα-positive breast cancer.雄激素受体通过激活雌激素受体α阳性乳腺癌中的表皮生长因子受体来促进他莫昔芬的激动剂活性。
Breast Cancer Res Treat. 2015 Nov;154(2):225-37. doi: 10.1007/s10549-015-3609-7. Epub 2015 Oct 20.
8
Growth of hormone-dependent MCF-7 breast cancer cells is promoted by constitutive caveolin-1 whose expression is lost in an EGF-R-mediated manner during development of tamoxifen resistance.依赖激素的 MCF-7 乳腺癌细胞的生长受组成型窖蛋白-1 的促进,而在他莫昔芬耐药性发展过程中,EGF-R 介导的方式导致其表达丢失。
Breast Cancer Res Treat. 2010 Feb;119(3):575-91. doi: 10.1007/s10549-009-0355-8. Epub 2009 Mar 15.
9
GPR30 as an initiator of tamoxifen resistance in hormone-dependent breast cancer.GPR30作为激素依赖性乳腺癌中他莫昔芬耐药的引发因素。
Breast Cancer Res. 2013 Nov 29;15(6):R114. doi: 10.1186/bcr3581.
10
Epidermal growth factor receptor signalling in human breast cancer cells operates parallel to estrogen receptor α signalling and results in tamoxifen insensitive proliferation.人乳腺癌细胞中的表皮生长因子受体信号传导与雌激素受体α信号传导平行发挥作用,并导致对他莫昔芬不敏感的增殖。
BMC Cancer. 2014 Apr 23;14:283. doi: 10.1186/1471-2407-14-283.

引用本文的文献

1
Characteristic Binding Landscape of Estrogen Receptor-α36 Protein Enhances Promising Cancer Drug Design.雌激素受体-α36 蛋白的特征结合景观增强了有前景的癌症药物设计。
Biomolecules. 2023 Dec 14;13(12):1798. doi: 10.3390/biom13121798.
2
MED16 Promotes Tumour Progression and Tamoxifen Sensitivity by Modulating Autophagy through the mTOR Signalling Pathway in ER-Positive Breast Cancer.MED16通过mTOR信号通路调节自噬促进雌激素受体阳性乳腺癌的肿瘤进展和对他莫昔芬的敏感性。
Life (Basel). 2022 Sep 20;12(10):1461. doi: 10.3390/life12101461.
3
Identification of key genes involved in tamoxifen-resistant breast cancer using bioinformatics analysis.

本文引用的文献

1
Cancer statistics, 2019.癌症统计数据,2019 年。
CA Cancer J Clin. 2019 Jan;69(1):7-34. doi: 10.3322/caac.21551. Epub 2019 Jan 8.
2
Crosstalk between ERα and Receptor Tyrosine Kinase Signalling and Implications for the Development of Anti-Endocrine Resistance.雌激素受体α(ERα)与受体酪氨酸激酶信号通路之间的相互作用及其对内分泌耐药性发展的影响
Cancers (Basel). 2018 Jun 20;10(6):209. doi: 10.3390/cancers10060209.
3
Advances in the treatment of advanced oestrogen-receptor-positive breast cancer.晚期雌激素受体阳性乳腺癌治疗进展。
利用生物信息学分析鉴定他莫昔芬耐药乳腺癌相关关键基因
Transl Cancer Res. 2021 Dec;10(12):5246-5257. doi: 10.21037/tcr-21-1276.
4
Multi-time scale transcriptomic analysis on the dynamic process of tamoxifen resistance development in breast cancer cell lines.多时间尺度转录组分析乳腺癌细胞系中他莫昔芬耐药发展的动态过程。
Breast Cancer. 2022 May;29(3):458-467. doi: 10.1007/s12282-021-01325-x. Epub 2022 Jan 18.
5
Unexplored Functions of Sex Hormones in Glioblastoma Cancer Stem Cells.雄激素在胶质母细胞瘤肿瘤干细胞中未被探索的功能。
Endocrinology. 2022 Mar 1;163(3). doi: 10.1210/endocr/bqac002.
6
Paeoniflorin Sensitizes Breast Cancer Cells to Tamoxifen by Downregulating microRNA-15b via the FOXO1/CCND1/β-Catenin Axis.芍药苷通过 FOXO1/CCND1/β-连环蛋白轴下调 microRNA-15b 敏化乳腺癌细胞对他莫昔芬的作用。
Drug Des Devel Ther. 2021 Jan 22;15:245-257. doi: 10.2147/DDDT.S278002. eCollection 2021.
7
Progress in the Understanding of the Mechanism of Tamoxifen Resistance in Breast Cancer.乳腺癌中他莫昔芬耐药机制认识的进展
Front Pharmacol. 2020 Dec 9;11:592912. doi: 10.3389/fphar.2020.592912. eCollection 2020.
8
Involvement of the Estrogen and Progesterone Axis in Cancer Stemness: Elucidating Molecular Mechanisms and Clinical Significance.雌激素和孕激素轴在肿瘤干性中的作用:阐明分子机制及临床意义
Front Oncol. 2020 Sep 4;10:1657. doi: 10.3389/fonc.2020.01657. eCollection 2020.
9
A Role for Estrogen Receptor alpha36 in Cancer Progression.雌激素受体 α36 在癌症进展中的作用。
Front Endocrinol (Lausanne). 2020 Jul 31;11:506. doi: 10.3389/fendo.2020.00506. eCollection 2020.
Lancet. 2017 Jun 17;389(10087):2403-2414. doi: 10.1016/S0140-6736(16)32419-9. Epub 2016 Dec 7.
4
Tamoxifen resistance and metastasis of human breast cancer cells were mediated by the membrane-associated estrogen receptor ER-α36 signaling in vitro.体外研究表明,膜相关雌激素受体 ER-α36 信号转导介导了他莫昔芬耐药和人乳腺癌细胞的转移。
Cell Biol Toxicol. 2017 Apr;33(2):183-195. doi: 10.1007/s10565-016-9365-6. Epub 2016 Nov 11.
5
Adjuvant Endocrine Therapy for Women With Hormone Receptor-Positive Breast Cancer: American Society of Clinical Oncology Clinical Practice Guideline Update on Ovarian Suppression Summary.激素受体阳性乳腺癌女性的辅助内分泌治疗:美国临床肿瘤学会关于卵巢抑制的临床实践指南更新摘要
J Oncol Pract. 2016 Apr;12(4):390-3. doi: 10.1200/JOP.2016.011239. Epub 2016 Mar 1.
6
Endocrine resistance in breast cancer--An overview and update.乳腺癌中的内分泌耐药——综述与更新
Mol Cell Endocrinol. 2015 Dec 15;418 Pt 3(0 3):220-34. doi: 10.1016/j.mce.2015.09.035. Epub 2015 Oct 9.
7
Disruption of the ER-α36-EGFR/HER2 positive regulatory loops restores tamoxifen sensitivity in tamoxifen resistance breast cancer cells.破坏雌激素受体α36-表皮生长因子受体/人表皮生长因子受体2阳性调控环路可恢复他莫昔芬耐药乳腺癌细胞对他莫昔芬的敏感性。
PLoS One. 2014 Sep 9;9(9):e107369. doi: 10.1371/journal.pone.0107369. eCollection 2014.
8
Acquired resistance to selective estrogen receptor modulators (SERMs) in clinical practice (tamoxifen & raloxifene) by selection pressure in breast cancer cell populations.在临床实践中,乳腺癌细胞群体中的选择压力导致对选择性雌激素受体调节剂(SERMs,他莫昔芬和雷洛昔芬)产生获得性耐药。
Steroids. 2014 Nov;90:44-52. doi: 10.1016/j.steroids.2014.06.002. Epub 2014 Jun 12.
9
Tamoxifen as the first targeted long-term adjuvant therapy for breast cancer.他莫昔芬作为乳腺癌的首个靶向长期辅助治疗药物。
Endocr Relat Cancer. 2014 May 6;21(3):R235-46. doi: 10.1530/ERC-14-0092. Print 2014 Jun.
10
ER-α36-mediated rapid estrogen signaling positively regulates ER-positive breast cancer stem/progenitor cells.雌激素受体α36介导的快速雌激素信号传导正向调节雌激素受体阳性乳腺癌干细胞/祖细胞。
PLoS One. 2014 Feb 18;9(2):e88034. doi: 10.1371/journal.pone.0088034. eCollection 2014.