Department of Ecology and Evolutionary Biology, University of Michigan, Ann Arbor, MI, USA.
Nat Ecol Evol. 2020 Mar;4(3):461-469. doi: 10.1038/s41559-020-1107-8. Epub 2020 Feb 10.
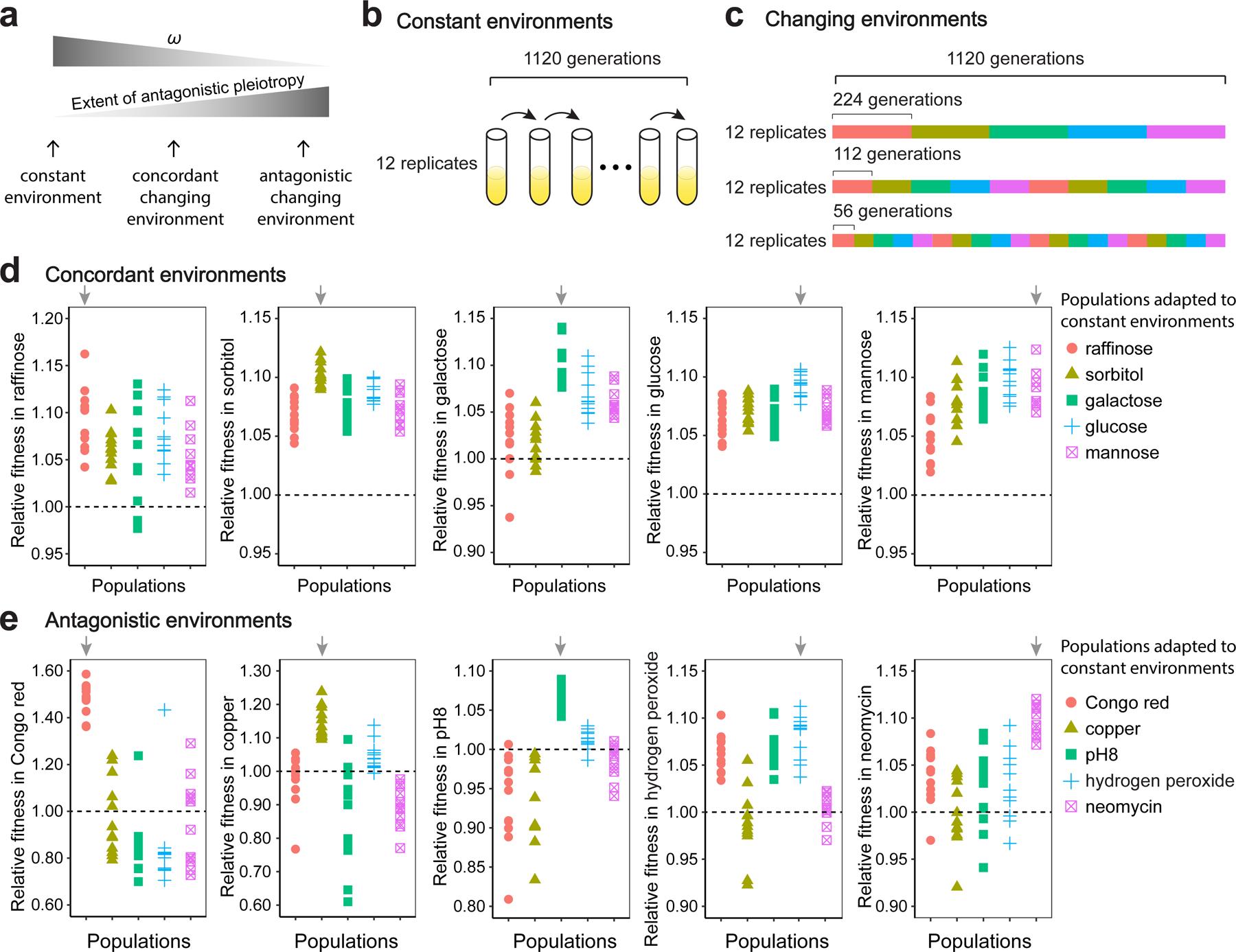
The importance of positive selection in molecular evolution is debated. Evolution experiments under invariant laboratory conditions typically show a higher rate of nonsynonymous nucleotide changes than the rate of synonymous changes, demonstrating prevalent molecular adaptations. Natural evolution inferred from genomic comparisons, however, almost always exhibits the opposite pattern even among closely related conspecifics, which is indicative of a paucity of positive selection. Here we hypothesize that this apparent contradiction is at least in part attributable to ubiquitous and frequent environmental changes in nature, causing nonsynonymous mutations that are beneficial at one time to become deleterious soon after because of antagonistic pleiotropy and hindering their fixations relative to synonymous mutations despite continued population adaptations. To test this hypothesis, we performed yeast evolution experiments in changing and corresponding constant environments, followed by genome sequencing of the evolving populations. We observed a lower nonsynonymous to synonymous rate ratio in antagonistic changing environments than in the corresponding constant environments, and the population dynamics of mutations supports our hypothesis. These findings and the accompanying population genetic simulations suggest that molecular adaptation is consistently underestimated in nature due to the antagonistic fitness effects of mutations in changing environments.
正选择在分子进化中的重要性一直存在争议。在不变的实验室条件下进行的进化实验通常显示出非同义核苷酸变化的速率高于同义变化的速率,表明存在普遍的分子适应。然而,从基因组比较中推断出的自然进化几乎总是表现出相反的模式,即使在密切相关的同种生物之间也是如此,这表明正选择的缺乏。在这里,我们假设这种明显的矛盾至少部分归因于自然界中普遍存在且频繁发生的环境变化,导致在一段时间内有益的非同义突变由于拮抗多效性而很快变得有害,并阻碍它们相对于同义突变的固定,尽管种群仍在继续适应。为了验证这一假设,我们在变化和相应的恒定环境中进行了酵母进化实验,随后对进化种群进行了基因组测序。我们观察到在具有拮抗作用的变化环境中,非同义与同义的比率低于相应的恒定环境,并且突变的种群动态支持我们的假设。这些发现和伴随的群体遗传模拟表明,由于突变在变化环境中的拮抗适应性影响,分子适应在自然界中一直被低估。