Department of Hand Surgery and Peripheral Neurosurgery, The First Affiliated Hospital and School of Pharmaceutical Sciences, Wenzhou Medical University, Wenzhou, Zhejiang, 325000, China.
Research Center, Affiliated Xiangshang Hospital, Wenzhou Medical University, Ningbo, Zhejiang, 315700, China.
Theranostics. 2020 Jan 1;10(4):1649-1677. doi: 10.7150/thno.40919. eCollection 2020.
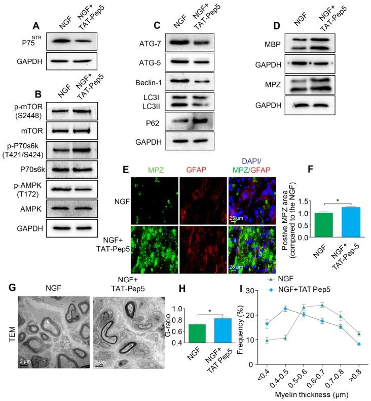
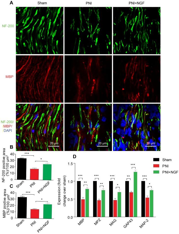
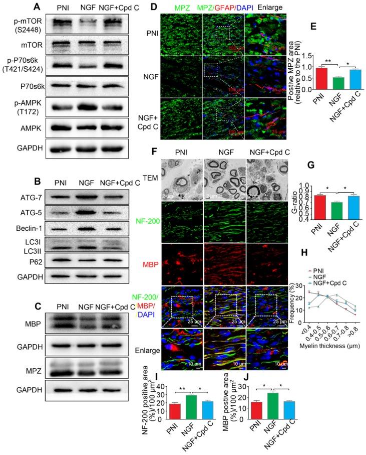
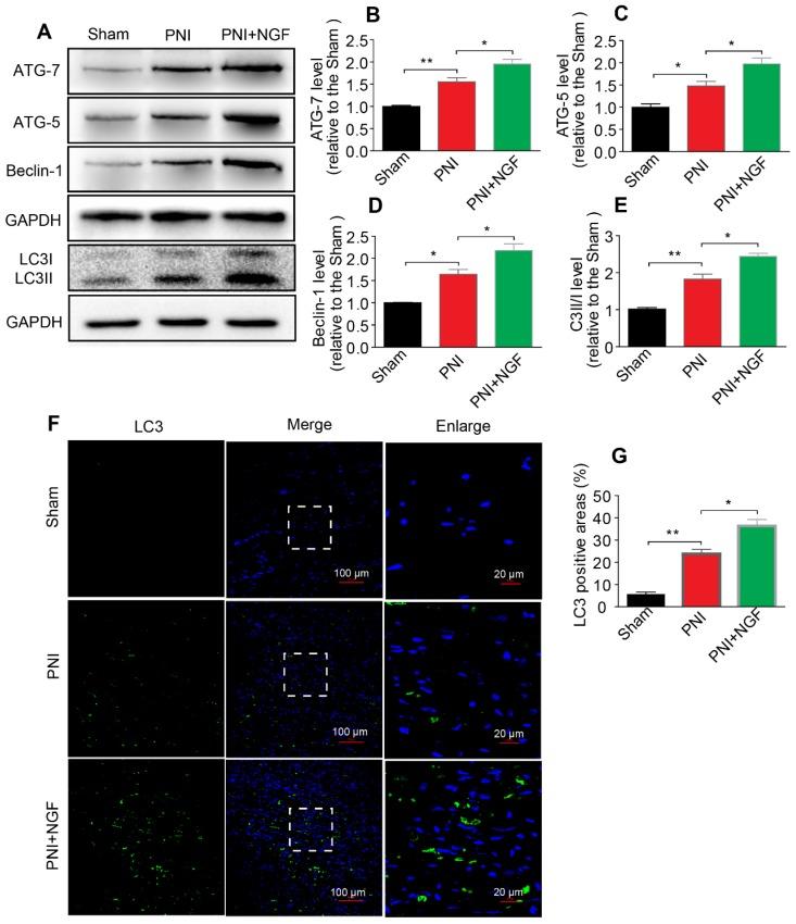
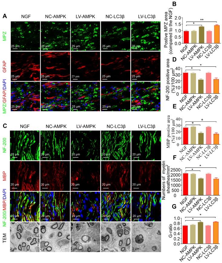
: Autophagy in Schwann cells (SCs) is crucial for myelin debris degradation and clearance following peripheral nerve injury (PNI). Nerve growth factor (NGF) plays an important role in reconstructing peripheral nerve fibers and promoting axonal regeneration. However, it remains unclear if NGF effect in enhancing nerve regeneration is mediated through autophagic clearance of myelin debris in SCs. : , free NGF solution plus with/without pharmacological inhibitors were administered to a rat sciatic nerve crush injury model. , the primary Schwann cells (SCs) and its cell line were cultured in normal medium containing NGF, their capable of swallowing or clearing degenerated myelin was evaluated through supplement of homogenized myelin fractions. : Administration of exogenous NGF could activate autophagy in dedifferentiated SCs, accelerate myelin debris clearance and phagocytosis, as well as promote axon and myelin regeneration at early stage of PNI. These NGF effects were effectively blocked by autophagy inhibitors. In addition, inhibition of the p75 kD neurotrophin receptor (p75) signal or inactivation of the AMP-activated protein kinase (AMPK) also inhibited the NGF effect as well. : NGF effect on promoting early nerve regeneration is closely associated with its accelerating autophagic clearance of myelin debris in SCs, which probably regulated by the p75/AMPK/mTOR axis. Our studies thus provide strong support that NGF may serve as a powerful pharmacological therapy for peripheral nerve injuries.
雪旺细胞(SCs)中的自噬对于周围神经损伤(PNI)后髓鞘碎片的降解和清除至关重要。神经生长因子(NGF)在重建周围神经纤维和促进轴突再生方面起着重要作用。然而,NGF 是否通过SCs 中髓鞘碎片的自噬清除来增强神经再生的作用尚不清楚。
在这里,作者通过将外源性 NGF 给予大鼠坐骨神经挤压损伤模型,研究了 NGF 在促进神经再生中的作用是否通过髓鞘碎片的自噬清除来介导。作者还通过补充匀浆髓鞘片段,评估了在含有 NGF 的正常培养基中培养的原代雪旺细胞(SCs)及其细胞系吞噬或清除变性髓鞘的能力。
结果表明,外源性 NGF 可激活去分化 SCs 中的自噬,加速髓鞘碎片的清除和吞噬,并促进 PNI 早期轴突和髓鞘的再生。这些 NGF 作用可被自噬抑制剂有效阻断。此外,p75 神经生长因子受体(p75)信号的抑制或 AMP 激活的蛋白激酶(AMPK)的失活也抑制了 NGF 的作用。
总之,NGF 促进早期神经再生的作用与它加速 SCs 中髓鞘碎片的自噬清除密切相关,这可能受 p75/AMPK/mTOR 轴的调节。我们的研究为 NGF 可能作为一种强大的周围神经损伤的药理学治疗提供了有力支持。